DevOps在https://coding.net/ 是一个项目管理的平台,我觉得不错,但是腾讯要下线了
说新产品是cnb.cool,不知有没有其他平替?
coding是要下线了吗?有替代品吗?
- 写回答
- 好问题 0 提建议
- 关注问题
- 邀请回答
-
6条回答 默认 最新
关注让【宝码香车】来帮你解答,本回答参考DeepSeek编写,并整理提供。
如果还有疑问可以点击头像关注私信或评论。如果答案让您满意,请采纳、点赞、关注,非常感谢!
若您愿意支持,欢迎直接打赏,将不胜感激!
根据问题描述,Coding.net(腾讯云DevOps平台)确实正在进行业务调整,但并非完全下线,而是将部分功能迁移到新平台。以下是详细解答:
一、Coding.net现状
- 业务调整:腾讯云将Coding.net的DevOps功能整合至新平台「CNB.cool」(腾讯云持续交付中心),但原有服务仍会维持一段时间过渡期
- 保留功能:代码托管、项目管理等基础功能仍可在coding.net使用
- 迁移建议:官方推荐逐步迁移至CNB.cool,新平台提供兼容API和迁移工具
二、主流替代方案推荐
国内平台

对比表格
平台 代码托管 CI/CD 项目管理 特色功能 腾讯云CNB.cool ✔️ ✔️ ✔️ 无缝衔接腾讯云服务 阿里云效 ✔️ ✔️ ✔️ 钉钉机器人深度集成 GitHub ✔️ ✔️ ✔️ 全球最大开源社区 GitLab ✔️ ✔️ ✔️ 支持私有化部署
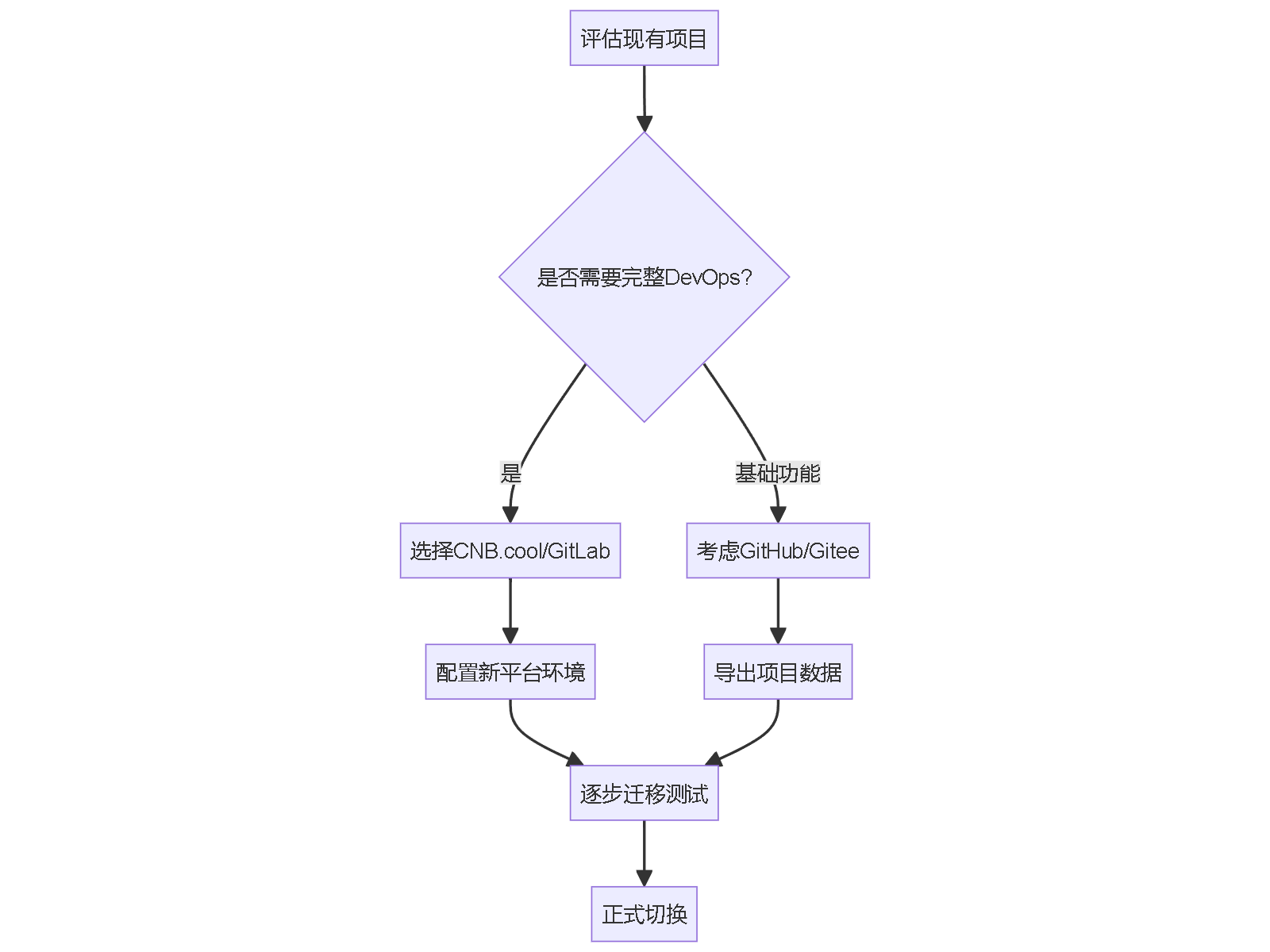
三、迁移建议步骤

四、各平台迁移示例代码
1. 从Coding迁移到GitLab
# 克隆原仓库 git clone https://coding.net/user/project.git cd project # 添加新远程仓库 git remote add gitlab https://gitlab.com/user/project.git # 推送所有分支和标签 git push gitlab --all git push gitlab --tags2. 使用GitHub Actions替代CI(示例)
name: CI Pipeline on: [push] jobs: build: runs-on: ubuntu-latest steps: - uses: actions/checkout@v3 - name: Build run: mvn package - name: Test run: mvn test
五、特殊需求建议
- 军工/政府项目:建议华为云DevCloud(等保三级认证)
- 开源项目:首选GitHub(社区活跃度最高)
- 需要私有化部署:GitLab CE或Gitea
腾讯云CNB.cool目前处于公测阶段,如需了解最新动态可关注:
curl -s https://cnb.cool/api/status | jq .version建议先在新平台创建测试项目验证功能完整性,再制定迁移计划。
本回答被题主选为最佳回答 , 对您是否有帮助呢?评论 打赏 举报解决 1无用