让【宝码香车】来帮你解答,本回答参考DeepSeek编写,并整理提供。
如果还有疑问可以点击头像关注私信或评论。如果答案让您满意,请采纳、点赞、关注,非常感谢!
若您愿意支持,欢迎直接打赏,将不胜感激!
根据你的问题描述,需要将7月20日备份数据库中某张表的特定列数据更新到当前数据库的对应表中。以下是解决方案:
- 首先建议将备份数据导入到临时表中(而不是新建数据库),这样可以避免影响现有数据库结构。以下是完整操作步骤:
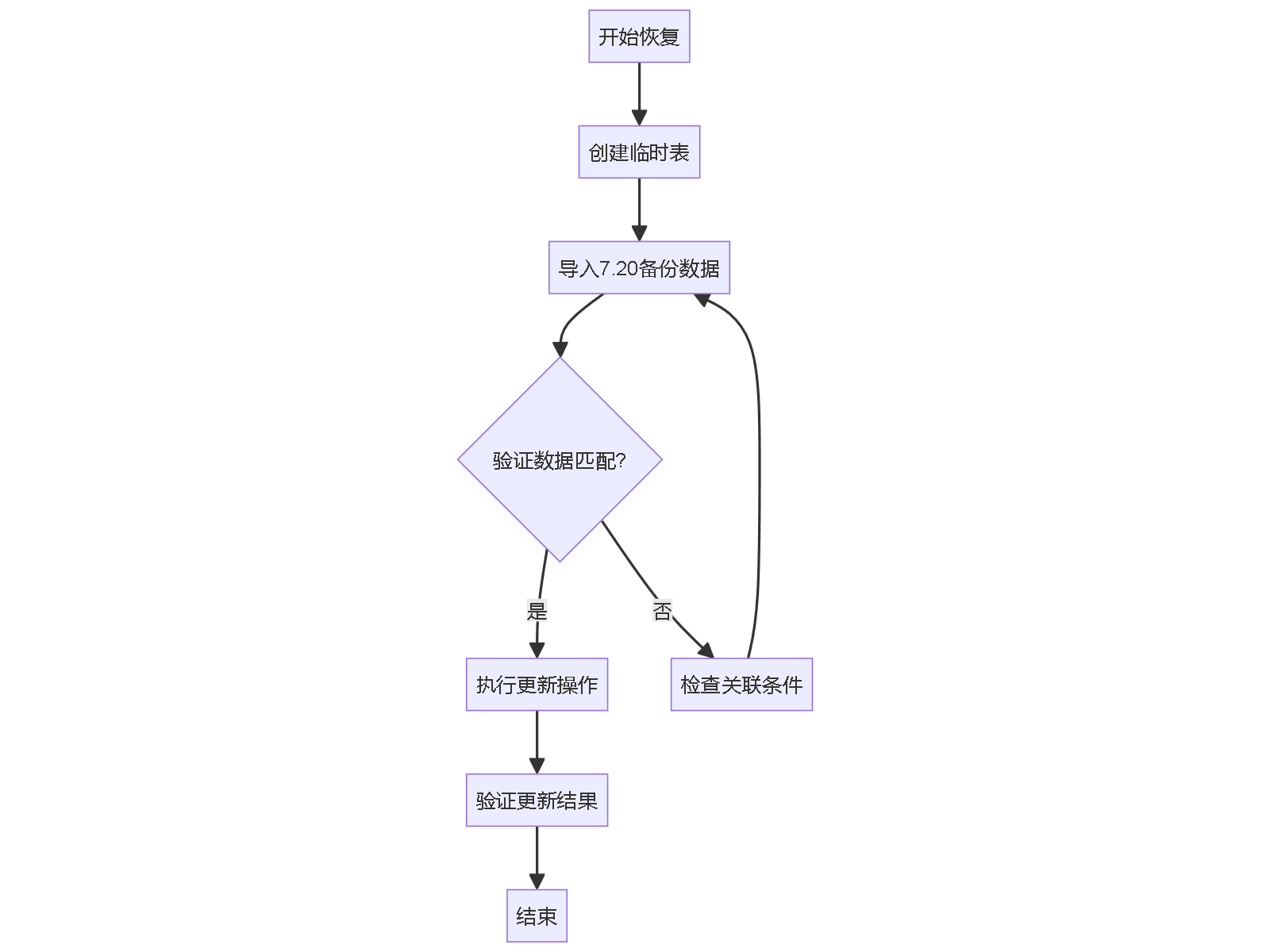
-- 步骤1:创建临时表存放备份数据(如果尚未导入)
CREATE TABLE cwipordupl_ucl_250723 AS SELECT * FROM cwipordupl_ucl WHERE 1=0;
-- 然后使用数据库工具导入7.20备份数据到这个临时表
-- 步骤2:确认数据匹配情况(建议先执行这个检查)
SELECT COUNT(*)
FROM cwipordupl_ucl a
JOIN cwipordupl_ucl_250723 b
ON a.mes_lot_id = b.mes_lot_id AND a.mes_hist_seq = b.mes_hist_seq;
-- 步骤3:执行更新(你提供的SQL语法需要调整)
UPDATE cwipordupl_ucl a
SET gqty = b.gqty
FROM cwipordupl_ucl_250723 b
WHERE a.mes_lot_id = b.mes_lot_id
AND a.mes_hist_seq = b.mes_hist_seq;
- 对于不同数据库系统的语法差异:
UPDATE cwipordupl_ucl a
JOIN cwipordupl_ucl_250723 b ON a.mes_lot_id = b.mes_lot_id AND a.mes_hist_seq = b.mes_hist_seq
SET a.gqty = b.gqty;
UPDATE a
SET a.gqty = b.gqty
FROM cwipordupl_ucl a
INNER JOIN cwipordupl_ucl_250723 b ON a.mes_lot_id = b.mes_lot_id AND a.mes_hist_seq = b.mes_hist_seq;
- 数据恢复流程:

重要提醒:
- 操作前务必备份当前数据库
- 建议先在测试环境验证SQL语句
- 大规模更新前先检查会影响的行数
- 如果数据量很大,考虑分批更新
你提供的SQL语句基本正确,但FROM子句位置需要调整(如上面示例所示)。根据你的表名后缀_250723,我假设这是7月25日的备份,请确认是否确实是7月20日前的数据。