一拳创四地球 2025-08-07 17:18 采纳率: 0%
浏览 12

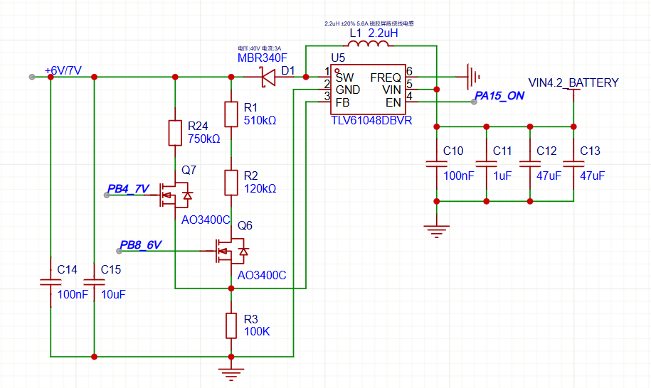
一个升压芯片如何输出两种不同的电压(标签-VR)

我使用的是德州的升压芯片“TLV61048DBVR”,要求输出:6V 和 7V两种电压。
我一开始使用的是两块升压芯片输出的不同的电压,但是目前PCB板框需要缩小,放不下了这么多器件,想着用NMOS做开关,管理反馈比例电阻部分的电路,可实际上效果不理想。
出现的问题:
若不接入NMOS,且只接入6V的反馈比例电阻时,输出正常为6V,但是若加入NMOS,输出结果就是电源电压。
我给NMOS接入的是电源电压以为是无法饱和导通,后面使用直流电源输入12V依旧无法实现输出6V电压,这到底是为什么呐
请问各位佬是如何进行单个升压芯片做到输出两种电压的呢~

img

  • 写回答

5条回答 默认 最新

  • 檀越@新空间 2025-08-07 17:19
    关注

    下午好🌅🌅🌅
    本答案参考通义千问

    你提出的问题非常具有代表性,尤其是在硬件设计中如何在有限的PCB空间内实现多种电压输出。对于你使用的 TLV61048DBVR 这款升压芯片(属于德州仪器的 Boost 系列),它是一个可编程的 DC-DC 升压转换器,支持通过外部电阻分压器来调节输出电压。


    一、问题分析

    1. 为什么加入 NMOS 后输出变成电源电压?

    这说明你的 NMOS 开关可能没有正确导通,导致反馈回路无法正常工作。具体原因如下:

    • NMOS 没有被正确驱动:你可能没有为 NMOS 提供足够的栅极电压,导致其处于截止状态
    • 反馈电阻未被正确切换:你可能尝试用 NMOS 来切换不同的反馈电阻,但电路设计不合理,导致反馈电压不准确。
    • 反馈环路中断:当 NMOS 不导通时,反馈电阻未接入系统,导致芯片误认为输出电压过低,从而不断升压,最终输出等于输入电压或接近输入电压。

    二、解决方案

    方案一:使用单个 TLV61048DBVR 实现两种输出电压

    1. 利用芯片的反馈机制 + 外部开关切换反馈电阻

    你可以使用一个 NMOS 或 MOSFET 开关切换不同的反馈电阻网络,以实现两个不同输出电压。

    关键点:确保 NMOS 被正确驱动,并且在切换过程中不会影响反馈回路的稳定性。

    2. 推荐电路结构

    +---------------------+
    |                     |
    |   VIN (12V)         |
    |                     |
    +----------+----------+
               |
               |
               |
               v
         +-------+
         |       |
         |  TLV61048DBVR |
         |       |
         +-------+
               |
               |
               v
            +--------+
            |        |
            |  OUT    |
            |        |
            +--------+
               |
               |
               v
          [R1]----[R2]
               |     |
               |     |
               v     v
              GND   FB
    
    • 当 NMOS 导通时,R1 和 R2 并联,形成新的分压比,输出为 6V
    • 当 NMOS 关断时,只接入 R1,输出为 7V

    3. 代码逻辑(假设使用 MCU 控制)

    // 假设使用 MCU 控制 NMOS 的开关
    void set_output_voltage(uint8_t voltage) {
        if (voltage == 6) {
            // 6V 模式:NMOS 导通,使 R1 和 R2 分压
            digitalWrite(NMOS_PIN, HIGH);  // 导通 NMOS
        } else if (voltage == 7) {
            // 7V 模式:NMOS 关断,仅 R1 分压
            digitalWrite(NMOS_PIN, LOW);   // 关断 NMOS
        }
    }
    

    注意: 需要确保 NMOS 的 栅极电压足够高(例如 Vgs > 5V),否则无法完全导通,导致电阻分压失效。


    三、常见问题排查与解决

    ❓ 问题:NMOS 不导通,导致输出电压为输入电压?

    ✅ 解决方案:

    • 检查 NMOS 的栅极控制信号是否正常
    • 确认 NMOS 的源极和漏极连接是否正确
    • 测试 NMOS 是否损坏(可用万用表测量电阻)。
    • 确保 NMOS 的栅极驱动电压足够高(比如使用上拉电阻或专用驱动 IC)。

    四、其他建议(替代方案)

    如果你发现使用 NMOS 切换反馈电阻仍然不可靠,可以考虑以下方案:

    ✅ 方案二:使用双通道 DC-DC 控制器(如 TI 的 TPS61048)

    虽然你目前使用的是 TLV61048DBVR,但若需要更灵活的多电压输出,可以考虑使用 支持多通道的控制器,例如:

    • TPS61048(支持 6V/7V 输出)
    • TUSB3200(用于 USB PD 供电)
    • TI 的多通道 DC-DC 解决方案

    这些芯片可以直接配置多个输出电压,无需额外开关电路。


    五、总结

    | 问题 | 解决方案 | |------|----------| | NMOS 不导通,输出为输入电压 | 检查 NMOS 栅极驱动、接线、以及是否损坏 | | 如何用一个升压芯片输出两种电压 | 使用 NMOS 切换反馈电阻网络,配合 MCU 控制 | | 可靠性差 | 考虑使用支持多电压输出的 DC-DC 控制器 |


    六、参考链接


    如需进一步帮助,可以提供你的实际电路图或代码片段,我可以帮你进行详细分析。希望以上内容对你有帮助!

    评论

报告相同问题?

问题事件

  • 创建了问题 8月7日