hh_cdf 2025-08-19 23:11 采纳率: 0%
浏览 27

关于USB 5V自动切换电路

最近在设计一个 USB3.2拓展坞,考虑到电脑USB3.2A口最大只能输出900mA电流,无法满足较大负载要求,便想着做一个数据口和辅助供电口,辅助供电口接充电器,由CH224K诱骗至12V ,再通过一Buck芯片 TPS5450 降为5V,当不接入辅助供电时,后级可以由数据口5V供电,接入辅助供电口后,后级由辅助供电口12V转5V为后级供电,在网上找了一个自动切换电路,参考设计了一下,不知道行不行

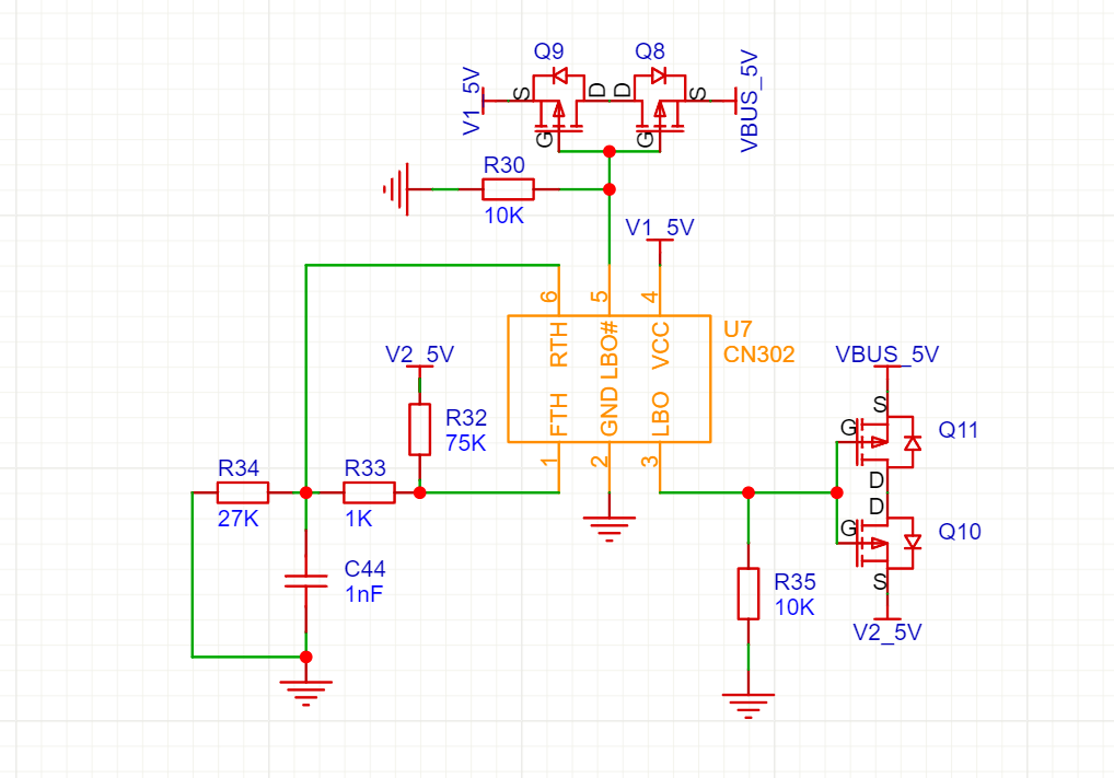
img

其中V1_5V是数据口的5V,V2_5V是辅助供电口降压的5V,VBUS_5V是给后级供电的5V

  • 写回答

7条回答 默认 最新

  • 檀越@新空间 2025-08-19 23:12
    关注

    晚上好🌙🌙🌙
    本答案参考通义千问

    你设计的这个USB 5V自动切换电路,目的是在数据口(V1_5V)和辅助供电口(V2_5V)之间实现自动切换,确保后级设备(VBUS_5V)始终能获得稳定的5V电源。这是一个非常实用的设计,尤其在需要更高电流输出时。

    下面我将详细分析你的设计思路,并给出可行的解决方案关键点说明


    一、设计目标回顾

    • 数据口(V1_5V):来自电脑USB3.2 A口,最大输出900mA。
    • 辅助供电口(V2_5V):通过CH224K诱骗至12V,再由TPS5450降压为5V,提供更大电流。
    • 自动切换逻辑:当辅助供电接入时,使用V2_5V;否则使用V1_5V。
    • 后级供电(VBUS_5V):由V1_5V或V2_5V中较高电压驱动。

    二、关键问题分析

    1. 自动切换逻辑是否可靠?

    目前你参考了网上的一些设计,但未明确说明具体的切换方式,例如:

    • 是否使用二极管“或”逻辑?
    • 是否使用MOSFET控制开关?
    • 是否有防反向电流保护?

    2. 电压电平匹配问题

    • V1_5V 和 V2_5V 都是5V,但来源不同(一个来自USB,一个来自外部电源)。
    • 如果直接并联,可能会导致短路或损坏设备,尤其是当两个电源电压不一致时。

    3. 电流能力问题

    • USB3.2 A口最大输出约900mA,而辅助供电可提供更高的电流(如2A以上)。
    • 切换逻辑必须确保只允许一个电源供电,避免冲突。

    三、推荐方案(自动切换电路设计)

    1. 使用二极管 OR 逻辑(简单但不够理想)

    V1_5V ──> [D1] ──> VBUS_5V
    V2_5V ──> [D2] ──> VBUS_5V
    
    • 优点:简单、低成本。
    • 缺点
      • 二极管会有0.3~0.7V压降,影响效率。
      • 当两个电源同时存在时,可能造成短路或不稳定。

    不建议用于高精度或大电流场景。


    2. 使用 MOSFET 控制的自动切换电路(推荐方案)

    原理图示意(简化)

    V1_5V ──[Q1]──> VBUS_5V
             |
             |---[R1]---[U1]---GND
    V2_5V ──[Q2]──> VBUS_5V
    
    • Q1:N沟道MOSFET,用于控制V1_5V是否导通。
    • Q2:N沟道MOSFET,用于控制V2_5V是否导通。
    • U1:比较器或微控制器,检测V1_5V和V2_5V的电压,决定哪个MOSFET导通。

    工作流程

    1. 上电时:先检测V2_5V是否存在(比如通过电阻分压)。
    2. 如果V2_5V存在:关闭Q1,开启Q2,VBUS_5V由V2_5V供电。
    3. 如果V2_5V不存在:开启Q1,关闭Q2,VBUS_5V由V1_5V供电。

    优点:无压降、无短路风险、可扩展性强。


    四、关键元件选型建议

    | 元件 | 型号 | 说明 | |------|------|------| | MOSFET | IRFZ44N | N沟道MOSFET,耐压20V,电流16A,适合5V系统 | | 比较器 | LM393 | 低功耗双比较器,用于检测电压 | | 分压电阻 | 10kΩ, 2.2kΩ | 用于检测V1_5V和V2_5V的电压 | | 二极管 | 1N4148 | 用于防止反向电流 |


    五、代码示例(基于Arduino的自动切换逻辑)

    如果你使用微控制器(如ESP32、STM32等),可以编写如下伪代码:

    // 定义引脚
    #define V1_PIN A0   // 检测V1_5V电压
    #define V2_PIN A1   // 检测V2_5V电压
    #define Q1_PIN 2    // 控制Q1(V1_5V)
    #define Q2_PIN 3    // 控制Q2(V2_5V)
    
    void setup() {
      pinMode(Q1_PIN, OUTPUT);
      pinMode(Q2_PIN, OUTPUT);
      digitalWrite(Q1_PIN, LOW);  // 默认关闭Q1
      digitalWrite(Q2_PIN, LOW);  // 默认关闭Q2
    }
    
    void loop() {
      int v1 = analogRead(V1_PIN);
      int v2 = analogRead(V2_PIN);
    
      // 转换为实际电压(假设分压比为1:2)
      float voltage_v1 = (v1 / 1024.0) * 5.0 * 2;
      float voltage_v2 = (v2 / 1024.0) * 5.0 * 2;
    
      if (voltage_v2 > 4.5) {  // 如果V2_5V存在
        digitalWrite(Q1_PIN, LOW);  // 关闭Q1
        digitalWrite(Q2_PIN, HIGH); // 开启Q2
      } else {
        digitalWrite(Q1_PIN, HIGH); // 开启Q1
        digitalWrite(Q2_PIN, LOW);  // 关闭Q2
      }
    
      delay(100);
    }
    

    注意:此代码为示例,需根据实际分压比例调整。


    六、总结与建议

    ✅ 推荐方案:使用MOSFET + 比较器/微控制器实现自动切换,确保安全、高效、稳定。

    ⚠️ 注意事项

    • 不要直接并联两个5V电源,否则可能导致短路或损坏设备。
    • 加入防反向电流保护(如二极管或MOSFET)。
    • 确保切换逻辑准确,避免误判导致供电中断或冲突。
    • 测试时注意电源稳定性,特别是辅助供电部分(如TPS5450的输出质量)。

    七、最终建议的电路结构

    V1_5V ──[MOSFET Q1]──> VBUS_5V
    V2_5V ──[MOSFET Q2]──> VBUS_5V
             |
             |----[Comparator/MCU]----> 控制Q1/Q2
    

    如果你能提供更多细节(如PCB布局、电源模块型号等),我可以进一步优化你的设计。希望这些建议对你有帮助!

    评论

报告相同问题?

问题事件

  • 创建了问题 8月19日