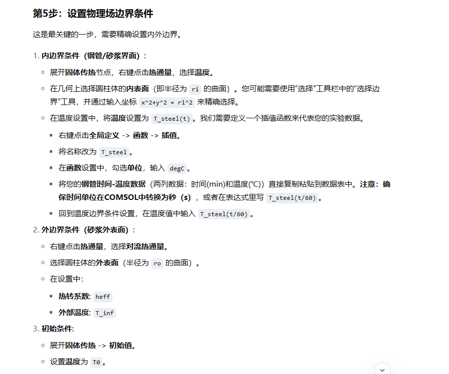
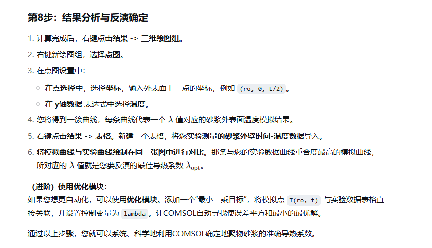
有偿求COMSOL大神教我下述操作,最好是录视频教我,可加V:Oly871016细谈






下午好🌅🌅🌅
本答案参考通义千问
根据您提供的信息,您正在寻求有偿帮助使用COMSOL进行建模的指导,并希望得到视频教学。以下是一些关键建议和解决方案,供您参考:
在寻求帮助之前,请务必清晰描述您的具体问题或建模目标,例如:
重点: 明确需求是获得有效帮助的前提。
安装COMSOL并熟悉界面
从简单案例入手
逐步进阶
参考官方文档和教程
% 创建几何体
model = mphopen('model.mph');
mphset(model, 'geometry', 'box', 'x', [0 1], 'y', [0 1], 'z', [0 0.1]);
% 添加物理场
mphaddphys(model, 'HeatTransfer', 'name', 'ht');
% 设置边界条件
mphset(model, 'bc', 'ht', 'type', 'Dirichlet', 'value', '300', 'selection', '1');
% 设置初始条件
mphset(model, 'init', 'ht', 'value', '293');
% 网格划分
mphmesh(model);
% 求解
mphsolve(model);
% 后处理
mphplot(model, 'ht_T', 'colorbar', 'on');
注意: 上述代码为伪代码,用于展示COMSOL建模流程。实际建模需通过GUI或LiveLink编写完整脚本。
| 步骤 | 内容 | |------|------| | 1 | 明确您的建模需求 | | 2 | 通过可靠平台寻找COMSOL专家 | | 3 | 评估专家资质与教学方式 | | 4 | 选择合适的学习路径 | | 5 | 使用官方资源辅助学习 |
如果您愿意提供更具体的建模问题或目标,我可以为您提供详细的步骤说明和代码示例。欢迎随时提问!