2401_87379283 2025-09-24 18:34 采纳率: 0%
浏览 20
已结题

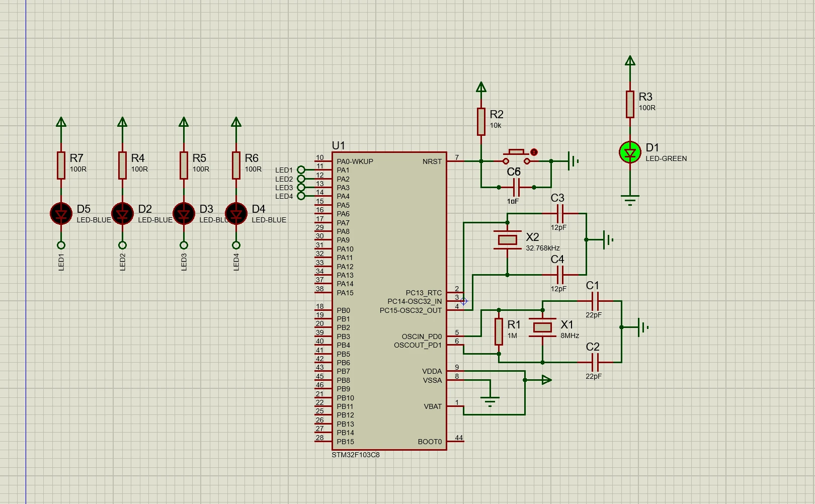
proteus运行报错

proteus运行报错,cubemx也没看出问题,请问这是哪里出了问题??

img

img

img

  • 写回答

3条回答 默认 最新

  • 檀越@新空间 2025-09-24 18:35
    关注

    晚上好🌙🌙🌙
    本答案参考通义千问

    在使用 Proteus 进行嵌入式系统仿真时,如果出现运行报错,而 STM32CubeMX 没有明显问题,可能是以下几个方面的问题导致的。下面我将详细列出可能的原因及解决方案,并在重点部分进行加粗强调。


    一、常见错误原因分析

    1. 代码未正确生成或编译

    • 问题描述:虽然 STM32CubeMX 配置没有问题,但如果未正确生成代码(如未点击“Generate Code”),或者代码未通过编译器(如 Keil、STM32CubeIDE)编译成功,会导致 Proteus 无法加载正确的 HEX 文件。
    • 解决方案
      • 确保在 STM32CubeMX 中完成配置后,点击 Generate Code
      • 使用 Keil uVisionSTM32CubeIDE 编译项目,确保没有编译错误。
      • 生成 .hex 文件,并将其导入到 Proteus 的 MCU 芯片中。

    2. HEX 文件未正确加载到 Proteus 中

    • 问题描述:Proteus 中的 MCU 芯片未加载正确的 HEX 文件,导致程序无法运行。
    • 解决方案
      • 在 Proteus 中双击 MCU(如 STM32F103C8T6)。
      • 在弹出的窗口中选择 Program File,加载你从 STM32CubeIDE 或 Keil 生成的 .hex 文件。
      • 确保路径正确,文件名无误

    3. Proteus 与 STM32CubeMX 配置不一致

    • 问题描述:Proteus 中使用的 MCU 型号与 STM32CubeMX 中配置的型号不一致。
    • 解决方案
      • 检查 Proteus 中使用的 MCU 是否为 与 STM32CubeMX 中相同的型号(如 STM32F103C8T6)。
      • 如果不一致,请更换为相同型号。

    4. 外设连接错误(如 GPIO、I2C、SPI 等)

    • 问题描述:在 Proteus 中未正确连接外设(如 LED、按键、LCD 等),导致程序运行异常。
    • 解决方案
      • 检查所有外设是否按电路图正确连接。
      • 特别注意电源、地线、信号线是否接对。
      • 对于 LED,确保其正负极正确连接。

    5. 时钟配置错误

    • 问题描述:STM32CubeMX 中配置了错误的时钟源(如 HSE、HSI),导致程序无法正常运行。
    • 解决方案
      • 检查 STM32CubeMX 中的时钟配置,确保 HSE 或 HSI 正确启用
      • 如果使用外部晶振(如 8MHz),需在 Proteus 中添加对应的晶振模块。

    6. Proteus 版本兼容性问题

    • 问题描述:某些 Proteus 版本(如旧版)对 STM32 的支持有限,可能导致运行异常。
    • 解决方案
      • 升级到 Proteus 8.9 SP2 或更高版本
      • 安装最新的 ISIS 和 ARES 插件

    二、具体操作步骤(有序列表)

    1. 检查 STM32CubeMX 配置

      • 确认所有外设(GPIO、USART、ADC 等)已正确配置。
      • 确保 Generate Code 已执行。
    2. 编译并生成 HEX 文件

      • 使用 Keil 或 STM32CubeIDE 编译项目。
      • 生成 .hex 文件(通常在 Debug 文件夹中)。
    3. 在 Proteus 中加载 HEX 文件

      • 双击 MCU,选择 Program File,加载 .hex 文件。
      • 确保路径和文件名无误。
    4. 检查外设连接

      • 确保所有外设(LED、按键、传感器等)正确连接。
      • 检查电源、地线是否接好。
    5. 检查时钟配置

      • 在 STM32CubeMX 中确认时钟源(HSE/HSI)是否正确。
      • 若使用外部晶振,确保在 Proteus 中添加了晶振模块。
    6. 升级 Proteus

      • 确保使用最新版本的 Proteus(推荐 8.9 SP2 或以上)。

    三、示例代码(修改建议)

    如果你的代码中有如下内容:

    // 示例:初始化 LED 引脚
    void LED_Init(void) {
        RCC_APB2PeriphClockCmd(RCC_APB2Periph_GPIOB, ENABLE);
        GPIO_InitTypeDef GPIO_InitStruct;
        GPIO_InitStruct.GPIO_Pin = GPIO_Pin_0;
        GPIO_InitStruct.GPIO_Mode = GPIO_Mode_Out_PP;
        GPIO_InitStruct.GPIO_Speed = GPIO_Speed_50MHz;
        GPIO_Init(GPIOB, &GPIO_InitStruct);
    }
    

    请确保以下几点:

    • RCC_APB2PeriphClockCmd 是否正确?
    • GPIO_Pin_0 是否对应 Proteus 中实际连接的引脚?

    四、总结

    | 问题类型 | 解决方案 | |----------|----------| | 代码未生成或编译错误 | 确保 STM32CubeMX 生成代码并正确编译 | | HEX 文件未加载 | 在 Proteus 中加载正确的 .hex 文件 | | MCU 型号不一致 | 确保 Proteus 中的 MCU 与 CubeMX 一致 | | 外设连接错误 | 检查所有外设连接是否正确 | | 时钟配置错误 | 检查时钟源是否正确 | | Proteus 版本过低 | 升级到最新版本 |


    如果你能提供具体的错误信息(如 Proteus 报错内容),我可以进一步帮你定位问题!

    评论

报告相同问题?

问题事件

  • 已结题 (查看结题原因) 11月28日
  • 创建了问题 9月24日