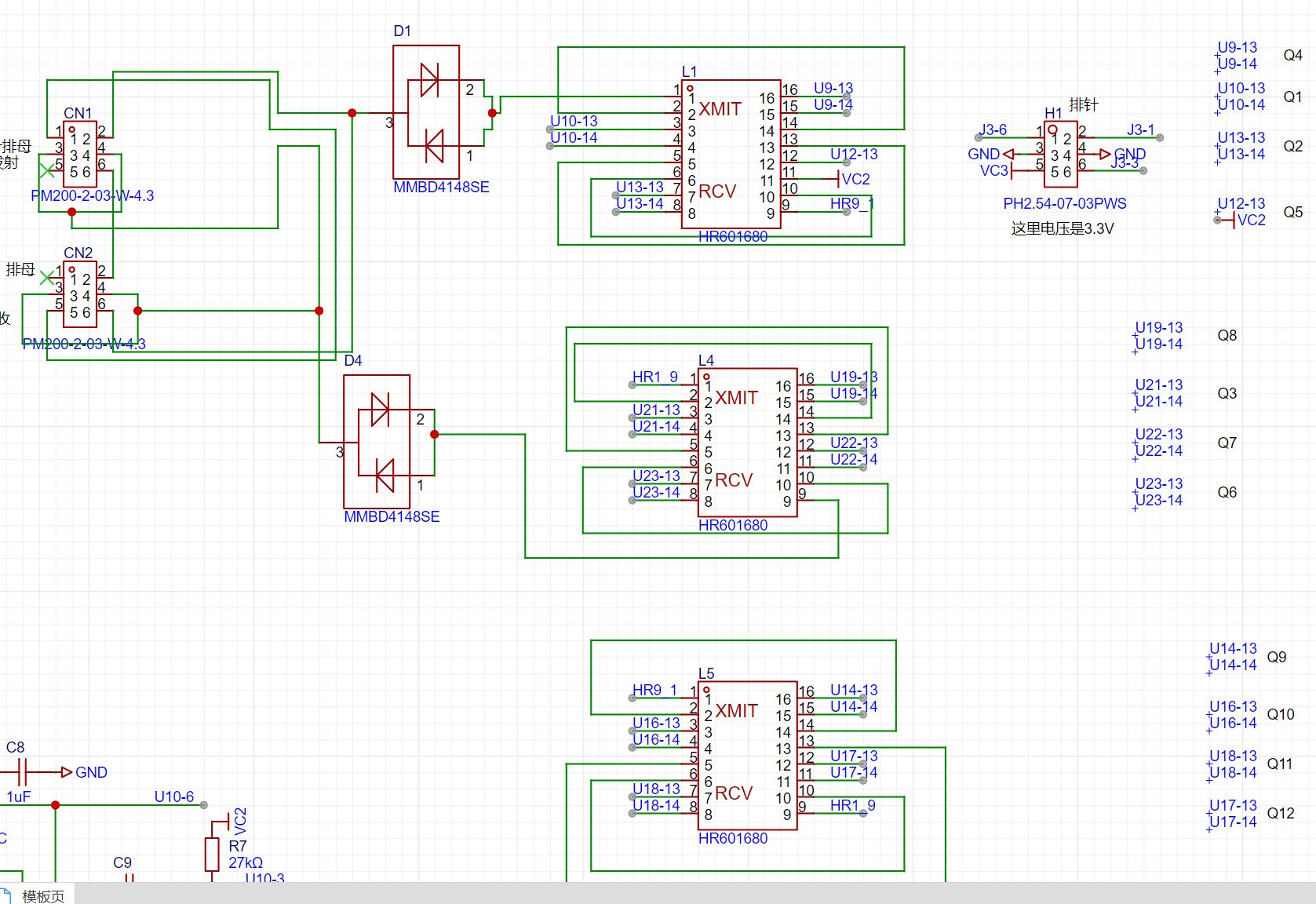
HR601631可以用HR601680替换吗?该电路图能实现升压功能吗?


阿里嘎多学长整理AIGC生成,因移动端显示问题导致当前答案未能完全显示,请使用PC端查看更加详细的解答过程
问题概要 用户询问关于原理图详解和网络变压器的内容,具体来说是HR601631和HR601680的替换,以及它们是否能实现升压功能。
问题分析 HR601631和HR601680很可能是两种不同的线圈或变压器,这两种设备是否能互换取决于它们的电压、当前和阻抗等参数。
解决方案
核心代码 由于本问题主要涉及物理原理和电路设计,因此并不需要编写具体代码。然而,如果需要验证这些设备的参数和兼容性,可以使用以下脚本(仅供参考)。
# 假设我们有一个电路设计库,包含设备的参数
电路设计库 = {
"HR601631": {"电压": 12V, "当前": 0.5A, "阻抗": 10Ohm},
"HR601680": {"电压": 24V, "当前": 1A, "阻抗": 20Ohm}
}
# 检查参数匹配
def 检查参数(device1, device2):
电压匹配 = 电路设计库[device1]["电压"] == 电路设计库[device2]["电压"]
当前匹配 = 电路设计库[device1]["当前"] == 电路设计库[device2]["当前"]
阻抗匹配 = 电路设计库[device1]["阻抗"] == 电路设计库[device2]["阻抗"]
return 电压匹配 and 当前匹配 and 阻抗匹配
# 示例:检查HR601631和HR601680的参数是否匹配
print(check参数("HR601631", "HR601680")) # 可能会打印出False
这是一个基本示例,具体实现将取决于您的设备参数和电路设计。