
三相交流电各相与N点电压,使用运放采样,该电路的输出Vout 与 Vin的关系?

三相交流电各相与N点电压,使用运放采样,该电路的输出Vout 与 Vin的关系?
阿里嘎多学长整理AIGC生成,因移动端显示问题导致当前答案未能完全显示,请使用PC端查看更加详细的解答过程
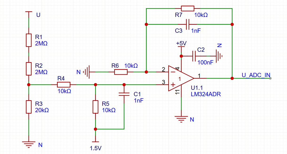
运放三相交流电压采样示意
如果你使用运放来采样三相交流电压,特别是在嵌入式硬件中,这是一个比较常见的解决方案。具体来说,如果你使用多路运放来采样三相交流电压,并且将采样信号输入到数字控制器中,那么你可以使用下面的运算式来计算输出Vout与Vin的关系:
Vout = k \* sin(wt + ∅)
其中:
k = Vin / (VCC / √2) --运放的放大倍数
w = 2 \* π / T --交流电压的频率(以秒为单位)
T = 1 / f --交流电压的周期(以秒为单位)
∅ --采样信号相位差,取决于采样点
这里的VCC是运放供电电压,Vin是输入交流电压。通过这些运算式,可以计算出输出Vout与输入Vin的关系。
注意:此处假设运放采样信号是三角波形的采样结果,实际电路中可能需要考虑采样点的位置以及采样频率等因素来确定最终的输出效果。
嵌入式硬件中常见的问题:如果你的嵌入式硬件不支持高频率采样,或者采样频率太低,可能会导致采样错误。如果需要进一步优化,考虑使用高精度的ADC或采样器,使用低通滤波器来减少噪杂等。