在使用 `dt_converter` 工具处理 Hive 表中的时间字段时,常遇到时区转换不准确的问题。例如,原始数据存储为 UTC 时间,需转换为特定时区(如 Asia/Shanghai),但由于 Hive 默认不保存时区信息,且 `TIMESTAMP` 类型基于本地系统时区处理,导致转换结果偏差。此外,`dt_converter` 若未显式指定源时区和目标时区,或依赖错误的时区数据库版本,也会引发转换错误。如何确保 `dt_converter` 在 Hive ETL 流程中正确解析 UTC 时间并精准转换为目标时区?
1条回答 默认 最新
关注让【宝码香车】来帮你解答,本回答参考DeepSeek编写,并整理提供。
如果还有疑问可以“评论”。如果答案让您满意,请“采纳”,非常感谢!
针对在Hive中使用
dt_converter处理时区转换时出现的问题,根本原因在于Hive的TIMESTAMP类型不存储时区信息,且默认基于本地系统时区处理数据。如果dt_converter未显式指定源时区(如UTC)和目标时区(如Asia/Shanghai),或依赖过时的时区数据库,就会导致转换偏差。以下是确保精准转换的解决方案,包括配置、代码示例和可视化流程。问题根源分析
- Hive时区处理机制:Hive的
TIMESTAMP类型以Unix时间戳格式存储(毫秒精度),但显示和计算时依赖Hive会话的时区设置(默认系统时区)。如果数据存储为UTC时间,但Hive会话时区非UTC,直接查询或转换会出现偏差。 - dt_converter工具:如果
dt_converter是自定义UDF或外部工具,其转换逻辑必须显式处理时区参数。否则,它会隐式使用系统默认时区,造成错误。 - 时区数据库:Hive和系统时区数据库(如tzdata)版本过旧可能导致时区规则不准确(例如夏令时处理)。
解决方案步骤
- 确认数据存储格式:确保Hive表中的时间字段明确存储为UTC时间(例如,使用
TIMESTAMP类型,且数据写入时已转换为UTC)。 - 设置Hive会话时区:在ETL流程中,通过Hive配置统一时区,避免依赖系统默认值。建议设置为UTC,以便一致处理。
- 使用dt_converter并显式指定时区:在调用
dt_converter时,强制传递源时区(UTC)和目标时区(Asia/Shanghai)。如果dt_converter是UDF,需在代码中处理时区转换逻辑。 - 更新时区数据库:确保Hive集群的时区数据库为最新版本(例如,通过系统包管理器更新tzdata)。
- 验证转换结果:通过测试用例对比转换前后时间,确保精度。
代码示例
如果
dt_converter是Hive内置函数或自定义UDF,以下示例展示如何正确使用。假设dt_converter是一个自定义UDF,接受三个参数:时间字段、源时区、目标时区。首先,创建或注册UDF(如果自定义):
-- 示例:注册自定义UDF(假设dt_converter已编译为JAR) ADD JAR /path/to/dt_converter.jar; CREATE TEMPORARY FUNCTION dt_converter AS 'com.example.DTConverterUDF';在ETL查询中显式指定时区:
-- 设置Hive会话时区为UTC(确保一致处理) SET hive.time.zone=UTC; -- 使用dt_converter转换时间字段:源时区UTC,目标时区Asia/Shanghai SELECT dt_converter(utc_timestamp_column, 'UTC', 'Asia/Shanghai') AS local_time FROM your_table;如果使用Hive内置函数(如
from_utc_timestamp),可直接替代dt_converter:-- 使用内置函数转换UTC时间到目标时区 SELECT from_utc_timestamp(utc_timestamp_column, 'Asia/Shanghai') AS local_time FROM your_table;对于时区数据库更新(Linux系统):
# 更新时区数据库(例如Ubuntu) sudo apt-get update && sudo apt-get install tzdata # 验证时区信息 ls -l /usr/share/zoneinfo/Asia/Shanghai时区转换流程
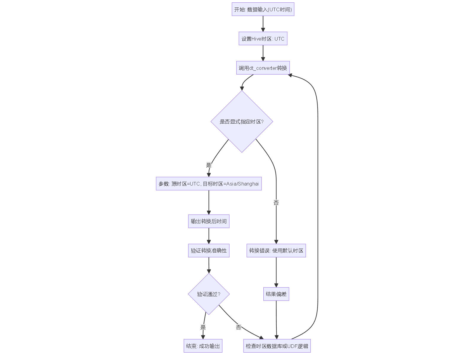
以下图形展示了在Hive ETL流程中确保时区转换准确的步骤,包括配置、转换和验证阶段:

额外建议
- 统一时区标准:在整个ETL管道中,所有时间处理均使用UTC存储和传输,仅在最终展示时转换为本地时区。
- 测试用例:编写单元测试验证
dt_converter,例如对比已知UTC时间与目标时区时间。 - 监控时区变化:关注时区规则更新(如夏令时),定期复查转换逻辑。
通过以上步骤,可确保
dt_converter在Hive中精准处理时区转换。如果问题持续,检查UDF实现是否使用Java的ZoneId或类似API(如ZonedDateTime)进行转换。解决 无用评论 打赏 举报- Hive时区处理机制:Hive的