Blender资产库为何无法编辑?一个常见原因是资产标记为“只读”。当用户将外部文件(如从其他项目或资产库导入)标记为资产时,若原始文件所在目录受权限限制或位于只读位置(如系统保护文件夹或网络共享目录),Blender将无法修改其元数据或重新保存。此外,若资产来自已打包进Blend文件的库,且未“本地化”或“解包”,也无法直接编辑。解决方法包括:将资产复制到可写目录、解包资源、或在Blender中创建本地副本后重新标记为资产。确保用户拥有文件路径的读写权限是关键前提。
1条回答 默认 最新
关注让【宝码香车】来帮你解答,本回答参考DeepSeek编写,并整理提供。
如果还有疑问可以“评论”。如果答案让您满意,请“采纳”,非常感谢!
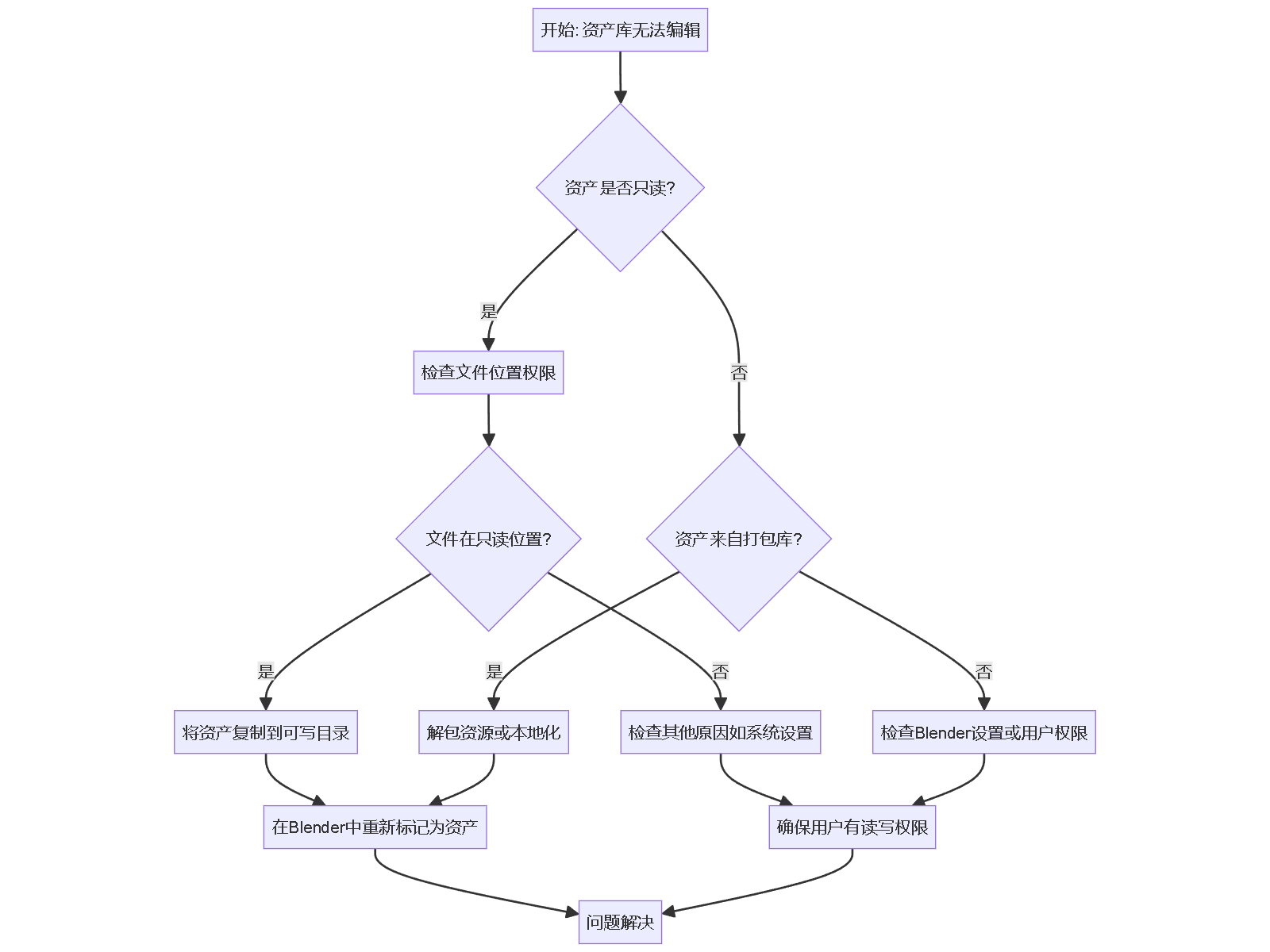
作为资深编程开发者,我来解答Blender资产库无法编辑的问题。根据问题描述,常见原因是资产被标记为“只读”或位于只读位置(如系统保护文件夹或网络共享目录),或者资产来自已打包的Blend文件库但未本地化。下面我将详细解释原因、提供解决方法,并用一个图形化流程帮助您排查问题。
原因分析
- 只读文件权限:如果资产文件所在目录受权限限制(例如,系统文件夹或网络共享),Blender无法修改元数据或重新保存。
- 打包资产未本地化:如果资产是从其他Blend文件导入并打包的,但未通过“解包”或“本地化”操作,Blender将无法直接编辑。
- 用户权限不足:当前用户可能没有文件路径的读写权限,导致操作失败。
解决方法
- 复制资产到可写目录:将资产文件复制到用户有读写权限的本地目录(如用户文档文件夹),然后在Blender中重新标记为资产。
- 解包资源:对于打包资产,使用Blender的“解包”功能(在文件菜单中选择“解包资源”)将其提取到本地。
- 创建本地副本:在Blender中,通过“复制”资产并重新标记为新资产,确保其存储在可写位置。
- 检查文件权限:确保资产文件及其父目录的权限设置为可读写(在操作系统层面验证)。
Blender资产库无法编辑排查流程
以下是一个排查流程,帮助您逐步解决问题:

操作步骤详解
- 复制资产到可写目录:在操作系统中,找到资产文件(如.blend文件),右键查看属性,确保未勾选“只读”。然后复制到新位置,在Blender中通过“资产浏览器”重新加载。
- 解包资源:在Blender中,打开包含打包资产的文件,转到“文件”菜单 > “外部数据” > “解包资源”,选择目标目录(确保有写入权限)。
- 权限检查:在Windows上,可以使用文件资源管理器调整权限;在Linux/macOS上,使用终端命令(如
chmod)修改权限,但需谨慎操作。
如果以上方法无效,可能是Blender版本或插件冲突,建议更新Blender或重置用户设置。如有更多细节,欢迎提供进一步信息!
解决 无用评论 打赏 举报