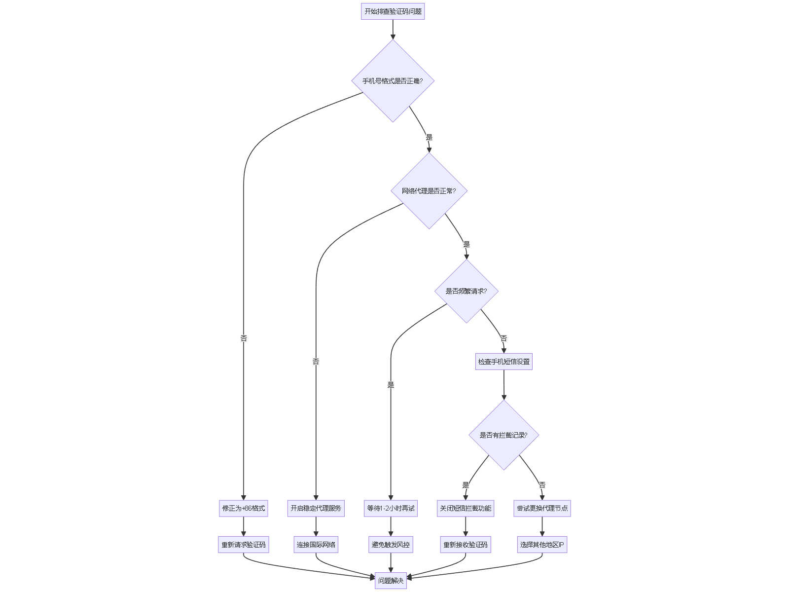
问题:使用纸飞机(Telegram)时无法接收86开头的中国手机号验证码,常见原因包括手机号绑定错误、网络连接异常或IP限制。部分用户在国内未开启代理,导致无法正常接收短信验证。此外,重复频繁请求验证码可能触发系统风控,建议检查手机号是否正确输入+86国家代码,确保网络畅通并使用稳定代理服务。
1条回答 默认 最新
关注让【宝码香车】来帮你解答,本回答参考DeepSeek编写,并整理提供。
如果还有疑问可以“评论”。如果答案让您满意,请“采纳”,非常感谢!
针对您在使用纸飞机(Telegram)时无法接收+86手机号验证码的问题,我为您整理了完整的排查解决方案。
手机号格式验证
首先确认手机号输入格式正确:
// 正确的手机号格式示例 const correctFormat = "+8613812345678"; // 国家代码+手机号 const wrongFormat = "13812345678"; // 缺少国家代码问题排查流程

具体操作步骤
1. 网络代理配置
确保使用稳定的代理服务:
# 检查代理连接状态(示例) curl -I https://telegram.org # 如果返回200状态码说明连接正常2. 客户端设置检查
在Telegram设置中确认:
- 使用最新版本客户端
- 网络连接显示为已连接状态
- 没有启用任何实验性功能
3. 短信拦截检查
安卓系统:
// 检查短信拦截设置 Settings -> 应用和通知 -> 高级 -> 特殊应用权限 -> 显示在其他应用的上层 // 确保Telegram有读取短信权限iOS系统:
// 检查短信过滤设置 设置 -> 信息 -> 未知与过滤信息 -> 关闭过滤未知发件人备用解决方案
如果上述方法仍无法解决问题:
- 等待冷却期:停止请求24小时,让系统风控重置
- 更换网络环境:尝试使用不同的WiFi或移动数据
- 联系官方支持:通过Telegram官方渠道反馈问题
- 使用其他验证方式:如果支持,尝试语音验证码
预防措施

按照以上步骤系统排查,大多数验证码接收问题都能得到解决。如果问题持续存在,建议联系您的网络服务提供商检查是否有国际短信限制。
解决 无用评论 打赏 举报