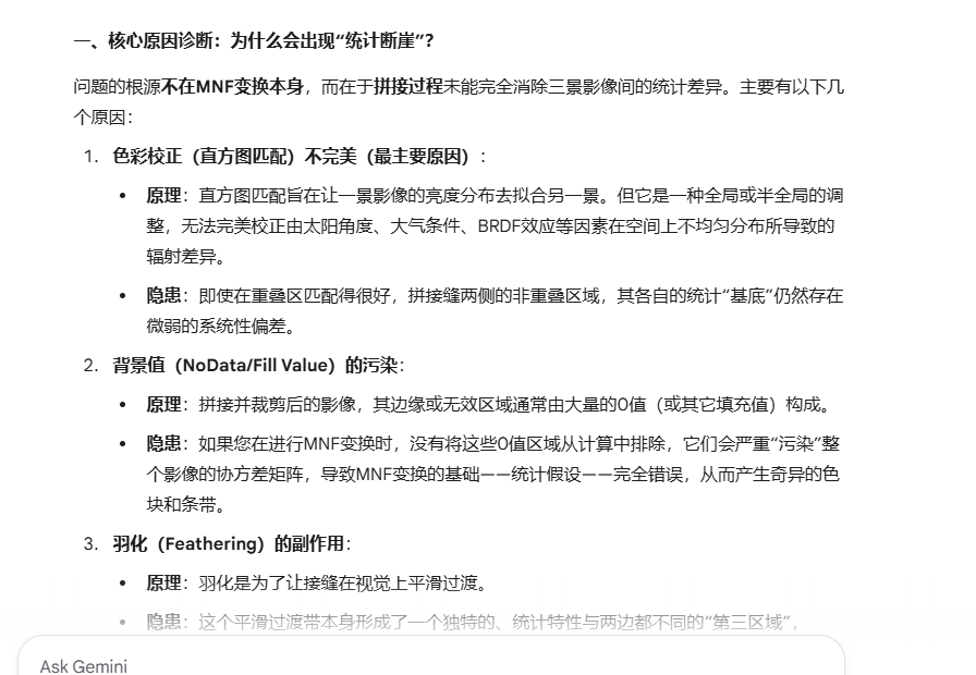
用三个PEISMA图像拼接裁剪出研究区的数据,在使用 MNF变换后三个图像的拼接区域显示出不同并且不正常的色彩,谷歌的AI给出



用三个PEISMA图像拼接裁剪出研究区的数据,在使用 MNF变换后三个图像的拼接区域显示出不同并且不正常的色彩,谷歌的AI给出



阿里嘎多学长整理AIGC生成,因移动端显示问题导致当前答案未能完全显示,请使用PC端查看更加详细的解答过程
问题分析
你使用了ENVI MNF变换对三个PEISMA图像进行处理,结果拼接后的图像显示出不同且不正常的色彩。这个问题可能与MNFI变换后的图像数据类型、范围或拼接方法有关。
解决方案
核心代码
import envi
import numpy as np
# 加载MNFI变换后的图像数据
img = envi.open('image.mnf')
# 检查数据类型和范围
print(img.metadata['data type'])
print(img.metadata['data range'])
# 调整拼接方法
# 使用ENVI的拼接工具
# 或使用ArcGIS的拼接工具
注意:上述代码仅为示例,具体的解决方案可能需要根据实际情况进行调整。