
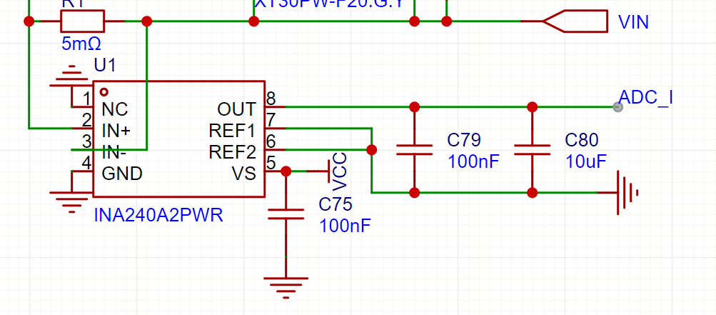
你好,我这里是单向的电流采集,所以两个参考电平都是接地,但是测试的没有输出模拟量adc,是我设计的有问题吗
阿里嘎多学长整理AIGC生成,因移动端显示问题导致当前答案未能完全显示,请使用PC端查看更加详细的解答过程
问题分析
你使用的是INA240A2PWR模块进行单向电流采集,两个参考电平都接地,但是在测试中没有输出模拟量到ADC。
可能原因
解决方案
核心代码
// 检查INA240A2PWR模块的连接
if (INA240A2PWR_Connect() == 0) {
// 模块连接正确
} else {
// 模块连接错误
}
// 检查INA240A2PWR模块的配置
if (INA240A2PWR_Config(INA240A2PWR_MODE_SINGLE, INA240A2PWR_RANGE_10mA) == 0) {
// 模块配置正确
} else {
// 模块配置错误
}
// 检查ADC的配置
if (ADC_Config(ADC_MODE_SINGLE, ADC_CHANNEL_0, ADC_SAMPLERATE_1000) == 0) {
// ADC配置正确
} else {
// ADC配置错误
}
注意
上述代码仅供参考,具体的代码实现需要根据实际情况进行调整。