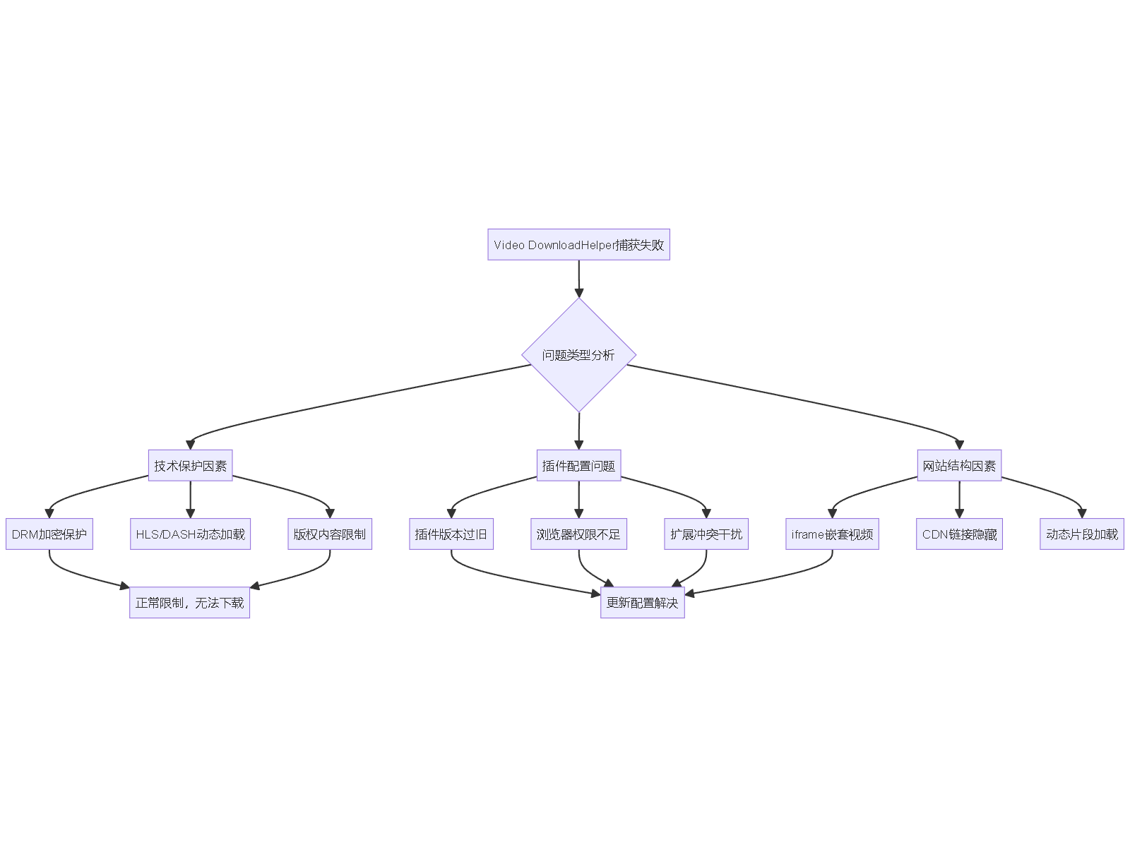
当使用 Video DownloadHelper 插件时,常遇到无法捕获视频流的问题,尤其在访问采用加密流媒体技术(如HLS或DASH)的网站时更为明显。该问题通常源于现代网站广泛使用DRM保护(如Widevine)或动态加载视频片段,导致插件无法识别完整视频资源。此外,浏览器权限设置、插件未正确更新或与其他扩展冲突也可能阻碍视频嗅探功能。部分网站通过iframe嵌套或CDN加速隐藏真实视频链接,进一步增加捕获难度。建议用户检查插件是否为最新版本,关闭可能干扰的其他扩展,并确认网站视频是否支持直接下载。对于受版权保护的内容,插件将无法获取视频流,属正常限制。
1条回答 默认 最新
关注让【宝码香车】来帮你解答,本回答参考DeepSeek编写,并整理提供。
如果还有疑问可以点击头像关注私信或评论。如果答案让您满意,请采纳、点赞、关注,非常感谢!
针对Video DownloadHelper插件无法捕获视频流的问题,我为您提供详细的排查方案:
问题原因分析
主要问题集中在以下几个方面:

详细排查步骤
1. 基础检查
# 检查浏览器扩展状态 # 1. 访问 chrome://extensions/ 或 about:addons # 2. 确认Video DownloadHelper已启用 # 3. 检查权限设置2. 插件更新与配置
// 检查插件版本和设置 // 在插件设置中确认: // - 启用所有视频类型检测 // - 开启HLS/DASH支持 // - 检查用户代理设置 // - 确认嗅探功能开启3. 浏览器环境优化
# 清理浏览器环境 # 1. 禁用其他下载类扩展临时测试 # 2. 清除浏览器缓存和Cookie # 3. 重启浏览器 # 4. 尝试无痕模式测试替代解决方案
如果上述方法无效,可以考虑以下替代方案:
1. 使用开发者工具捕获
// 按F12打开开发者工具,在Network面板中: // 1. 过滤类型为"media" // 2. 播放视频观察网络请求 // 3. 查找.m3u8、.mpd或.mp4文件 // 4. 复制请求链接使用下载工具2. 专用下载工具推荐
# 命令行工具(适合技术用户) youtube-dl [视频URL] # 通用视频下载 ffmpeg -i [m3u8URL] output.mp4 # HLS流下载 # 桌面软件推荐 # - JDownloader # - 4K Video Downloader # - IDM(Internet Download Manager)3. 浏览器脚本方案
// 使用Tampermonkey等脚本管理器 // 安装视频下载辅助脚本,例如: // - Video DownloadHelper companion // - 各类网站专用下载脚本技术限制说明
对于受DRM保护的内容:

最佳实践建议
- 合法使用:仅下载允许下载的公开内容
- 多工具备用:准备2-3种不同的下载方案
- 及时更新:保持插件和工具的最新版本
- 技术学习:了解基本的网络请求分析技能
如果问题持续存在,建议提供具体网站示例以便更精准地分析解决方案。
解决 无用评论 打赏 举报