mjkln 2025-11-03 11:07 采纳率: 0%
浏览 8

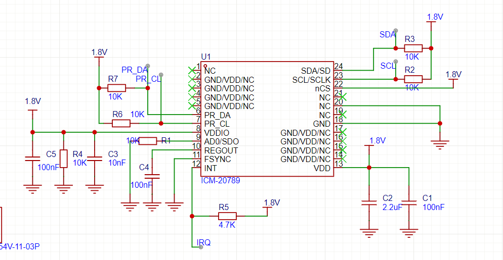
icm-20789硬件

img


为什么我的REGOUT引脚一直是0V,把旁路电容换成更大的,会出现放电现象,1.8V放电到0V,我这硬件电路有问题吗?求指点指点!

  • 写回答

4条回答 默认 最新

  • 紫雾凌寒 新星创作者: 人工智能技术领域 2025-11-03 11:09
    关注

    让 “紫雾凌寒” 来帮你回答,本回答结合 DeepSeek

    如果还有问题,请评论或点击头像私信,如果有帮助到您, 请关注、采纳、点赞

    1. 关键点分析:
      - REGOUT引脚一直为0V不正常,更换旁路电容后出现异常放电情况,需要排查硬件电路的各个环节是否存在问题,如电源电路、芯片相关引脚连接、电容本身特性等。
    2. 解决方案:
      - 检查电源输入
      • 确保给ICM - 20789供电的电源正常工作,电压稳定在规定范围内。例如,如果芯片工作电压是3.3V,用万用表测量电源引脚处电压是否为3.3V左右。
      • 检查REGOUT引脚连接
      • 查看该引脚是否有短路到地的情况。仔细检查PCB布线,看该引脚与其他接地线路是否有意外连通。
      • 确认连接到该引脚的负载是否正常。比如,如果该引脚连接了一个电阻等负载,检查电阻是否阻值正确且没有损坏。
      • 关于旁路电容
      • 首先,确保更换的电容规格正确,电容耐压值要大于芯片工作电压。例如,芯片工作电压3.3V,电容耐压至少要4V以上。
      • 检查电容是否漏电。可以用万用表的电容档测量电容的容值是否接近标称值,同时测量电容两极之间的电阻,理想情况下电阻应该趋于无穷大,如果电阻值很小,说明电容漏电。
      • 对于出现的放电现象,分析放电路径。查看是否有其他元件在电容放电过程中起到了导通作用,比如是否有某个MOS管在电容放电时处于导通状态,导致1.8V电压通过它放电到地。
      • 芯片本身检查
      • 考虑芯片是否损坏。可以尝试更换一个新的ICM - 20789芯片,看REGOUT引脚电压是否恢复正常。
    3. 多种解决方案优缺点:
      - 更换芯片
      • 优点:直接有效,如果是芯片内部故障导致的问题,能迅速定位并解决。
      • 缺点:成本较高,如果不是芯片问题,更换后问题依旧存在,浪费芯片资源。
      • 详细检查电路布线
      • 优点:全面排查硬件电路中可能存在的短路等问题,能发现一些布线错误等隐患。
      • 缺点:比较耗时,需要仔细检查每一处连接线路,可能需要借助放大镜等工具查看PCB微小线路。
      • 检查电容
      • 优点:针对电容相关问题能快速定位,如电容漏电等情况可以直接检测出来。
      • 缺点:只能解决电容相关问题,如果是其他硬件问题,无法检测到。
    4. 总结:
      - 针对REGOUT引脚一直为0V且更换旁路电容后出现异常放电的情况,需要从电源输入、引脚连接、电容特性以及芯片本身等多方面进行排查。通过逐步检查各个环节,找出问题所在并解决,可能是硬件电路连接错误、电容故障或者芯片损坏等原因导致的。

    例如,若检查发现是电容漏电,更换一个合格的旁路电容后,再观察REGOUT引脚电压是否恢复正常。如果是芯片损坏,更换芯片后进行测试,确保硬件电路正常工作。

    希望以上解答对您有所帮助。如果您有任何疑问,欢迎在评论区提出。

    评论

报告相同问题?

问题事件

  • 创建了问题 11月3日