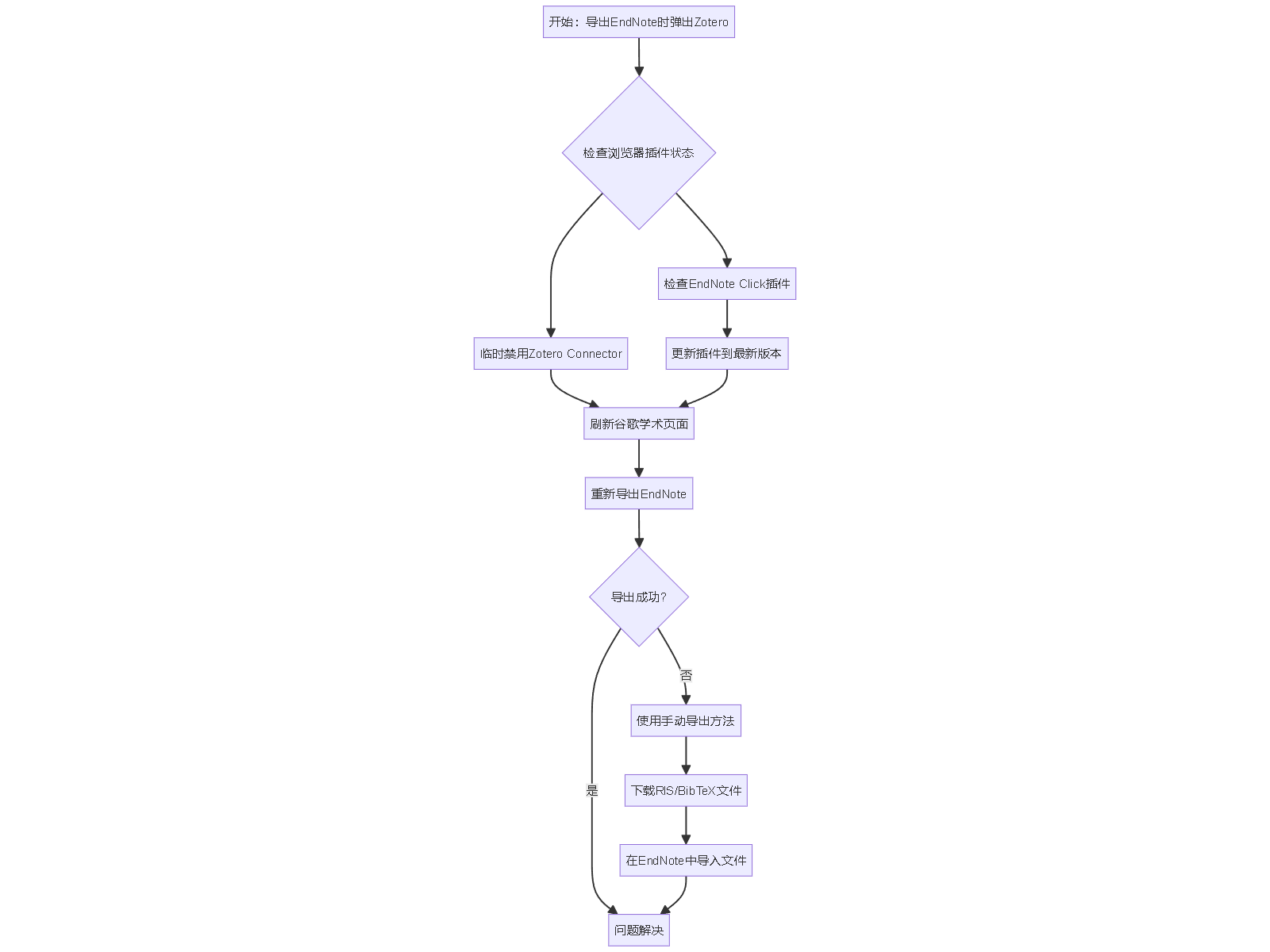
在使用谷歌学术导出文献至EndNote时,部分用户遇到点击“导入EndNote”后却意外弹出Zotero的临时对话框或插件窗口,导致导出失败。该问题通常源于浏览器中同时安装了Zotero Connector与EndNote Click插件,二者在捕获引用时发生冲突。当网页尝试调用文献管理工具时,Zotero Connector可能优先响应并拦截请求,即使用户选择的是EndNote导出选项。解决方法包括:暂时禁用Zotero Connector扩展,刷新页面后重试;或通过“手动导出”方式,先将文献保存为RIS或BibTeX文件,再在EndNote中通过“Import”功能导入。此外,建议检查EndNote Click插件是否正常启用,并确保其为最新版本,以避免兼容性问题。
2条回答 默认 最新
关注让【宝码香车】来帮你解答,本回答参考DeepSeek编写,并整理提供。
如果还有疑问可以点击头像关注私信或评论。如果答案让您满意,请采纳、点赞、关注,非常感谢!
谷歌学术导出EndNote时弹出Zotero的解决方案
这个问题是由于浏览器中同时安装了Zotero Connector和EndNote Click插件,两者在捕获引用时发生冲突导致的。以下是详细的解决方法:
问题排查与解决步骤

具体操作方法
方法一:临时禁用Zotero Connector
Chrome浏览器操作步骤:
// 在浏览器地址栏输入以下内容访问扩展程序页面 chrome://extensions/- 找到"Zotero Connector"扩展
- 点击开关将其暂时禁用
- 刷新谷歌学术页面
- 重新尝试导出到EndNote
- 导出完成后可重新启用Zotero Connector
方法二:使用手动导出方式
步骤:
- 在谷歌学术搜索结果中,点击引号图标""
- 选择"RIS"或"BibTeX"格式下载
- 保存文件到本地
在EndNote中导入:
# 打开EndNote软件 File → Import → File # 选择下载的RIS/BibTeX文件 # 选择对应的导入格式 # 点击Import完成导入方法三:检查EndNote Click插件
- 确保EndNote Click插件已启用
- 检查插件是否为最新版本
- 如有必要,重新安装EndNote Click插件
长期解决方案
如果频繁遇到此问题,可以考虑以下长期方案:
- 设置默认文献管理工具:在浏览器设置中指定优先使用EndNote
- 使用浏览器配置文件:为不同的文献管理需求创建独立的浏览器配置文件
- 按需启用插件:只在需要时启用相应的文献管理插件
注意事项
- 操作前请确保已保存重要工作
- 建议在操作前备份EndNote文献库
- 如果问题持续存在,考虑联系EndNote技术支持
通过以上方法,应该能够顺利解决谷歌学术导出EndNote时弹出Zotero的问题。
本回答被题主选为最佳回答 , 对您是否有帮助呢?解决 无用评论 打赏 举报