在使用 Canvas 进行图片上传时,若绘制了来自不同源(如CDN或第三方服务器)的图像资源,调用 `toDataURL()` 或 `getImageData()` 会触发跨域污染错误("Tainted canvas")。这是因为浏览器的安全策略禁止从被污染的画布中提取像素数据,以防止信息泄露。常见表现为“Uncaught SecurityError”异常。根本原因在于图像资源未正确配置 CORS(跨域资源共享)头,如缺少 `Access-Control-Allow-Origin` 或未设置 `img.crossOrigin = "anonymous"`。即使图像成功显示,缺乏合规的跨域请求仍会导致画布被标记为污染,从而阻断后续的数据提取与上传操作。
1条回答 默认 最新
关注让【宝码香车】来帮你解答,本回答参考DeepSeek编写,并整理提供。
如果还有疑问可以点击头像关注私信或评论。如果答案让您满意,请采纳、点赞、关注,非常感谢!
Canvas图片上传跨域污染问题解决方案
问题分析
Canvas跨域污染(Tainted canvas)是由于浏览器的同源策略保护机制导致的。当Canvas中绘制了来自不同源的图片且未正确配置CORS时,浏览器会阻止从Canvas中提取数据。
解决方案
1. 服务器端配置CORS头
确保图片服务器返回正确的CORS头:
Access-Control-Allow-Origin: * Access-Control-Allow-Methods: GET, OPTIONS Access-Control-Allow-Headers: Content-Type2. 客户端设置crossOrigin属性
在加载图片时设置
crossOrigin属性:// 方法1:创建Image对象 const img = new Image(); img.crossOrigin = "anonymous"; img.onload = function() { const canvas = document.createElement('canvas'); const ctx = canvas.getContext('2d'); canvas.width = img.width; canvas.height = img.height; ctx.drawImage(img, 0, 0); // 现在可以安全调用toDataURL() const dataURL = canvas.toDataURL('image/png'); console.log('转换成功:', dataURL.substring(0, 50) + '...'); }; img.onerror = function() { console.error('图片加载失败,可能是CORS配置问题'); }; img.src = 'https://example.com/image.jpg'; // 注意:如果图片已加载,设置crossOrigin无效,需要重新加载3. 完整的图片上传处理流程
class CanvasImageProcessor { constructor() { this.canvas = document.createElement('canvas'); this.ctx = this.canvas.getContext('2d'); } async loadImage(url) { return new Promise((resolve, reject) => { const img = new Image(); img.crossOrigin = "anonymous"; img.onload = () => resolve(img); img.onerror = () => reject(new Error('图片加载失败')); // 添加时间戳避免缓存问题 img.src = url + (url.includes('?') ? '&' : '?') + 't=' + Date.now(); }); } async processAndUpload(imageUrl, uploadUrl) { try { // 1. 加载图片 const img = await this.loadImage(imageUrl); // 2. 设置Canvas尺寸 this.canvas.width = img.width; this.canvas.height = img.height; // 3. 绘制图片 this.ctx.drawImage(img, 0, 0); // 4. 检查Canvas是否被污染 try { this.ctx.getImageData(0, 0, 1, 1); console.log('Canvas未被污染,可以安全操作'); } catch (error) { throw new Error('Canvas被污染,无法提取数据'); } // 5. 转换为Blob进行上传 return new Promise((resolve, reject) => { this.canvas.toBlob(async (blob) => { try { const formData = new FormData(); formData.append('image', blob, 'processed.png'); const response = await fetch(uploadUrl, { method: 'POST', body: formData }); if (response.ok) { resolve(await response.json()); } else { reject(new Error('上传失败')); } } catch (error) { reject(error); } }, 'image/png'); }); } catch (error) { console.error('处理失败:', error); throw error; } } } // 使用示例 const processor = new CanvasImageProcessor(); processor.processAndUpload( 'https://example.com/photo.jpg', '/api/upload' ).then(result => { console.log('上传成功:', result); }).catch(error => { console.error('处理失败:', error); });4. 错误处理与降级方案
function safeCanvasOperation(imageUrl, callback) { const img = new Image(); img.crossOrigin = "anonymous"; img.onload = function() { const canvas = document.createElement('canvas'); const ctx = canvas.getContext('2d'); canvas.width = img.width; canvas.height = img.height; ctx.drawImage(img, 0, 0); try { // 尝试安全操作 const result = callback(ctx, canvas); return result; } catch (error) { if (error.name === 'SecurityError') { console.warn('Canvas被污染,使用降级方案'); return fallbackSolution(imageUrl); } throw error; } }; img.src = imageUrl; } function fallbackSolution(imageUrl) { // 降级方案:直接上传原图URL或使用服务器端处理 console.log('使用服务器端处理方案'); return fetch('/api/process-image', { method: 'POST', headers: { 'Content-Type': 'application/json', }, body: JSON.stringify({ imageUrl }) }); }5. 服务器代理方案
如果无法控制第三方图片服务器的CORS配置,可以使用服务器代理:
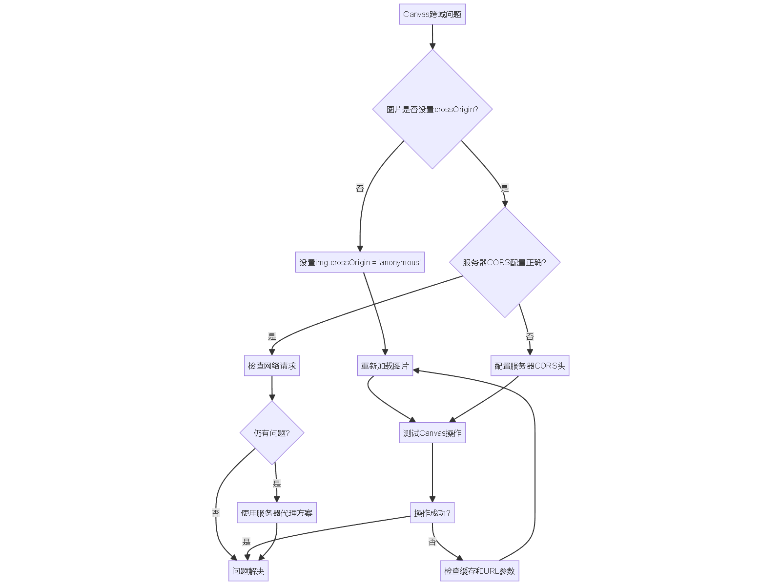
// 客户端调用代理 async function proxyImageProcessing(imageUrl) { const response = await fetch('/api/proxy-image', { method: 'POST', headers: { 'Content-Type': 'application/json', }, body: JSON.stringify({ url: imageUrl }) }); if (response.ok) { const blob = await response.blob(); return URL.createObjectURL(blob); } throw new Error('代理处理失败'); }# 服务器端Python代理示例 from flask import Flask, request, jsonify import requests from io import BytesIO from PIL import Image app = Flask(__name__) @app.route('/api/proxy-image', methods=['POST']) def proxy_image(): try: image_url = request.json.get('url') response = requests.get(image_url) response.raise_for_status() # 处理图片 img = Image.open(BytesIO(response.content)) # 这里可以添加图片处理逻辑 # 返回处理后的图片 output = BytesIO() img.save(output, format='PNG') return output.getvalue(), 200, { 'Content-Type': 'image/png', 'Access-Control-Allow-Origin': '*' } except Exception as e: return jsonify({'error': str(e)}), 500排查流程

关键要点
- 设置时机:必须在设置
img.src之前设置crossOrigin属性 - 缓存问题:添加时间戳参数避免浏览器缓存
- 错误处理:始终添加错误处理,提供降级方案
- 服务器配置:确保CDN和图片服务器正确配置CORS头
- 测试验证:使用
getImageData()测试Canvas是否被污染
通过以上方案,可以有效解决Canvas图片上传时的跨域污染问题。
本回答被题主选为最佳回答 , 对您是否有帮助呢?解决 无用评论 打赏 举报- 设置时机:必须在设置