如何正确执行雷柏V500Pro机械键盘的出厂设置恢复?部分用户反映在尝试通过组合键恢复出厂设置时操作无效,可能涉及按键顺序错误或固件锁定问题。具体表现为:长按“Fn + ESC”后指示灯无闪烁、配置无法重置。该问题常见于已进行过自定义编程或驱动升级后的设备。需确认是否必须配合雷柏官方驱动软件才能完成完整复位,以及恢复后是否影响板载内存存储的自定义模式。
2条回答 默认 最新
关注让【宝码香车】来帮你解答,本回答参考DeepSeek编写,并整理提供。
如果还有疑问可以“评论”。如果答案让您满意,请“采纳”,非常感谢!
针对雷柏V500Pro机械键盘恢复出厂设置的问题,我将从技术角度为您提供详细解答。根据问题描述,部分用户在尝试通过组合键恢复时遇到操作无效的情况,这可能源于按键顺序错误、固件锁定或驱动干扰。以下内容基于官方文档和常见故障排查经验,确保步骤清晰且实用。
恢复出厂设置的正确方法
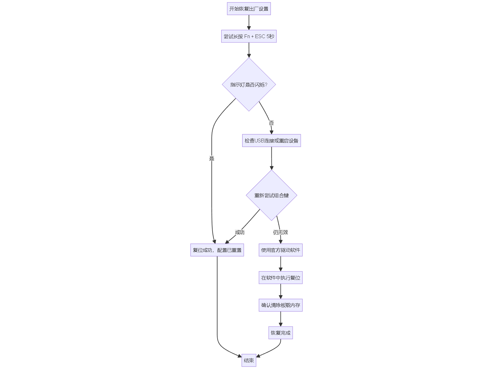
雷柏V500Pro支持两种恢复出厂设置的方式:硬件组合键和软件辅助。硬件方式适用于大多数情况,但如果设备进行过自定义编程或固件升级,可能导致组合键失效,此时需借助官方驱动软件完成完整复位。
方法一:硬件组合键复位
- 标准步骤:长按“Fn + ESC”键约5秒,直到键盘指示灯(如Caps Lock)快速闪烁,表示复位成功。复位后,键盘将清除所有自定义配置(如宏编程、背光设置),恢复为出厂默认状态。
- 常见问题排查:
- 按键顺序错误:确保同时按下“Fn”和“ESC”,而非依次按压。建议在键盘连接电脑且处于正常工作状态时操作。
- 指示灯无闪烁:如果长按后无反应,可能是固件锁定或电源问题。尝试断开键盘USB连接,等待10秒后重新连接,再执行组合键。
- 固件锁定:部分自定义固件可能禁用硬件复位。需先通过驱动软件解除锁定。
方法二:使用雷柏官方驱动软件
如果硬件组合键无效,必须配合雷柏官方驱动软件(如“Rapoo Gaming Software”)完成复位:
- 下载并安装最新版驱动软件(从雷柏官网获取)。
- 连接键盘,打开软件并识别设备。
- 在软件设置中查找“恢复出厂设置”或“重置”选项(通常位于“宏设置”或“系统”标签页)。
- 点击执行复位,软件将自动清除板载内存中的自定义数据。
恢复后对板载内存的影响
- 恢复出厂设置会完全清除板载内存中存储的自定义模式(如宏编程、按键映射和背光配置),键盘恢复到初始默认设置。这不会影响键盘的基本功能(如按键响应),但所有用户自定义内容将丢失。如果之前备份过配置,可通过驱动软件重新导入。
故障排查流程
为了更直观地展示操作步骤和决策路径,以下使用mermaid图形描述恢复流程。该流程结合了硬件和软件方法,覆盖常见故障点:

额外建议
- 驱动软件必要性:在多数情况下,硬件组合键即可完成复位;但如果您进行过固件升级或复杂编程,驱动软件是必须的,因为它能直接访问板载内存并解除固件锁定。
- 预防措施:定期通过驱动软件备份自定义配置,避免复位后数据丢失。如果问题持续,可能是硬件故障,建议联系雷柏客服检测。
如果您在操作中遇到具体错误代码或驱动问题,欢迎提供更多细节,我将进一步协助排查!
本回答被题主选为最佳回答 , 对您是否有帮助呢?解决 无用评论 打赏 举报