刷入C15固件包后,OPPO Reno3 Pro无法开机,常见原因是固件包与当前系统不兼容或刷机过程中断导致分区损坏。部分用户在未清除数据的情况下直接线刷,易引发系统启动循环或卡在品牌LOGO界面。此外,使用非官方或修改版C15包可能导致Bootloader验证失败,触发安全机制而变砖。建议确保使用官方完整固件,通过官方工具(如MSM Download Tool)并配合正确的驱动和刷机步骤操作,避免中途断电。若已无法启动,可尝试进入紧急下载模式(EDL模式)强制刷机修复。
2条回答 默认 最新
关注让【宝码香车】来帮你解答,本回答参考DeepSeek编写,并整理提供。
如果还有疑问可以“评论”。如果答案让您满意,请“采纳”,非常感谢!
根据您的描述,刷入C15固件包后导致OPPO Reno3 Pro无法开机是典型的刷机失败问题。这种情况通常由固件不兼容、刷机过程中断或数据未清除等原因引起。以下是详细的解决方案:
问题原因分析
- 固件版本不匹配 - C15包与当前硬件版本或区域版本不兼容
- 刷机过程中断 - 数据线松动、电脑断电等导致分区损坏
- 数据未清除 - 新旧系统数据冲突引发启动循环
- Bootloader锁定 - 非官方固件触发安全机制
解决方案
方法一:进入EDL模式强制刷机
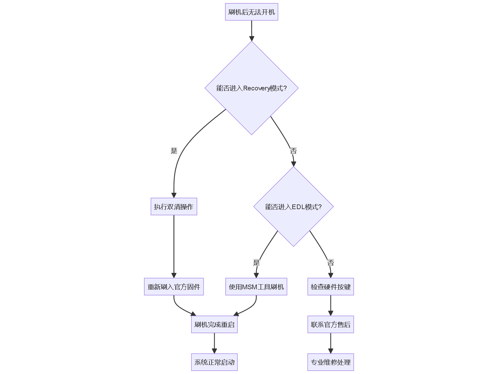
# 进入EDL模式步骤: # 1. 完全关机(长按电源键10秒以上) # 2. 同时按住音量+和音量-键 # 3. 插入USB数据线连接电脑 # 4. 电脑识别到Qualcomm HS-USB QDLoader 9008设备即成功方法二:使用MSM Download Tool修复
# 所需工具: # - 官方MSM Download Tool # - 原厂固件包(确保版本正确) # - Qualcomm USB驱动 # - 稳定的USB数据线 # 操作步骤: 1. 安装Qualcomm USB驱动 2. 打开MSM Download Tool 3. 选择对应的固件文件 4. 手机进入EDL模式连接电脑 5. 工具识别后点击"Download"开始刷机 6. 等待进度条完成,手机自动重启刷机失败排查流程

预防措施
- 固件验证
# 下载固件后验证MD5 md5sum ROM.zip # 对比官方提供的MD5值确保文件完整- 刷机前准备
# 备份重要数据 adb backup -apk -shared -all -f backup.ab # 检查设备信息 fastboot getvar all重要提醒
- 务必使用原厂数据线和稳定的电源
- 刷机过程中不要断开USB连接
- 确保电脑杀毒软件不会干扰刷机进程
- 如果多次尝试仍无法解决,建议前往OPPO官方服务中心处理
如果上述方法都无法解决问题,可能是硬件损坏,需要专业维修人员检测主板和字库芯片。
本回答被题主选为最佳回答 , 对您是否有帮助呢?解决 无用评论 打赏 举报