支付宝JSAPI调用失败的常见原因之一是**接口参数签名错误**。开发者在调用JSAPI时,若未严格按照支付宝开放平台要求构造请求参数(如appId、timestamp、nonceStr、sign等),或签名算法中使用了错误的私钥、编码格式不一致(如未进行URL编码)、参数排序错误,均会导致验签失败。此外,生产环境与沙箱环境密钥混用、服务器时间偏差过大导致timestamp失效,也会引发调用异常。此类问题常表现为“invalid signature”或“调用权限校验失败”。确保密钥配置正确、时间同步,并使用官方SDK生成签名,可有效规避该类故障。
2条回答 默认 最新
关注让【宝码香车】来帮你解答,本回答参考DeepSeek编写,并整理提供。
如果还有疑问可以“评论”。如果答案让您满意,请“采纳”,非常感谢!
针对支付宝JSAPI调用失败的常见原因,问题详情中已重点强调接口参数签名错误,但实际开发中可能涉及多种因素。以下总结主要排查点,并结合流程图辅助理解:
常见原因分析
- 签名相关错误(最常见):
- 参数构造错误:未严格按支付宝要求生成
appId、timestamp、nonceStr、sign等参数。 - 签名算法问题:使用错误私钥、未进行URL编码、参数排序与文档不一致。
- 密钥混用:生产环境与沙箱环境的密钥混淆。
- 参数构造错误:未严格按支付宝要求生成
- 时间同步问题:服务器时间与支付宝服务器偏差过大(通常超过5分钟),导致
timestamp失效。 - 环境配置错误:如未正确区分沙箱与生产环境URL、未配置白名单IP等。
- 网络与权限问题:网络超时、接口权限未开通或应用状态异常(如未上线)。
推荐使用支付宝官方SDK自动处理签名,避免手动实现出错。若仍失败,可通过支付宝开放平台的“故障排查”工具或日志查看具体错误码。
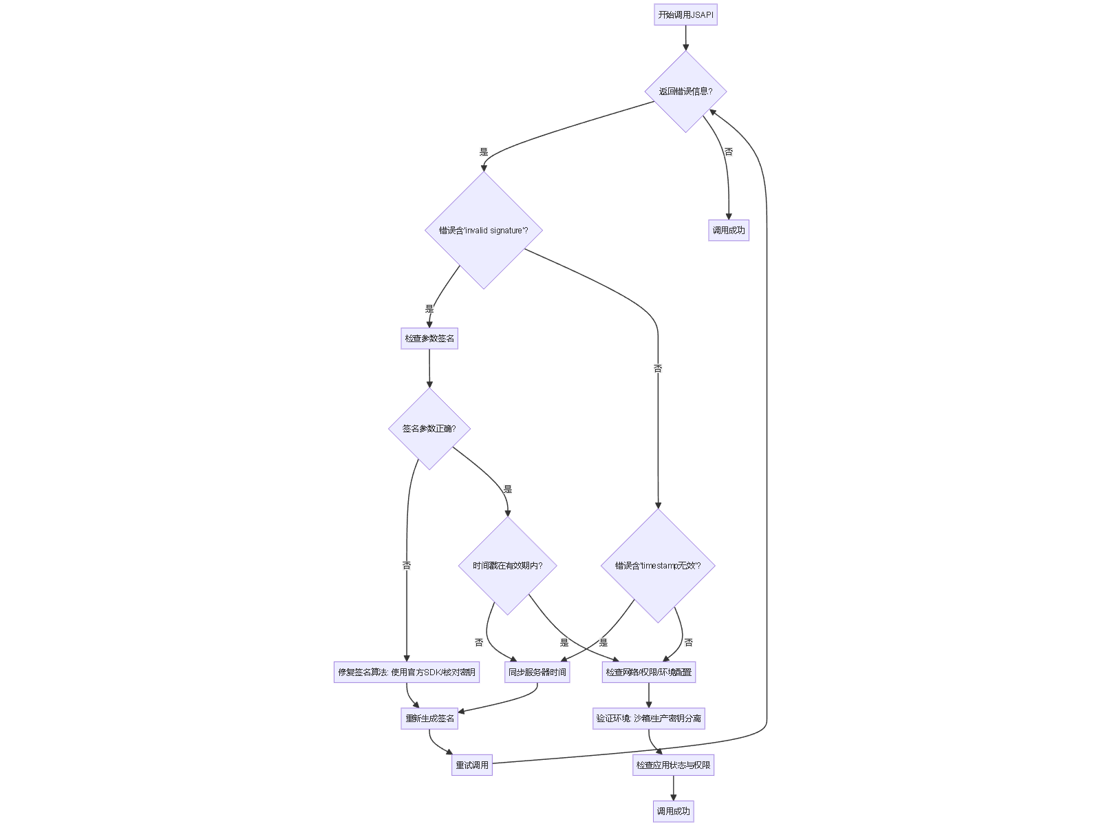
以下为JSAPI调用失败排查流程,帮助逐步定位问题:

关键步骤说明
- 检查参数签名:确保使用正确私钥,参数按字母序排序,并进行URL编码。示例代码(使用Node.js):
// 使用支付宝SDK生成签名(示例片段) const AlipaySdk = require('alipay-sdk').default; const alipaySdk = new AlipaySdk({ appId: 'your_app_id', privateKey: 'your_private_key', // 正确私钥 signType: 'RSA2' }); // 调用API时,SDK自动处理签名 const result = await alipaySdk.exec('alipay.trade.wap.pay', { bizContent: { outTradeNo: 'order_123', totalAmount: '0.01', subject: '测试商品' } });- 时间同步:校准服务器时间,例如使用NTP服务。
- 环境配置:生产环境需使用正式密钥,并确保应用已审核上线。
若问题持续,建议查看支付宝开放平台文档中的错误码列表。
本回答被题主选为最佳回答 , 对您是否有帮助呢?解决 无用评论 打赏 举报- 签名相关错误(最常见):