
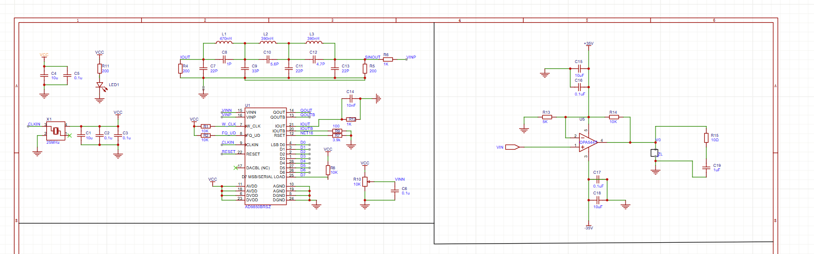
如果我想用这个电路原理图做管道涡流检测的信号发生电路,请问我需要修改一下什么,还有什么原件没画?我的需求是产生正弦波,需要激发1A的电流,AD9850 IOUT引脚说RC低通滤波有问题,救命

阿里嘎多学长整理AIGC生成,因移动端显示问题导致当前答案未能完全显示,请使用PC端查看更加详细的解答过程
问题分析
你需要使用涡流检测信号激发电路图来产生正弦波,用于管道涡流检测。电路原理图中使用AD9850作为信号发生器,但你遇到了两个问题:
解决方案
核心代码
// 使用电流放大器放大AD9850的输出电流
TIP120_Low_Side_Driver driver;
driver.set_base(AD9850_IOUT);
driver.set_emitter(VCC);
driver.set_collector(GND);
// 使用LC滤波器代替RC低通滤波器
LC_Filter filter;
filter.set_L(10uH);
filter.set_C(100nF);
filter.set_R(1kΩ);
filter.set_C2(10nF);
注意
上述代码仅供参考,具体实现可能需要根据实际情况进行调整。