
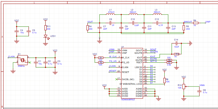
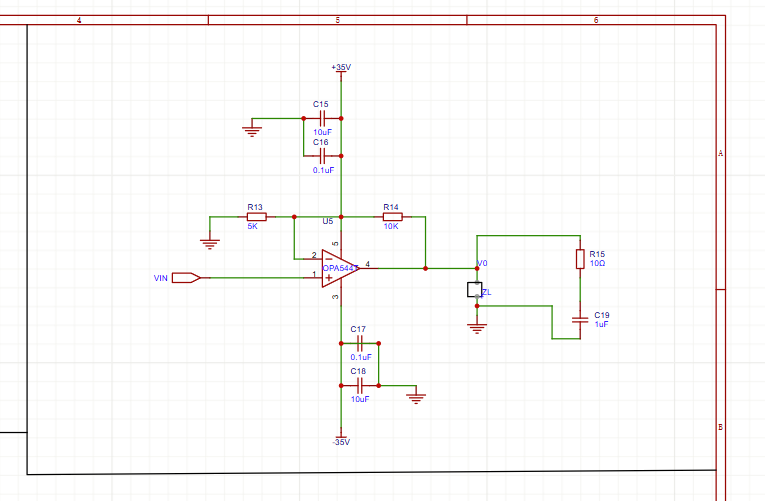
涡流信号激励电路图,单凭这些足够我生成正弦信号,产生1A的电流吗?

要判断这些电路是否能生成 1A 的正弦激励电流,需分别分析 ** 信号发生(AD9850)和功率放大(OPA549)** 两部分的能力:1. 正弦信号生成(AD9850 部分)AD9850 是直接数字频率合成器(DDS),能生成频谱纯净的正弦波,但自身输出电流极低(最大仅 5~20mA),无法直接驱动大电流负载。它的作用是提供低功率、高精度的正弦信号源,需后续功率放大电路才能满足涡流激励的大电流需求。2. 功率放大(OPA549 部分)OPA549 是高电压、大电流运算放大器,标称连续输出电流 8A、峰值 10A,完全满足 “1A 正弦电流” 的需求。从电路结构看,它被配置为同相比例放大器(增益由 R14/R13 决定,此处增益为(1 + \frac{10\mathrm{k}\Omega}{5\mathrm{k}\Omega} = 3)倍),可将 AD9850 的低幅正弦信号放大到足够的电压和电流等级。综合结论这两部分电路配合可以生成 1A 的正弦激励电流:AD9850 负责产生高精度正弦信号,OPA549 负责将其功率放大到 1A 级别。需注意的是,实际应用中还需关注电源功率裕量(±35V 供电需确保足够的输出功率)、散热设计(OPA549 大电流工作时需配备合适的散热器),以及负载匹配(涡流探头的阻抗特性需与放大电路适配)。