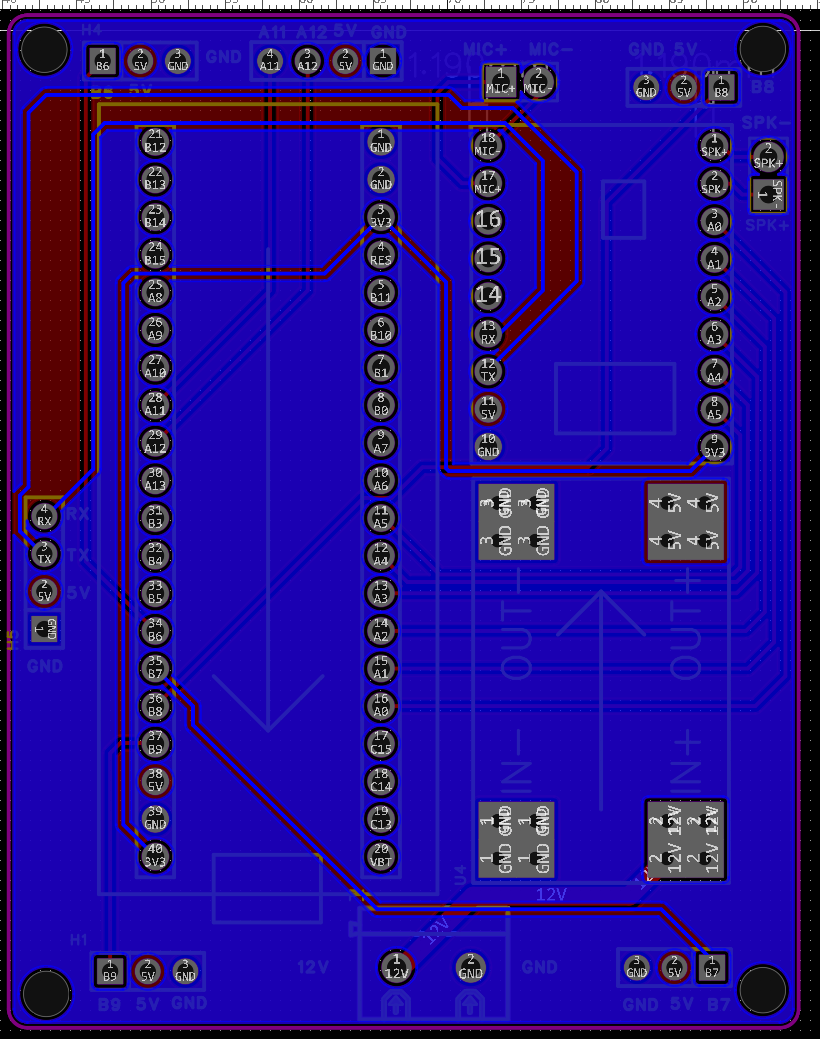
这是PCB的顶层和底层,我的问题是A11A12不能正常使用,5V和gnd没问题,我想用这个2个引脚来做oled的显示,程序也没问题,因为我把单片机拿下了直接插到A11A12上可以使用
用示波器测量后,单片机直接接oled,sda和scl都有波形,但我通过pcb连接后,scl有波形,sda没有


这是PCB的顶层和底层,我的问题是A11A12不能正常使用,5V和gnd没问题,我想用这个2个引脚来做oled的显示,程序也没问题,因为我把单片机拿下了直接插到A11A12上可以使用
用示波器测量后,单片机直接接oled,sda和scl都有波形,但我通过pcb连接后,scl有波形,sda没有


关注让 “紫雾凌寒” 来帮你回答,本回答结合 DeepSeek
如果还有问题,请评论或点击头像私信,如果有帮助到您, 请关注、采纳、点赞
希望以上解答对您有所帮助。如果您有任何疑问,欢迎在评论区提出。