关注
码龄
粉丝数
原力等级 --
被采纳
被点赞
采纳率
2501_91128067
2025-12-23 15:15
采纳率: 50%
浏览 5
首页
嵌入式
模60计数器详细分析
单片机
stm32
硬件工程
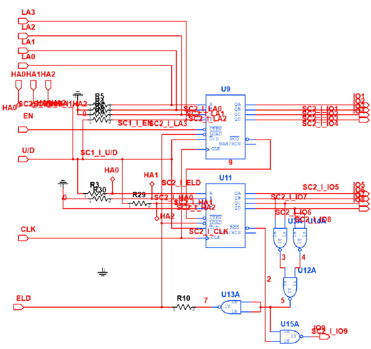
这是一个数字钟的一部分,是一个模六十计数器,怎么分析这个电路
收起
写回答
好问题
0
提建议
关注问题
微信扫一扫
点击复制链接
分享
邀请回答
编辑
收藏
删除
结题
收藏
举报
1
条回答
默认
最新
关注
码龄
粉丝数
原力等级 --
被采纳
被点赞
采纳率
智者知已应修善业
2025-12-30 17:13
关注
十进制计数芯片级联,十位取信号4+2=6进行复位,看我博文有60进制电路,不需要那么复杂复合逻辑。
本回答被题主选为最佳回答
, 对您是否有帮助呢?
本回答被专家选为最佳回答
, 对您是否有帮助呢?
本回答被题主和专家选为最佳回答
, 对您是否有帮助呢?
解决
无用
评论
打赏
微信扫一扫
点击复制链接
分享
举报
评论
按下Enter换行,Ctrl+Enter发表内容
查看更多回答(0条)
向“C知道”追问
报告相同问题?
提交
关注问题
【数字电路设计】基于741
60
芯片的
模
60
与
模
41
计数器
实现:Proteus仿真在时序逻辑电路教学中的应用
2025-09-13 08:03
内容概要:本文介绍了如何使用Proteus仿真软件和74HC1
60
集成芯片实现
模
60
和
模
41
计数器
的设计与仿真。通过电路原理图展示了芯片的连接方式,包括时钟信号、清零、使能、加载等控制端口的接法,并利用逻辑门电路(如74...
可编程
模
值
计数器
设计与实现:从
模
60
到
模
36
2025-07-26 21:58
王奥雷的博客
计数器
作为数字电路设计中的核心组件,广泛应用于数据处理、信号生成、系统同步等多个领域。它们能够记录事件的发生次数,并在达到预定值时产生特定输出。
计数器
的设计是数字逻辑设计课程的基本内容之一,也是众多...
【30-
60
s
计数器
电路设计】数电课设
2022-03-05 16:09
科拉克休的博客
30-
60
秒
计数器
电路设计1 设计任务及系统功能简介1.1 设计任务及基本功能1.1.1 脉冲定时
模
块1.1.2 计数
模
块1.1.3 进制切换
模
块1.1.4 数显
模
块1.2 系统功能1.2.1 主要实现的基本功能2 实现的原理和电路2.1 30-
60
秒...
十三进制同步
计数器
_
计数器
_十三进制同步
计数器
_
2021-09-29 08:02
十三进制同步
计数器
是一种数字逻辑电路,...同时,这种
计数器
的概念和设计方法也可以迁移到其他进制和更复杂的
计数器
设计中,如二进制
计数器
、六十进制
计数器
等,进一步拓展在数字系统和
嵌入式
系统设计中的应用范围。
深入解析中规
模
集成电路时序逻辑设计:基于74LS161/163构建通用
模
N
计数器
的全方位指南
2025-01-14 15:24
想进大厂(考研版)的博客
通过
模
12
计数器
案例详细展示了状态检测逻辑的优化技巧,并探讨了多片级联策略(因子分解法和整体二进制扩展法)。文章还涵盖可变
模
数设计、工程实践中的常见问题解决方案,以及从分立元件到FPGA设计的思维迁移。
嵌入式
开发数电
模
电基础-视频课程网盘链接提取码下载 .txt
2024-02-28 16:32
2. **案例分析**:分析现有的
嵌入式
系统设计案例,了解实际应用中的问题及解决方案。 3. **项目开发**:参与小型项目的设计与实施过程,例如基于微控制器的小型机器人控制系统设计。 #### 五、课程资源获取 为了...
FK.rar_十进制
计数器
2022-09-23 10:58
在"FK.rar"中,可能包含了用不同方法实现的十进制
计数器
电路图、代码示例、逻辑分析以及测试结果。例如,它可能提供了Verilog或VHDL这样的硬件描述语言(HDL)代码,用于在FPGA或ASIC上实现
计数器
。此外,还可能有使用...
四位
计数器
2014-01-03 13:32
【四位
计数器
】是一种数字...通过实际操作和分析这个四位
计数器
的设计,学生不仅能掌握
计数器
的基本工作原理,还能了解到数字系统设计中的时序逻辑、电路分析和
模
拟测试等技能,为更复杂的数字系统设计打下坚实基础。
基于
模
型的设计及其
嵌入式
应用第五章
2013-07-21 15:34
通过以上内容的详细介绍,我们不仅了解了基于
模
型的设计及其
嵌入式
应用的基本概念和流程,还深入了解了 RTWEC 和 CCS 在这一过程中的具体应用。这对于从事
嵌入式
系统开发的专业人士来说是非常宝贵的知识资源。
嵌入式
课后答案.docx
2021-09-14 06:44
PC(程序
计数器
)寄存器用于存储下一条要执行的指令地址,LR(链接寄存器)在子程序调用时保存返回地址。M0、M1、M2、M3、M4
模
式位决定了处理器的工作
模
式。 在给定的汇编指令示例中,"ADD R0, [R2, #20], R19"将R2...
没有解决我的问题,
去提问
向专家提问
向AI提问
付费问答(悬赏)服务下线公告
◇ 用户帮助中心
◇ 新手如何提问
◇ 奖惩公告
问题事件
关注
码龄
粉丝数
原力等级 --
被采纳
被点赞
采纳率
创建了问题
12月23日