使用ncp13992芯片作为llc半桥电路控制芯片时,空载时输出为打嗝模式,带载时候输出电压断续,不同阻值负载都这样,


,(蓝色输出电压,绿色谐振电流)
同一组参数偶尔也会实验成功,能够稳压到40V ,是我cs 和反馈fb的问题吗
cs引脚电路

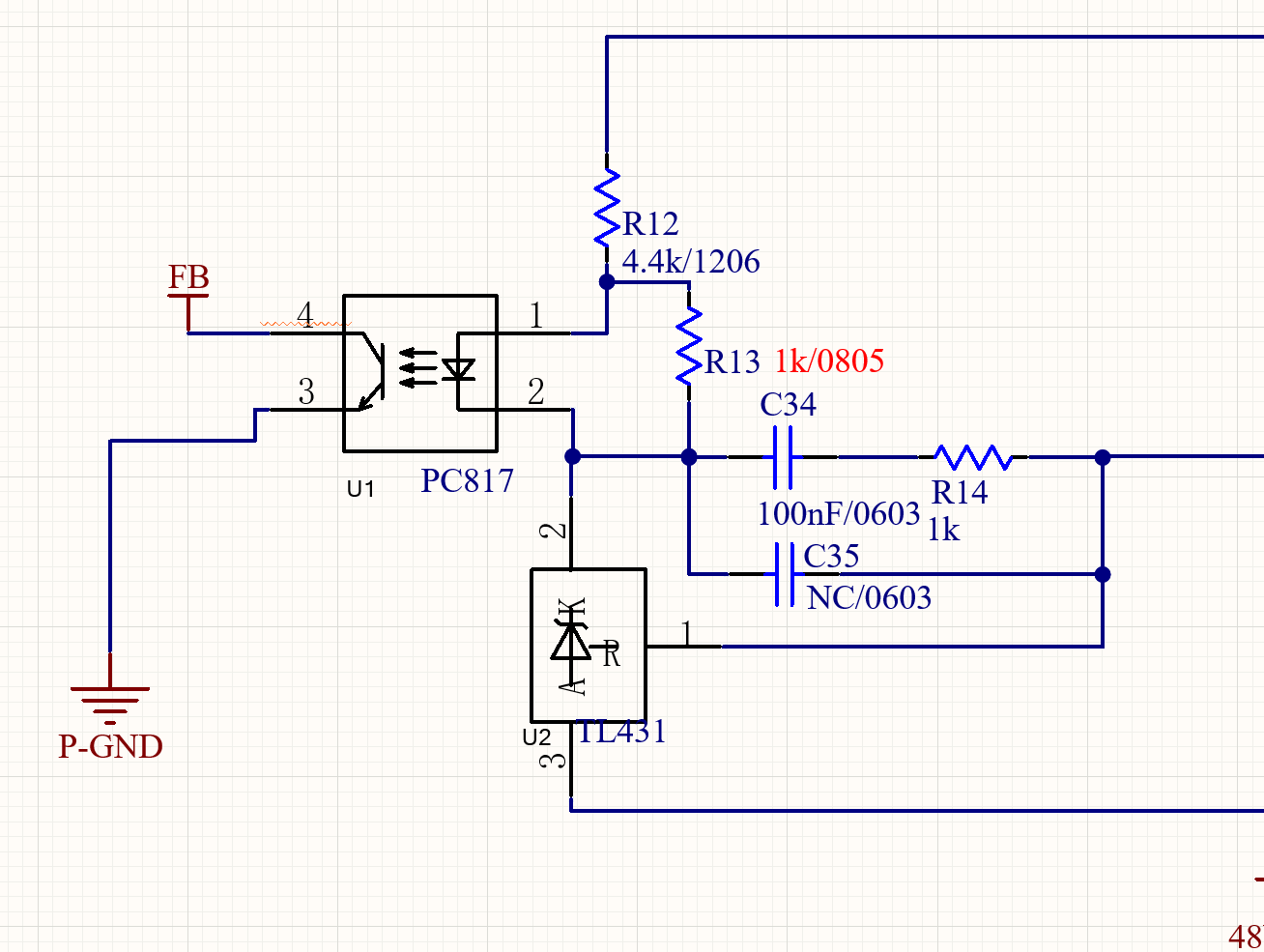
fb反馈电路

使用ncp13992芯片作为llc半桥电路控制芯片时,空载时输出为打嗝模式,带载时候输出电压断续,不同阻值负载都这样,




下午好🌅🌅🌅
本答案参考通义千问
你提到在使用 NCP13992 作为 LLC半桥电路控制芯片 时,出现 空载时输出为打嗝模式、带载时电压断续 的问题,并且偶尔能正常稳压到 40V。这种现象可能与 CS(电流感应)引脚 和 FB(反馈)引脚 的设计或参数设置有关。
建议检查:
- 确保 Rcs(电流采样电阻) 阻值合适(通常在 0.1~1Ω 之间)
- 检查 Rcs 与 Ccs 的滤波电容是否匹配(如 Rcs=0.5Ω, Ccs=100pF)
- 确认 CS 引脚的输入阻抗是否满足要求(NCP13992 推荐输入阻抗 ≥ 10kΩ)
建议检查:
- 确保 FB 分压电阻(Rf1, Rf2) 设置正确(例如:若目标电压为 40V,可设为 10kΩ 和 1kΩ)
- 使用 TL431 或精密基准源 提供参考电压
- 添加 RC 补偿网络(如 Rcomp=10kΩ, Ccomp=10nF),确保环路稳定
建议检查:
- 测量 实际谐振频率,确认是否与设计一致
- 检查 磁芯是否饱和,可通过观察谐振电流波形判断
重新校准 CS 引脚采样电路
优化 FB 反馈环路
检查谐振元件参数
调整死区时间
增加软启动功能
使用示波器进行波形分析
// 示例:MCU 控制 NCP13992 的死区时间(假设通过 RT 引脚调节)
void SetDeadTime(uint8_t value) {
// 假设 value 是一个 0~7 的值,对应不同的死区时间
// 通过 GPIO 或 PWM 设置 RT 引脚
if (value == 0) {
digitalWrite(RT_PIN, LOW); // 最小死区时间
} else if (value == 7) {
digitalWrite(RT_PIN, HIGH); // 最大死区时间
}
}
说明:
- 此代码仅为示意,具体实现需根据实际硬件接口调整
- NCP13992 的 RT 引脚用于调节死区时间,需配合外部电阻使用
| 问题 | 可能原因 | 解决方案 | |------|----------|----------| | 空载打嗝 | 反馈环路不稳定 / CS 信号异常 | 检查 FB 分压电阻、优化补偿网络、校准 CS 采样 | | 带载断续 | 谐振参数偏差 / 环路增益不足 | 校验 Lr、Cr、Lm 参数,添加 RC 补偿网络 | | 偶发成功 | 参数接近正确但不稳定 | 优化反馈环路、增加软启动、调整死区时间 |
如需进一步帮助,建议提供以下信息:
欢迎继续提问!