2501_92068690 2026-01-04 02:29 采纳率: 0%
浏览 2

multisim仿真

img

根据这个式子建设一个仿真电路图该怎么弄

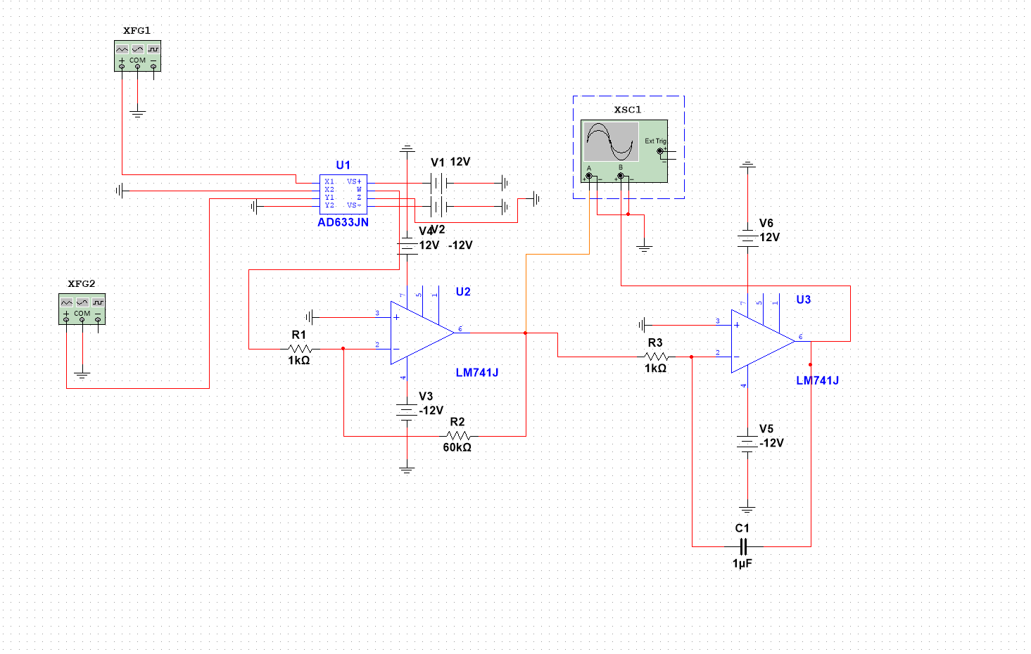
img


我只能弄到这里,但是波形图是两条短横线是什么原因啊

  • 写回答

2条回答 默认 最新

  • 紫雾凌寒 新星创作者: 人工智能技术领域 2026-01-04 02:30
    关注

    让 “紫雾凌寒” 来帮你回答,本回答结合 DeepSeek

    如果还有问题,请评论或点击头像私信,如果有帮助到您, 请关注、采纳、点赞

    1. 关键点分析:
      - 首先要明确式子具体是什么,因为仅从“只能弄到这里”不清楚当前搭建的电路是否正确反映了式子的逻辑。
      - 波形图出现两条短横线,可能原因有:电路连接错误,没有正确设置元件参数;输入信号设置不正确或无有效输入;仿真参数设置有误,比如时间范围、采样率等不合适。
    2. 解决方案:
      - 假设式子为一个简单的电路表达式,例如(V_{out}=V_{in}\times2)(这里只是举例,具体式子未知)。
      - 首先搭建电路:
      • 放置输入电压源(V1),可通过在Multisim的元件库中找到“SOURCE”类别下的“VOLTAGE SOURCE”来放置。
      • 放置一个乘法器(假设式子中有乘法运算),在元件库中找到“MIXERS”类别下合适的乘法器元件。
      • 放置输出电压表(V2),从“INSTRUMENTS”类别下找到“VOLTMETER”放置。
      • 用导线连接各个元件,连接方式要符合式子所代表的电路逻辑。
      • 设置元件参数:
      • 对于电压源(V1),设置其电压值等参数,比如设置为幅值(5V)、频率(1kHz)的正弦波(根据实际式子需求)。可以在电压源属性对话框中设置,双击电压源元件即可打开。
      • 对于乘法器,设置其相关参数,确保其乘法系数等符合式子要求。
      • 设置仿真参数:
      • 点击“Simulate”菜单,选择“Interactive Simulation Settings”。
      • 在“Analysis”选项卡中,选择合适的分析类型,如“Transient Analysis”(用于分析瞬态波形)。
      • 设置时间范围,比如起始时间设为(0s),终止时间设为(10ms)(根据信号周期等实际情况),采样率可以根据需要调整,一般默认的设置在很多情况下也适用。
    3. 不同解决方案及优缺点:
      - 方案一:逐步检查电路连接
      • 优点:能直观地发现电路连接是否正确,排查连线错误比较有效。
      • 缺点:如果电路复杂,检查起来比较耗时,且可能遗漏一些隐藏的问题,比如元件引脚连接错误等不太明显的情况。
      • 方案二:检查元件参数
      • 优点:针对性强,能快速确定元件参数是否设置正确。
      • 缺点:可能忽略电路连接问题,即使元件参数正确,连接错误也会导致波形异常。
      • 方案三:全面检查仿真参数
      • 优点:能从整体仿真设置的角度查找问题,确保仿真环境正确。
      • 缺点:可能忽视具体元件和电路连接的细节问题,有时即使仿真参数设置正确,电路本身错误也会使波形不正常。
    4. 总结:
      - 要解决Multisim仿真波形异常问题,需要综合考虑电路连接、元件参数和仿真参数这几个方面。通过逐步排查上述因素,找到导致波形出现两条短横线的原因,从而正确搭建符合式子要求的仿真电路并得到正确的波形。

    由于不清楚具体式子和当前搭建的电路情况,以上示例仅供参考,实际操作需根据具体问题进行调整。

    希望以上解答对您有所帮助。如果您有任何疑问,欢迎在评论区提出。

    评论

报告相同问题?

问题事件

  • 创建了问题 1月4日