
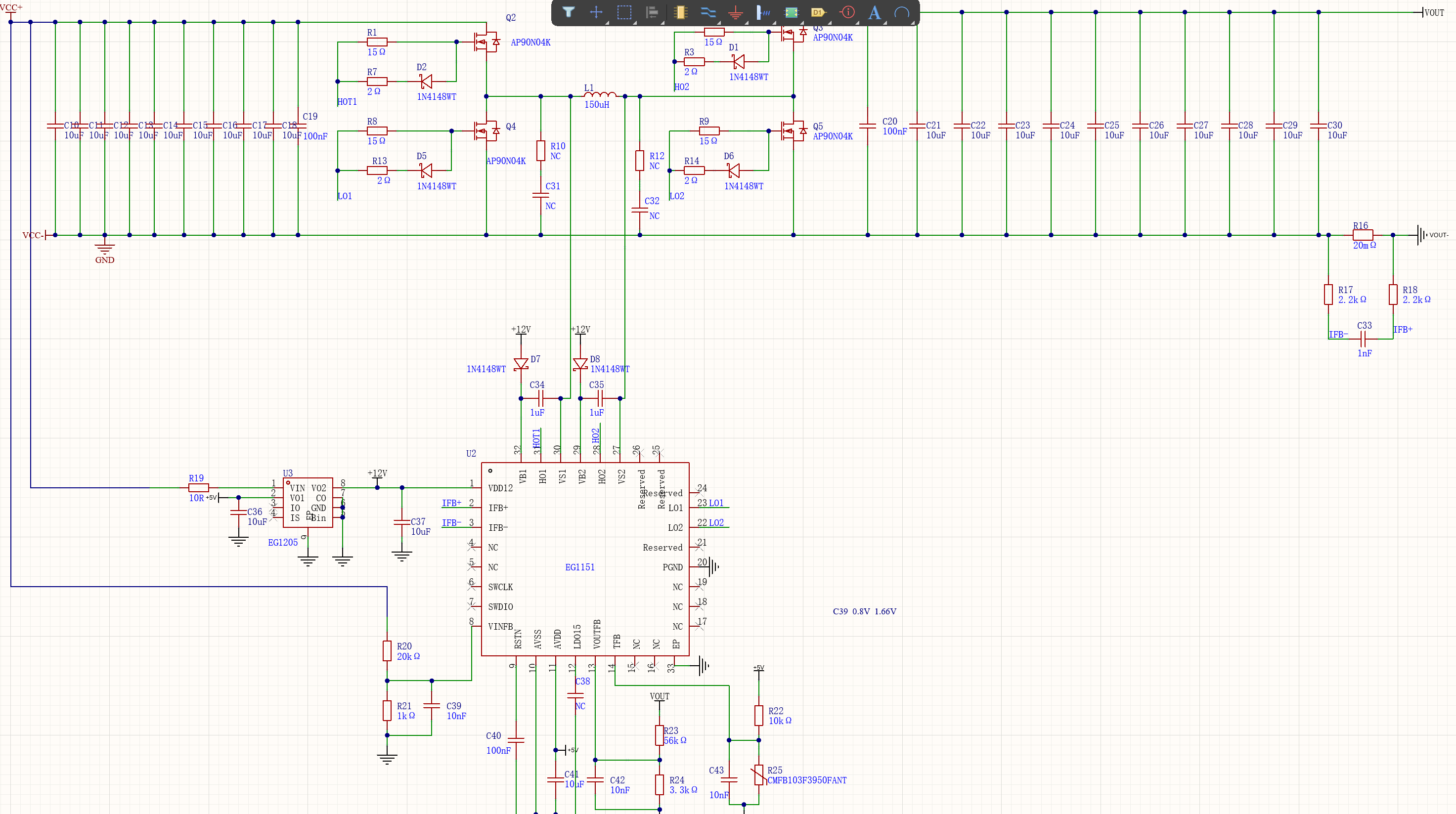
使用的国产EG1151芯片,输入9-36V 输出24V3A 。输出电感150uh 。实际测试下拉,发现降压有时候降不下来,30V左右上电,会输出2V左右。升压没有问题。再挂个20R负载,在不能稳定24v。啥问题啊,用的是芯片手册里的参考电路

晚上好🌙🌙🌙
本答案参考通义千问
你提到的 EG1151 是一款国产的 DC-DC 降压芯片,支持宽输入电压(9-36V),输出为 24V/3A。根据你的描述,出现的问题是:
这说明问题可能出在 硬件设计、PCB布局、电感选择或反馈环路设置 等方面。以下是详细分析和解决方案:
反馈电阻(R1 和 R2)用于设定输出电压。若比例不正确,会导致输出电压偏差甚至异常。
例如:如果 R1 = 10kΩ,R2 = 20kΩ,那么输出电压应为:
$$ V_{out} = V_{ref} \times (1 + \frac{R2}{R1}) = 1.25V \times (1 + 2) = 3.75V $$
显然不符合你所说的 24V 输出。
必须确认反馈电阻是否按照手册推荐值设置。
确认反馈电阻比例是否符合手册要求。
EG1151 的典型输出电压公式为:
$$ V_{out} = 1.25V \times (1 + \frac{R2}{R1}) $$
若需输出 24V,则:
$$ 24 = 1.25 \times (1 + \frac{R2}{R1}) \Rightarrow \frac{R2}{R1} = 18.8 $$
推荐使用 R1=10kΩ, R2=188kΩ 或类似组合。
修改后的反馈电阻配置示例:
R1 = 10kΩ (GND to FB)
R2 = 188kΩ (FB to OUT)
注意: 避免使用过大的电阻(如 > 200kΩ),否则可能影响反馈精度。
如果你使用的是 MCU 控制的数字电源模块,可以参考以下伪代码进行控制逻辑优化:
// 示例:MCU 控制的 PWM 调节逻辑
void adjust_output_voltage(float target_volt) {
float current_volt = read_adc(); // 读取实际输出电压
float error = target_volt - current_volt;
// PID 控制算法(简化版)
float duty_cycle = Kp * error + Ki * integral_error + Kd * derivative_error;
set_pwm_duty(duty_cycle); // 设置 PWM 占空比
}
注意: 这个逻辑仅适用于 MCU 控制的系统,若你使用的是 固定模式的 EG1151,则无需编程,只需检查硬件设计即可。
重点问题:
关键解决步骤:
如有需要,我可以进一步帮你提供 EG1151 的完整参考电路图 或 推荐的元器件型号清单。