安捷伦33250A信号发生器,发出的信号在控制幅度时,大概三点几dbm往上加的时候,继电器跳动后,实测值突然上升到四点几,下降到时候也是,就是继电器发生波动的时候,实测dbm会发生大跳动,是什么问题,哪里出问题
有没有硬件工程师帮忙看看


安捷伦33250A信号发生器,发出的信号在控制幅度时,大概三点几dbm往上加的时候,继电器跳动后,实测值突然上升到四点几,下降到时候也是,就是继电器发生波动的时候,实测dbm会发生大跳动,是什么问题,哪里出问题
有没有硬件工程师帮忙看看


上午好☀️☀️☀️️
本答案参考通义千问
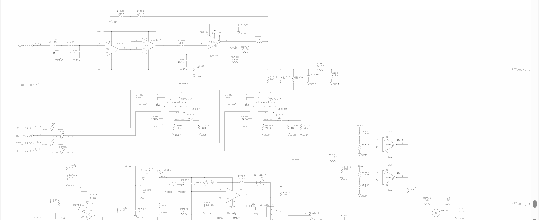
安捷伦(Agilent)33250A 是一款高性能的函数/任意波形发生器,其在使用过程中出现信号幅度异常、继电器跳动导致输出信号值剧烈波动的问题,可能是由硬件故障或软件控制逻辑问题引起的。以下是对该问题的详细分析和解决方案。
如果你是通过 LabVIEW、Python 或其他编程语言 控制 33250A 的输出,并且发现 控制逻辑导致继电器频繁切换,可以尝试优化控制逻辑,避免频繁触发。
import pyvisa
rm = pyvisa.ResourceManager()
inst = rm.open_resource('USB0::0x0957::0x1608::CNTRL00100000::INSTR')
# 设置输出幅度(单位:dBm)
def set_output_level(level_dbm):
# 确保只在需要时才切换继电器
current_level = float(inst.query("SOURce:POWer:LEVel:IMMediate:AMPLitude?"))
if abs(level_dbm - current_level) > 0.5: # 只有变化超过 0.5 dBm 时才调整
inst.write(f"SOURce:POWer:LEVel:IMMediate:AMPLitude {level_dbm} dBm")
# 示例调用
set_output_level(4.0)
说明: 上述代码通过判断当前输出与目标值的差异,避免频繁切换继电器,减少信号跳变。
| 问题类型 | 原因 | 解决方案 | |----------|------|----------| | 继电器故障 | 触点氧化、老化、机械卡滞 | 更换或清洁继电器 | | 衰减器故障 | 衰减器损坏、连接不良 | 更换衰减器模块 | | 电源问题 | 电压不稳定 | 检查并更换电源模块 | | 控制逻辑错误 | 固件或程序错误 | 更新固件、优化控制逻辑 |
如有更多细节(如具体测试数据、错误代码等),欢迎补充,我可以进一步帮助你分析问题根源。