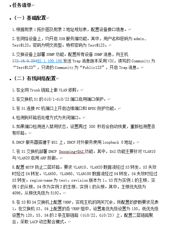
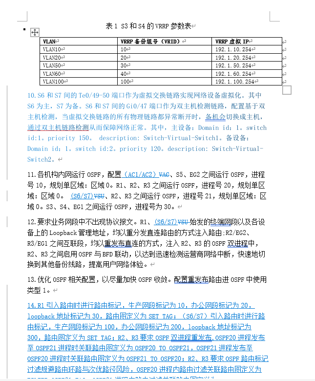
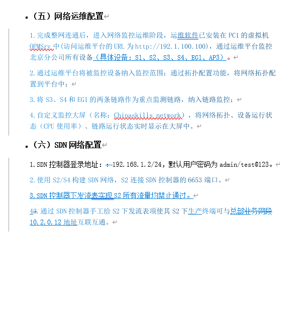
关于#网络#的问题:怎么搭建 有没有能给出详细的解答
实在是没办法了












晚上好🌙🌙🌙
本答案参考通义千问
关于“怎么搭建网络”的问题,这是一个非常广泛的话题,具体取决于你要搭建的是什么类型的网络。比如:
下面我将从基础局域网搭建的角度,给出一个详细的解答,并提供步骤说明和示例代码/配置。
在开始搭建之前,你需要明确以下几点:
根据基本的局域网搭建,你可能需要以下设备:
| 设备 | 作用 | |------|------| | 路由器 | 提供网络接入和管理 | | 交换机 | 连接多台设备 | | 网线 | 连接设备 | | 电脑/手机/打印机等终端设备 | 网络终端 |
192.168.1.1 或 192.168.0.1)。admin/admin 或 admin/password)。192.168.1.0/24)192.168.1.1)ping 192.168.1.1 # 测试路由器
ping 8.8.8.8 # 测试互联网连接
如果你要搭建一个Web服务器或文件服务器,建议为其分配静态IP。
192.168.1.100255.255.255.0192.168.1.18.8.8.8(Google DNS)8.8.8.8, 8.8.4.41.1.1.1, 1.0.0.1# 编辑网络配置文件(以Ubuntu为例)
sudo nano /etc/netplan/01-netcfg.yaml
# 内容示例:
network:
version: 2
renderer: networkd
ethernets:
enp0s3:
dhcp4: no
addresses: [192.168.1.100/24]
gateway4: 192.168.1.1
nameservers:
addresses: [8.8.8.8, 1.1.1.1]
# 应用配置
sudo netplan apply
| 问题 | 解决方法 | |------|----------| | 无法连接互联网 | 检查路由器与光猫连接;检查路由器是否开启DHCP | | 无法获取IP地址 | 检查网线是否插好;重启路由器 | | Wi-Fi信号弱 | 增加路由器位置;使用Wi-Fi扩展器 | | 网络速度慢 | 检查带宽;关闭占用大量流量的应用 |
搭建网络的关键步骤如下:
如果你能提供更多细节(比如你是想搭建哪种类型的网络?),我可以进一步为你定制方案。
如需帮助搭建特定类型的网络(如企业级网络、云网络、远程办公网络等),请告诉我更多细节,我会继续为你解答。