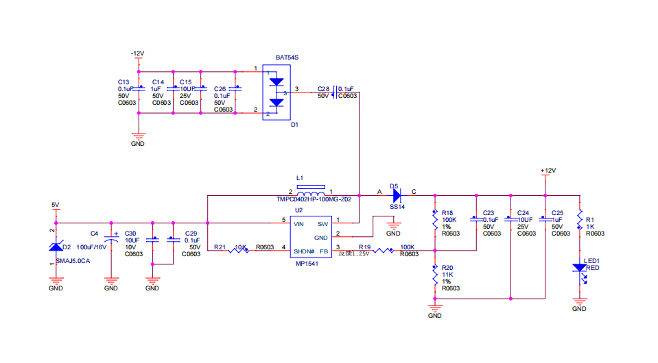
我想下这原理图的12V和-12V是怎么产生的?不太懂为什么能生成-12V

晚上好🌙🌙🌙
本答案参考通义千问
在硬件开发中,12V和-12V电源的产生通常是通过电源转换电路来实现的。你提到的“为什么能生成-12V”是一个非常常见的问题,尤其是在理解负电压来源时。下面我将详细解释这一过程,并列出关键原理和实现方法。
12V通常是由以下几种方式之一产生:
反相Boost电路是一种利用电感储能和开关管(如MOSFET)控制电流方向的方式,可以将正电压转换为负电压。
Vin (12V)
|
L
|
+---> D (1N4148)
| |
| C (100uF)
| |
+-------+
|
GND
注意:实际应用中需要加入控制电路(如PWM控制器)来驱动MOSFET。
在一些电路中,可能需要同时提供+12V和-12V,比如用于运算放大器、音频电路等。
| 电压类型 | 生成方式 | 原理说明 | |----------|----------|----------| | +12V | AC/DC适配器 / DC/DC转换器 / 电池 | 直接提供正电压 | | -12V | 反相Boost电路 / 电荷泵 / 专用IC | 通过电路设计将正电压转换为负电压 |
如果你使用的是仿真软件(如LTspice),你可以这样设置一个简单的反相Boost电路:
* Simple Inverting Boost Circuit
V1 1 0 12V
L1 1 2 100uH
D1 2 3 1N4148
C1 3 0 100uF
R1 3 0 1k
这只是一个简化的模型,实际应用中还需要加入控制电路(如PWM信号)来驱动MOSFET。
| 项目 | 推荐型号 | 说明 | |------|-----------|------| | 正电压(+12V) | LM317 | 简单易用,可调 | | 负电压(-12V) | LM1176 | 专为负电压设计 | | 控制电路 | UC3842 | PWM控制器,用于驱动MOSFET |
12V和-12V的生成依赖于特定的电路设计,尤其是-12V需要特殊处理。 通过反相Boost电路、电荷泵或专用IC,可以在不使用电池的情况下实现负电压输出。
如果你有具体的原理图或电路设计,我可以进一步帮你分析具体是怎么实现的。