
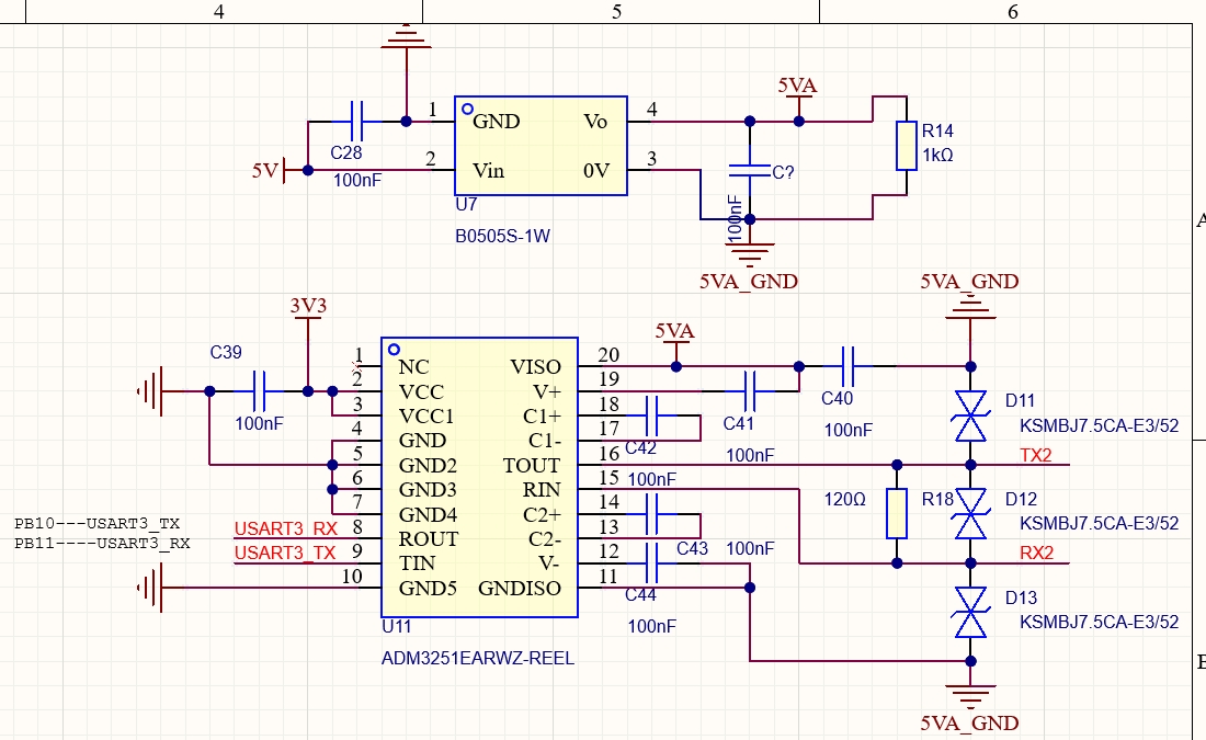
stm32f103和上位机通过ADM3251芯片进行通讯,原理图如图。当不连接PB10和 TIN时,上位机指令可通过RIN传输至STM32。但连接PB10和 TIN后,stm32与上位机都无法接受指令。请问为什么会出现这种情况?如何解决

stm32f103和上位机通过ADM3251芯片进行通讯,原理图如图。当不连接PB10和 TIN时,上位机指令可通过RIN传输至STM32。但连接PB10和 TIN后,stm32与上位机都无法接受指令。请问为什么会出现这种情况?如何解决
关注你这ADM3251出问题,根源就一个:VCC引脚接了3.3V,把芯片自带的隔离DC-DC电源给关了。