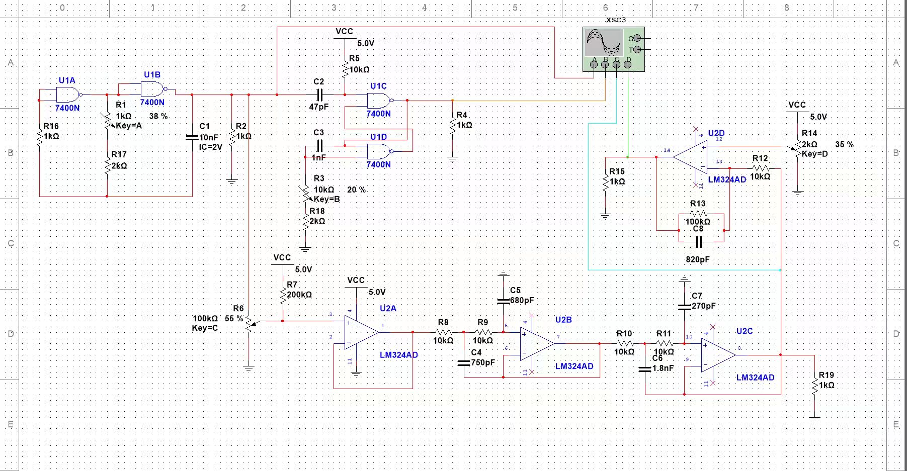
我搞不清这个电阻和电容对应的位置,不知道该怎么接这个面包板,有没有人能帮我标一下对应电阻值跟电容值对应的位置


我搞不清这个电阻和电容对应的位置,不知道该怎么接这个面包板,有没有人能帮我标一下对应电阻值跟电容值对应的位置


晚上好🌙🌙🌙
本答案参考通义千问
当然可以帮你!不过你没有提供具体的电路图或面包板布局,我需要你先提供以下信息:
将电源(5V)接到面包板的正极轨(通常是红色线)。
将地线(GND)接到面包板的负极轨(通常是蓝色线)。
将电阻 R1 的一端连接到正极轨(5V),另一端连接到 LED 的阳极(长脚)。
将 LED 的阴极(短脚)连接到电容 C1 的一端。
将电容 C1 的另一端连接到地线(GND)。
// 示例:控制 LED 的亮灭,使用电阻和电容进行延时
int ledPin = 13;
int resistorValue = 10000; // 10kΩ
void setup() {
pinMode(ledPin, OUTPUT);
}
void loop() {
digitalWrite(ledPin, HIGH); // 打开 LED
delay(1000); // 延时 1 秒
digitalWrite(ledPin, LOW); // 关闭 LED
delay(1000); // 延时 1 秒
}
注意:如果你使用的是电容来实现延时功能,可能需要使用
millis()或其他方式替代delay()。
请提供你的具体电路图或更多细节,我可以更准确地帮助你标注每个电阻和电容的位置。