为了理想生活而奋斗 2026-03-15 15:03 采纳率: 91.5%
浏览 15
已结题

把NPN管组成的阻容耦合的共射级放大电路中的输入阻容耦合改成变压器

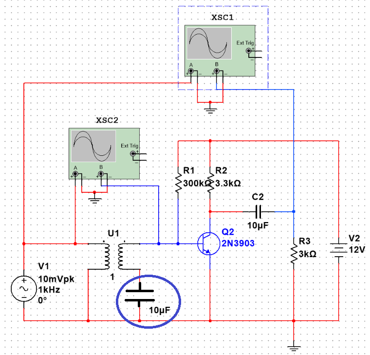
我想把NPN管组成的阻容耦合的共射级放大电路中的输入阻容耦合改成变压器,但改后发现不能正常放大

img

img

img

img

  • 写回答

2条回答 默认 最新

  • 老皮芽子 2026-03-16 17:19
    关注

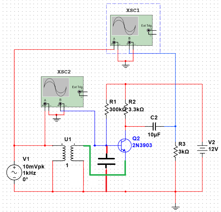
    俩方法,见下图
    你的电路的问题是,变压器线圈的直流电阻为 0 欧姆,造成三极管的基极静态偏置电压为 0V ,三极管不正常工作。
    第1种,是在变压器次级串一个电容。
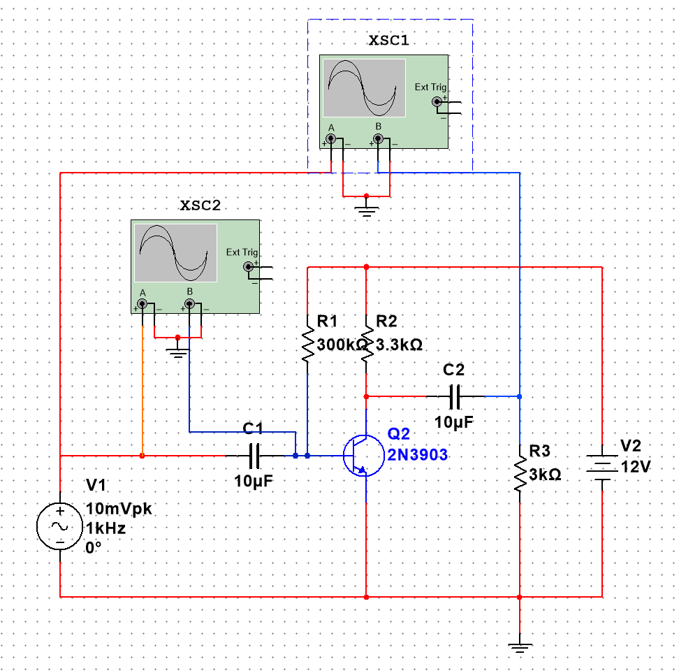
    第2种,其实是共基极放大电路。

    img

    img

    本回答被题主选为最佳回答 , 对您是否有帮助呢?
    评论
查看更多回答(1条)

报告相同问题?

问题事件

  • 系统已结题 3月31日
  • 已采纳回答 3月23日
  • 创建了问题 3月15日