
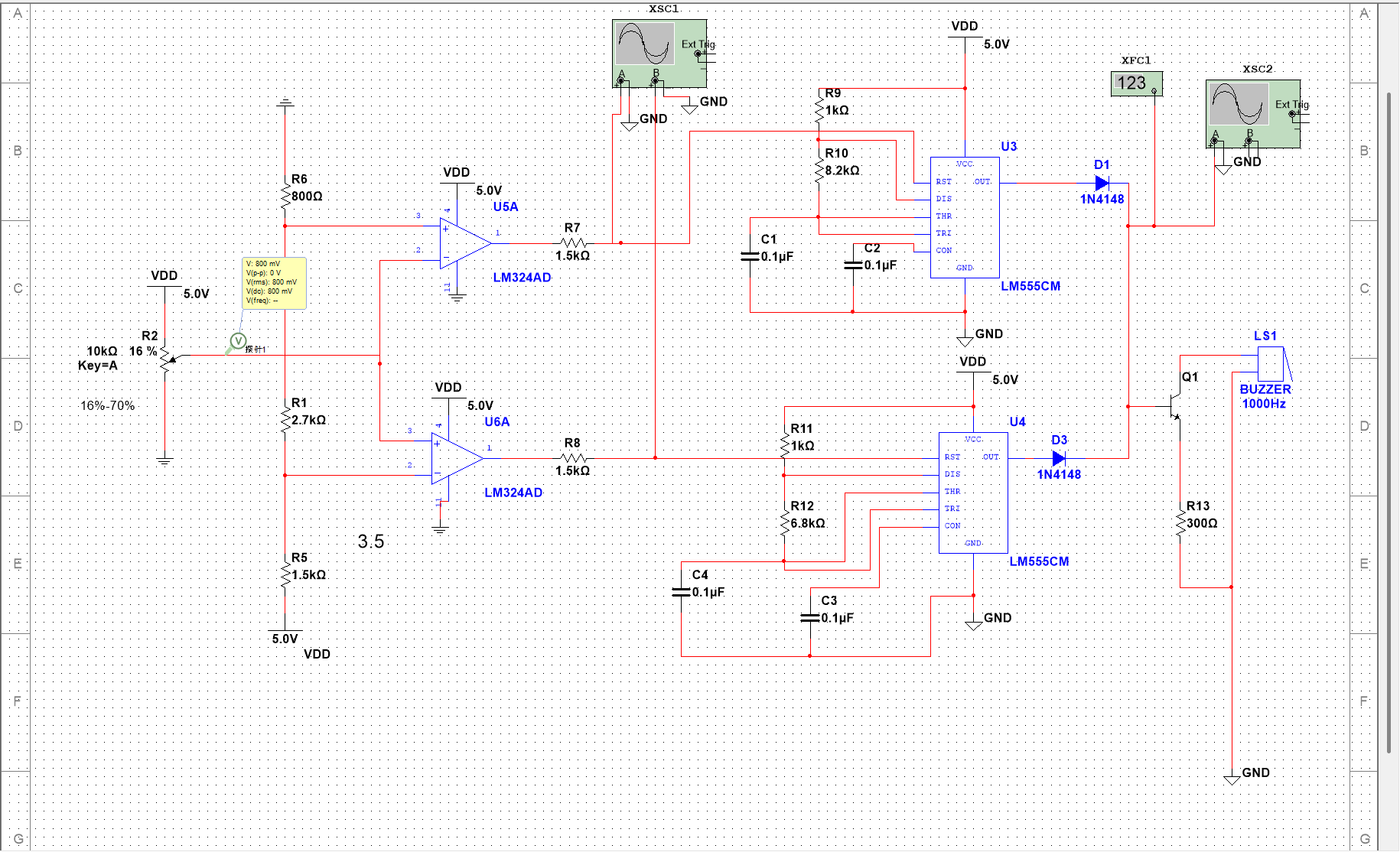
如图,这是原先做好的multisim仿真,现在想用LM324AD代替两个555芯片,请问应该怎么处理呢?如果可以看一下仿真图示例就非常感谢了TT

上午好☀️☀️☀️️
本答案参考通义千问
在Multisim中将 LM555CM 替换为 LM324AD 时,需要注意以下几点:
LM555CM 是一个定时器芯片(Timer IC),而 LM324AD 是一个四运放(Op-Amp)芯片。它们的功能完全不同,不能直接互换。因此,你无法直接用 LM324AD 来替代两个 LM555CM 芯片。
如果你确实想用 LM324AD 替代 LM555CM,可以参考以下步骤:
+Vcc
|
R1
|
+---+-----> Output (Square Wave)
|
[LM324AD 第1个运放]
|
[R2]
|
GND
使用运放构成积分器和比较器,实现 RC 振荡。
| 原 LM555CM 功能 | 替代方案(LM324AD) | |------------------|----------------------| | 多谐振荡器 | 施密特触发器或 RC 振荡器 | | 单稳态触发器 | 运放构成的比较器 + RC 放电电路 | | 驱动 LED 或蜂鸣器 | 运放输出驱动三极管或 MOSFET |
如果原电路中 LM555CM 是用于微控制器控制的定时器(如 Arduino),那么你可以通过软件实现替代功能,而不是硬件替换。例如:
// Arduino 代码示例:使用软件实现类似 555 的 PWM 输出
void setup() {
pinMode(9, OUTPUT);
}
void loop() {
// 生成 1kHz 方波
digitalWrite(9, HIGH);
delayMicroseconds(500);
digitalWrite(9, LOW);
delayMicroseconds(500);
}
| 步骤 | 内容 | |------|------| | 1 | 分析原电路中 LM555CM 的功能 | | 2 | 设计基于 LM324AD 的振荡器或比较器电路 | | 3 | 修改 Multisim 电路图,移除 LM555CM,添加 LM324AD | | 4 | 调整电阻、电容参数,匹配原电路性能 | | 5 | 测试并优化电路,确保功能正常 |
如果你能提供原电路图或更详细的电路描述,我可以为你定制具体的替代电路设计。