关注
码龄
粉丝数
原力等级 --
被采纳
被点赞
采纳率
2301_80610835
2026-03-18 12:19
采纳率: 80%
浏览 11
首页
嵌入式
已结题
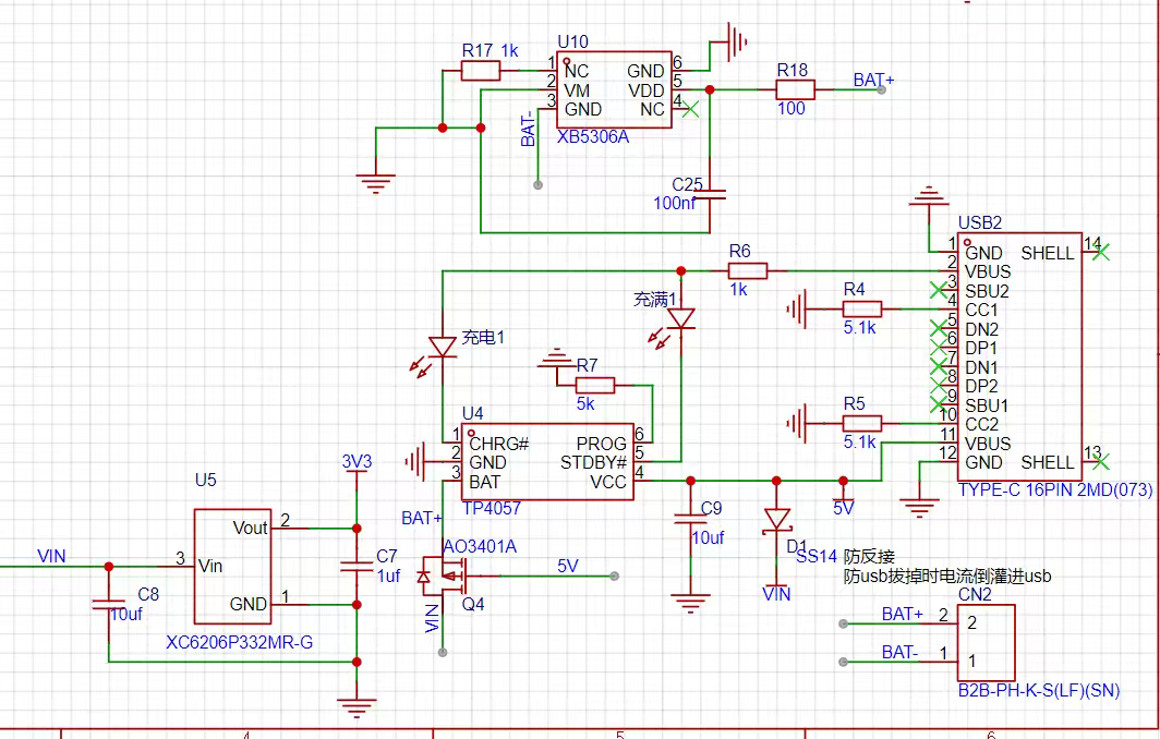
usb和锂电池双系统供电的电源电路是否正确
mcu
单片机
pcb工艺
请问这个电源电路设计是正确的吗?设计的是有usb时使用usb给系统供电并给电池充电,没有usb时使用电池供电。
收起
写回答
好问题
0
提建议
关注问题
微信扫一扫
点击复制链接
分享
邀请回答
编辑
收藏
删除
收藏
举报
3
条回答
默认
最新
关注
码龄
粉丝数
原力等级 --
被采纳
被点赞
采纳率
老皮芽子
2026-03-18 15:32
关注
本回答被题主选为最佳回答
, 对您是否有帮助呢?
本回答被专家选为最佳回答
, 对您是否有帮助呢?
本回答被题主和专家选为最佳回答
, 对您是否有帮助呢?
解决
1
无用
评论
打赏
微信扫一扫
点击复制链接
分享
举报
评论
按下Enter换行,Ctrl+Enter发表内容
查看更多回答(2条)
向“C知道”追问
报告相同问题?
提交
关注问题
锂电池
与
USB
供电
自动切换的5种实用
电路
设计对比
2026-02-18 00:21
小甜甜小甜甜的博客
本文深入对比了
锂电池
与
USB
供电
自动切换的五种实用
电路
设计方案,包括基础二极管、PMOS优先
供电
、理想二极管控制器、负载开关集成方案及专用
电源
管理IC。重点剖析了PMOS优先
供电
电路
这一应用最广泛的方案,详细阐述...
PMOS双
电源
切换
电路
设计:
USB
充电与电池
供电
的无缝隔离
2025-07-15 22:05
whisky的博客
该
电路
能实现
USB
充电与电池
供电
间的无缝隔离与自动切换,核心在于利用PMOS管作为高边开关,通过电压控制实现物理级关断,有效防止电流倒灌,确保设备
供电
稳定。文章详细拆解了
电路
工作状态、关键元件选型(如PMOS、...
还把
锂电池
供电
和
USB
电源
供电
接在一起?自动切换
电路
你需要了解一下!
2024-10-11 20:00
核桃设计分享的博客
如减少VBUS的输入滤波电容的容值,减小...2:当拔掉
USB
电源
时(VBUS),切换为内置的
锂电池
进行
供电
(VBAT),则VBAT给VOUT
供电
。3:当重新插入
USB
电源
时,又切换回
USB
供电
了,则VBUS给VOUT
供电
。出现这种情况的原因是?
从零搭建便携设备
电源
系统:Type-C充电+
锂电池
供电
的完整设计指南
2025-10-06 00:22
pp12345的博客
本文详细解析了基于Type-C充电与
锂电池
供电
的便携设备
电源
系统设计。核心在于利用PMOS管与肖特基二极管构建高效、低损耗的自切换
电路
,确保外部
电源
与电池间的无缝、无感切换,同时有效管理切换瞬态的电压跌落问题,...
嵌入式
系统/ARM技术中的通过
USB
总线为电池充电
2020-12-08 19:05
综上所述,
嵌入式
系统和ARM技术在通过
USB
总线为电池充电的设计中发挥着重要作用,需要考虑
USB
电源
的特性、电池的充电技术以及安全保护措施,确保设备在使用
USB
接口进行充电时的可靠性和兼容性。在实际应用中,遵循...
PMOS双
电源
供电
隔离
电路
(
USB
接入为电池充电 电池断开
供电
)
2021-11-21 02:20
请叫我常思聪的博客
与此同时电池
电源
保持断开(
USB
电压为5V
锂电池
电压为4.2V以内) 因此需要在电池
供电
通路添加自动断开
电路
方案设计 寻找资料之后选择了PMOS元件 原理图如下 (上图为立创EDA仿真版) V1表示
锂电池
电压3.7V V2表示...
嵌入式
系统
电源
管理:全面讲解多路
供电
架构设计
2025-12-30 01:12
王大帅爱钢炼的博客
深入解析
嵌入式
系统中的
电源
管理策略,聚焦多路
供电
架构的设计要点与优化方法,提升系统稳定性与能效表现,为复杂应用场景提供可靠电力支持。
从零搭建双
电源
自动切换系统:Type-C
供电
+
锂电池
备份的完整设计指南
2025-10-23 10:20
terraform7cloud的博客
本文提供了一套完整的双
电源
自动切换系统设计指南,重点讲解如何利用PMOS与肖特基二极管实现Type-C
供电
与
锂电池
备份之间的无缝、高效切换。内容涵盖核心原理、关键器件选型、原理图与PCB设计实战,并给出详尽的测试...
嵌入式
锂电池
电源
管理
电路
设计与可靠性实践
2026-02-18 00:24
明月清风晓星的博客
锂电池
供电
是
嵌入式
系统中关键的能量供给方式,其电压动态范围宽、过充过放敏感,需结合极性保护、智能充放电管理与多源
供电
切换等机制保障系统稳定。原理上依赖MOSFET反接防护、
电源
路径管理(Power Path)、分域...
从充电宝到智能家居:揭秘
锂电池
供电
电路
设计的5个关键细节(TP4056实战)
2025-10-20 09:27
y7z8a的博客
本文深入剖析了TP4056
锂电池
充电管理芯片在
嵌入式
硬件设计中的五个实战陷阱,包括系统功耗与充电电流分配、恒压阶段环路稳定性、热拔插浪涌防护、静态功耗控制以及PCB布局关键细节。通过实际案例与示波器波形分析,...
手动与自动的博弈:
锂电池
供电
切换
电路
的设计哲学与实践
2025-12-12 04:12
tree8的博客
本文探讨了
锂电池
供电
切换
电路
的设计哲学与实践,对比了手动切换与自动切换方案的优劣。重点分析了基于MOSFET的自动切换技术实现,包括LTC4054等充电
电路
的应用,并提供了原理图设计和可靠性工程建议,帮助工程师在...
双接口
供电
设计:
USB
转串口驱动
电源
冗余解决方案
2026-01-06 04:59
雲明的博客
针对
USB
转串口驱动场景,提出双接口
供电
方案,实现
电源
冗余与稳定运行,提升设备可靠性,适用于工业通信与
嵌入式
系统应用。
ESP32小车双
电源
供电
设计:
锂电池
+L298N分离
供电
方案
2026-03-03 00:37
半清斋的博客
该方案依托
锂电池
组(如7.4V双节18650)提供高能量密度动力源,结合L298N模块内置稳压
电路
实现5V洁净逻辑
供电
,兼具低成本、低EMI与工程鲁棒性优势。技术价值体现在规避Wi-Fi断连、ADC失真、MCU复位等典型故障,广泛...
ESP32小车双
电源
供电
设计:L298N+双节锂电方案
2026-03-03 00:32
半清斋的博客
基于L298N模块内置5V稳压输出与双
电源
域(VS/VSS)特性,可构建隔离清晰、成本可控的双路
供电
架构;结合两节串联18650
锂电池
(7.4V–8.4V)作为统一能源,既满足电机驱动能力,又通过板载稳压为ESP32提供安全VIN输入...
ESP32小车双节锂电
供电
与L298N
电源
隔离设计
2026-03-03 00:01
半清斋的博客
ESP32工作电压严格限定在3.3 V(耐压≤3.6 V),而双节锂电串联输出7.4 V(满电8.4 V),直接
供电
将导致过压损坏;同时电机启停产生的大电流di/dt和高频开关噪声极易通过共地路径耦合,引发复位、Wi-Fi中断等稳定性...
STM32F103C8T6最小系统板设计:
锂电池
供电
与SWD调试优化
2026-02-16 00:14
关然的博客
本文聚焦STM32F103C8T6芯片,深入解析
锂电池
直连
供电
方案与SWD在线调试优先的工程取舍,覆盖二极管双向隔离保护、HSE/LSE晶体匹配设计、STOP模式唤醒等关键实践,为基于Cortex-M3的低成本高可靠性系统
ESP32小车双
电源
设计:L298N
供电
与锂电管理
2026-03-03 00:01
半清斋的博客
在
嵌入式
移动机器人系统中,
电源
域隔离是保障MCU稳定运行与电机高效驱动的基础技术。其核心原理在于通过物理电气隔离实现高压驱动域(如6–12 V电机
供电
)与低压控制域(如3.3 V/5 V MCU
供电
)的解耦,避免过压击穿...
ESP32与L298N双
电源
域设计:
锂电池
供电
系统工程实践
2026-03-03 00:23
半清斋的博客
在
嵌入式
移动机器人中,
电源
完整性是系统可靠运行的基础技术前提。理解电压域隔离、LDO输入耐受极限与开关噪声耦合原理,对避免MCU损坏、电机驱动失效及无线通信异常至关重要。基于
锂电池
(7.4 V)与ESP32(3.3 V...
没有解决我的问题,
去提问
向专家提问
向AI提问
付费问答(悬赏)服务下线公告
◇ 用户帮助中心
◇ 新手如何提问
◇ 奖惩公告
问题事件
关注
码龄
粉丝数
原力等级 --
被采纳
被点赞
采纳率
系统已结题
3月27日
关注
码龄
粉丝数
原力等级 --
被采纳
被点赞
采纳率
已采纳回答
3月19日
关注
码龄
粉丝数
原力等级 --
被采纳
被点赞
采纳率
创建了问题
3月18日