
TL084运放输出被钳位在1.8V左右,求帮忙分析原因
最近在调一个基于 TL084 的模拟电路时遇到一个问题,实在定位不出来,来请教一下大家 🙏
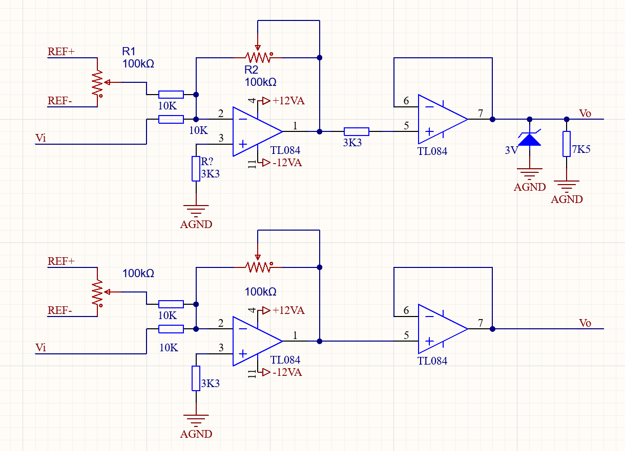
一、问题现象
电路如图:
① 运放供电:±12V,实测正常
② 前级运放(TL084 的1脚输出)工作正常,没有钳位或异常
③ 第二级运放:
- 5脚输入信号正常(用示波器看波形是OK的),但输出7脚(包括6脚)被钳位在约 1.8V 左右,最高不超过 1.8V
👉 重点:上下两个完全类似的电路,都出现了同样的问题!
③ 第二级运放:
- 后级无负载,直接连DSP28375的AD输入以及示波器探头(断开DSP的AD输入也不行)。
二、已确认情况
±12V 电源正常,无掉压
TL084 已更换过,现象一致
输入信号幅度不大,不存在超范围
前级输出正常(1脚波形完整)
第二级输入(5脚)也正常
只有第二级输出异常(被限制在 ~1.8V),应该到不了电源轨
如果需要我可以补充测试波形或更详细参数,感谢各位帮忙分析!🙏