关注
码龄
粉丝数
原力等级 --
被采纳
被点赞
采纳率
Normal friend
2023-10-17 11:39
采纳率: 0%
浏览 34
首页
人工智能
已结题
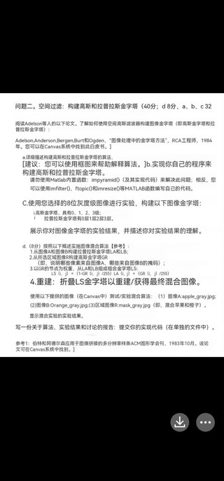
详细解答一下下题的过程和代码
¥20
图像处理
详细描述上面三题的解题思路与解题过程,并给出可运行的代码,用python实现,谢谢大家
中文版如下:
收起
写回答
好问题
0
提建议
关注问题
微信扫一扫
点击复制链接
分享
邀请回答
编辑
收藏
删除
收藏
举报
15
条回答
默认
最新
关注
码龄
粉丝数
原力等级 --
被采纳
被点赞
采纳率
Hi 小朋友
2023-10-17 11:42
关注
获得0.60元问题酬金
看不懂英语,有没有中文版的
本回答被题主选为最佳回答
, 对您是否有帮助呢?
本回答被专家选为最佳回答
, 对您是否有帮助呢?
本回答被题主和专家选为最佳回答
, 对您是否有帮助呢?
解决
无用
评论
打赏
微信扫一扫
点击复制链接
分享
举报
编辑记录
评论
按下Enter换行,Ctrl+Enter发表内容
查看更多回答(14条)
向“C知道”追问
报告相同问题?
提交
关注问题
2023电工杯B
题
人工智能
对大学生学习影响评价完整
代码
+完整结果(Python)
2025-12-19 15:09
这意味着,研究者和教育工作者可以通过运行这些
代码
来了解
人工智能
在不同情境下对大学生学习的具体影响。例如,它可能能够揭示哪些学习活动通过
人工智能
得到了增强,哪些可能受到了负面影响,以及通过数据挖掘和机器...
低
代码
+AI
代码
生成:下一代企业软件开发范式
2025-05-19 03:06
AI架构师小马的博客
本文将从"生活中的开发困境"引入,逐步解析低
代码
与AI
代码
生成的核心概念,通过"智能CRM系统开发"实战案例演示落地
过程
,最后展望这一范式带来的组织变革。低
代码
:用可视化组件快速搭建应用框架(像搭乐高)AI
代码
...
人工智能
-项目实践-C#-基于oracle的
题
库系统.zip
2024-01-05 22:52
此外,为了实现
人工智能
的功能,我们可能需要引入额外的AI框架,如TensorFlow.NET或ML.NET,来训练和应用模型。 文件"新建文本文档.txt"可能是项目文档或
代码
注释,而"bxdaze-master"看起来像是一个项目源码文件夹...
湘潭大学
人工智能
专业2024级大一C语言期末考试试
题
及
解答
-包含计算书费程序-阶乘和计算-质数判断-小数位提取等四个编程
题
目-
详细
题
目描述和完整
代码
实现-用于C语言初学者练习基础编.zip
2025-08-11 18:40
完整的
代码
实现和
详细
的
题
目描述可以帮助C语言初学者更好地理解问
题
,并且提供了解决问
题
的思路。这些练习对于初学者来说是非常宝贵的,因为它们不仅能够巩固理论知识,还能够提升实际编码的能力。通过解决这些编程...
2025年泰迪杯C
题
完整版word论文及
代码
2025-05-19 13:39
通过这样的竞赛,可以激发学习者对于数据挖掘和
人工智能
技术的兴趣,推动他们在未来的学习和研究中取得更大的成就。 2025年泰迪杯C
题
不仅是一次学术竞赛,更是对参赛者快速学习、高效分析和创新实践能力的一次检验...
基于【低
代码
+AI智能体】开发智能考试系统
2025-04-28 17:21
大龄码农有梦想的博客
本文介绍了如何使用低
代码
开发平台+AI智能体,快速开发一个考试管理系统,考试系统包括
题
库管理...通过低
代码
技术实现可视化开发快速搭建系统,通过AI
人工智能
实现秒级出
题
和判券,真正实现利用AI大模型提升生产效率。
人工智能
小白必读:一份超
详细
的AI学习路线图!
2024-04-22 09:22
陈序不懂程序的博客
今天,小编将AI学习路线和修仙故事巧妙地融合在一起,通过修仙等级来形象地展示
人工智能
在不同阶段的学习和成长。不过本人能力有限,如果存在不足之处,欢迎大家在评论区进行沟通交流。共同学习,共同进步。
人工智能
(AI) 原理与
代码
实例讲解
2024-09-18 02:55
程序员光剑的博客
人工智能
(AI) - 原理与
代码
实例讲解 作者:禅与计算机程序设计艺术 / Zen and the Art of Computer Programming 关键词:
人工智能
深度学习 机器学习 自然语言处理
西工大
人工智能
程序设计Python 西工大nojNOJ
解答
(1-60
题
,全套Python源码),开箱即用
2024-12-20 11:13
通过西工大
人工智能
程序设计Python和西工大nojNOJ
解答
(1-60
题
,全套Python源码),学生和自学者能够得到一套结构化、实践性强的学习材料,这套材料对于提升其
人工智能
领域的编程能力,尤其是Python编程语言的应用...
【面试系列】系统运维工程师高频面试
题
及
详细
解答
2024-07-03 12:34
野老杂谈的博客
面试
题
涵盖了从初级到高级的各类知识点,如系统监控工具、脚本编写、RAID配置、日志管理、Docker和Kubernetes等容器技术、一致性哈希、CAP定理等。掌握这些知识和技能对于成为一名合格的系统运维工程师至关重要。在...
没有解决我的问题,
去提问
向专家提问
向AI提问
付费问答(悬赏)服务下线公告
◇ 用户帮助中心
◇ 新手如何提问
◇ 奖惩公告
问题事件
关注
码龄
粉丝数
原力等级 --
被采纳
被点赞
采纳率
系统已结题
10月25日
关注
码龄
粉丝数
原力等级 --
被采纳
被点赞
采纳率
修改了问题
10月17日
关注
码龄
粉丝数
原力等级 --
被采纳
被点赞
采纳率
创建了问题
10月17日