2201_75301210 2023-11-23 00:26 采纳率: 0%
浏览 19

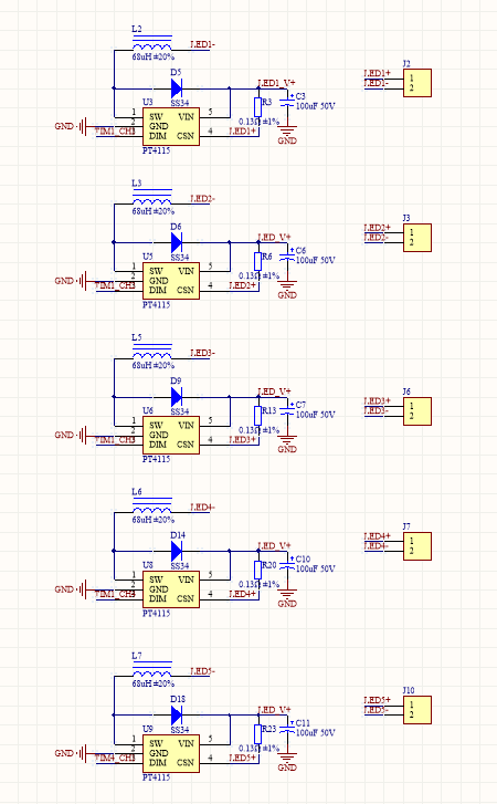
PT4115DIM调光

img


请教各位,这款PT4115LED恒流驱动的DIM引脚该如何搭配51单片机进行PWM的脉宽调控

  • 写回答

1条回答 默认 最新

  • CSDN-Ada助手 CSDN-AI 官方账号 2023-11-23 02:07
    关注

    【相关推荐】



    • 这篇博客: PT4115使用STM32单片机引脚PWM调光中的 PT4115使用STM32单片机引脚PWM调光 部分也许能够解决你的问题, 你可以仔细阅读以下内容或跳转源博客中阅读:

      与上位机使用modbus与上位机使用modbus通信,能够实现0~100%亮度调节,现存问题:上电时LED灯亮一下,可能怀疑是PWM初始化太慢,直接将引脚先初始化拉低,无效果;
      在这里插入图片描述
      在这里插入图片描述


    如果你已经解决了该问题, 非常希望你能够分享一下解决方案, 写成博客, 将相关链接放在评论区, 以帮助更多的人 ^-^
    评论

报告相同问题?

问题事件

  • 创建了问题 11月23日