on_the_backway 2024-05-16 19:29 采纳率: 0%
浏览 18
已结题

讲解电路图,付费求解

电路图付费求解,
需要能够完整介绍,
加微信进行后续支付讲解,非诚勿扰。

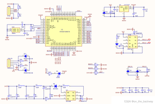
单片机电路中各部分的功能作用,及其中部分重要元件的功能

img

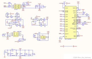
ADC电路中的各部分电路功能作用,及其中部分重要元件功能

img

压电传感器模拟前端电路图的介绍原理和其中元件的功能作用

img

光电传感器模拟前端的原理

img

微信号:heblgdx11

希望各位求解

  • 写回答

21条回答 默认 最新

  • 专家-赤兔[在线] 优质创作者: 编程框架技术领域 2024-05-16 19:29
    关注
    获得0.60元问题酬金

    专业电路分析与解读,详尽解析单片机、ADC与压电传感器电路,微信沟通付费讲解。

    以上回复有部分引自免费微信小程序:皆我百晓生。 如问题尚未解决,还请稍待,如有疑问请回复进一步沟通。

    评论

报告相同问题?

问题事件

  • 系统已结题 5月24日
  • 修改了问题 5月16日
  • 赞助了问题酬金15元 5月16日
  • 修改了问题 5月16日
  • 展开全部