Joyjsjn 2025-04-22 11:31 采纳率: 100%
浏览 6
已结题

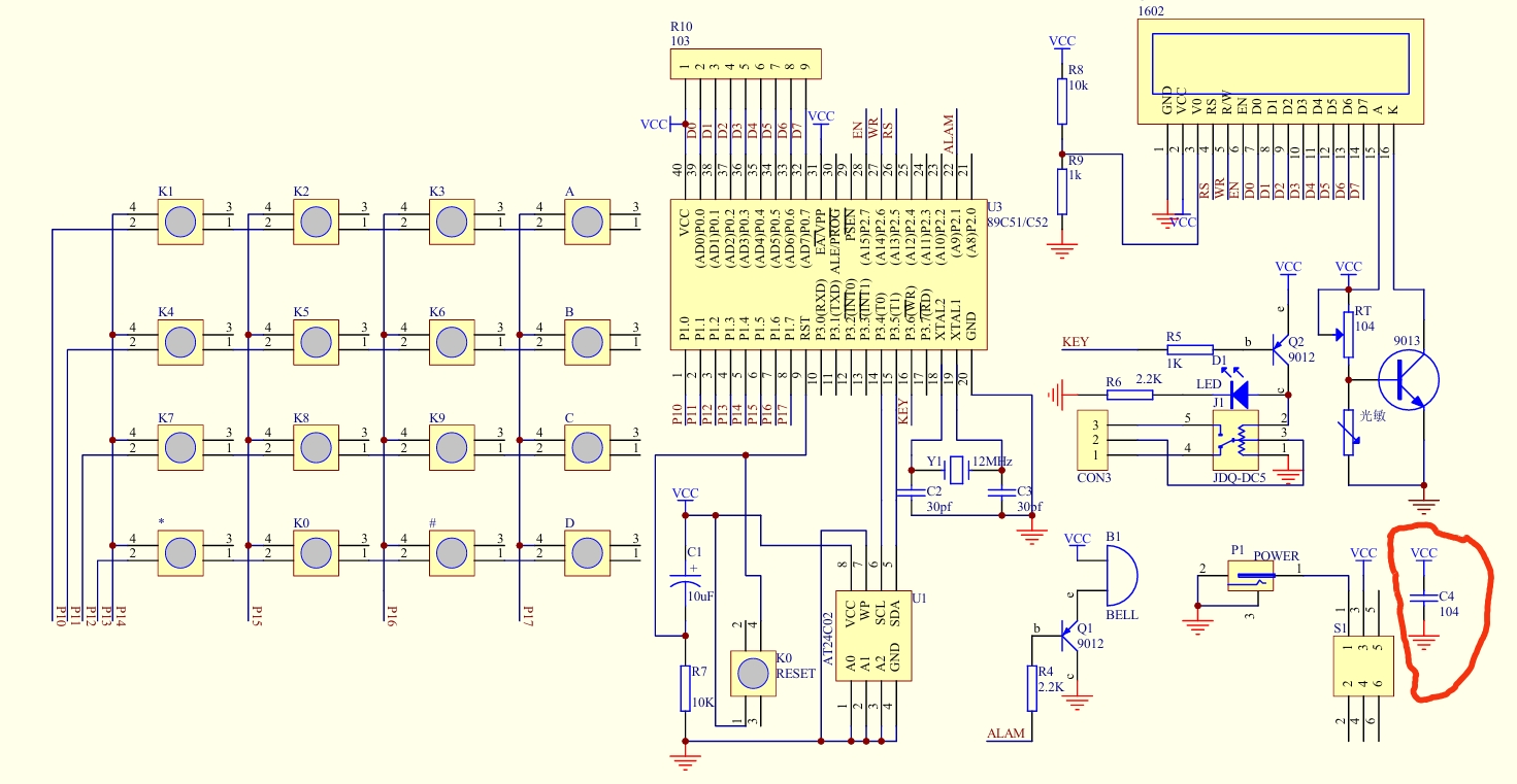
谁能帮我完整的解读一下这张图的各个模块,各个元件作用,以及连接方式,原理

比如这张图有矩阵键盘at24c02蜂鸣器等等。,右下角的C4,104的作用是什么。

img

  • 写回答

3条回答 默认 最新

  • 紫雾凌寒 新星创作者: 人工智能技术领域 2025-04-22 11:33
    关注

    让 “紫雾凌寒” 来帮你回答,本回答结合 DeepSeek

    如果还有问题,请评论或点击头像私信,如果有帮助到您, 请关注、采纳、点赞

    1. 关键点分析
      - 要解读一张包含多个元件(如矩阵键盘、AT24C02、蜂鸣器等)的电路图,需要分别了解每个元件的功能、连接方式以及它们之间如何协同工作,同时还要明确像右下角标注的C4(104)这样的电容元件的作用。
    2. 解决方案
      - 矩阵键盘
      • 功能:用于输入数据,通常由多个按键组成矩阵结构。通过扫描矩阵的行和列,可以确定哪个按键被按下。
      • 连接方式:一般有四条线连接到单片机等控制器,其中两条用于行扫描,两条用于列检测。
      • 原理:当按键按下时,相应的行线和列线导通,通过检测行线和列线的电平变化来判断按键状态。
      • AT24C02
      • 功能:是一种串行EEPROM芯片,用于存储少量数据,如配置信息、参数等。
      • 连接方式:通过I²C总线与单片机等设备连接,一般有SCL(时钟线)和SDA(数据线)两条线。
      • 原理:利用I²C协议进行数据的读写操作,按照一定的时序来传输数据。
      • 蜂鸣器
      • 功能:用于发出声音信号,可作为提示音等。
      • 连接方式:一般有正极和负极两条线,连接到单片机的某个I/O口。
      • 原理:当单片机向连接蜂鸣器的I/O口输出特定频率和占空比的信号时,蜂鸣器就会发出相应的声音。
      • C4(104电容)
      • 功能:104表示电容的容值为0.1μF。它主要起到滤波、去耦等作用。
      • 连接方式:一端连接到电路中的某个节点,另一端接地。
      • 原理:在电路中,它可以滤除高频噪声,稳定电源电压,减少信号干扰,保证电路的稳定运行。例如,在电源电路中,它可以滤除电源线上的高频杂波,为芯片提供更纯净的电源。
    3. 多种解决方案及优缺点
      - 查阅芯片手册
      • 优点:能获取最准确、详细的元件信息,包括功能描述、电气特性、连接方式和典型应用电路等。
      • 缺点:不同芯片手册格式和内容不同,查找特定信息可能需要花费一些时间,且手册可能比较复杂,对于初学者有一定难度。
      • 参考相关电路设计资料
      • 优点:可以找到类似电路的设计思路和经验,了解元件在整个系统中的作用和连接方式,节省时间。
      • 缺点:资料可能不全面或不准确,可能与当前电路存在差异,需要仔细甄别。
      • 咨询专业人士或论坛
      • 优点:能快速得到针对性的解答,专业人士经验丰富,论坛上可能有很多人遇到过类似问题并分享过解决方案。
      • 缺点:等待回复可能需要一些时间,且得到的答案可能因回答者水平不同而质量参差不齐。
    4. 总结
      - 解读电路图需要对各个元件的基本功能、连接方式和原理有清晰的认识。通过分别分析矩阵键盘、AT24C02、蜂鸣器等元件,以及像C4(104)电容这样的辅助元件,能全面理解整个电路的工作机制。在实际解读中,可以综合运用查阅芯片手册、参考相关资料和咨询专业人士等方法来准确把握电路图的各个方面。

    希望以上解答对您有所帮助。如果您有任何疑问,欢迎在评论区提出。

    本回答被题主选为最佳回答 , 对您是否有帮助呢?
    评论
查看更多回答(2条)

报告相同问题?

问题事件

  • 系统已结题 4月30日
  • 已采纳回答 4月22日
  • 创建了问题 4月22日