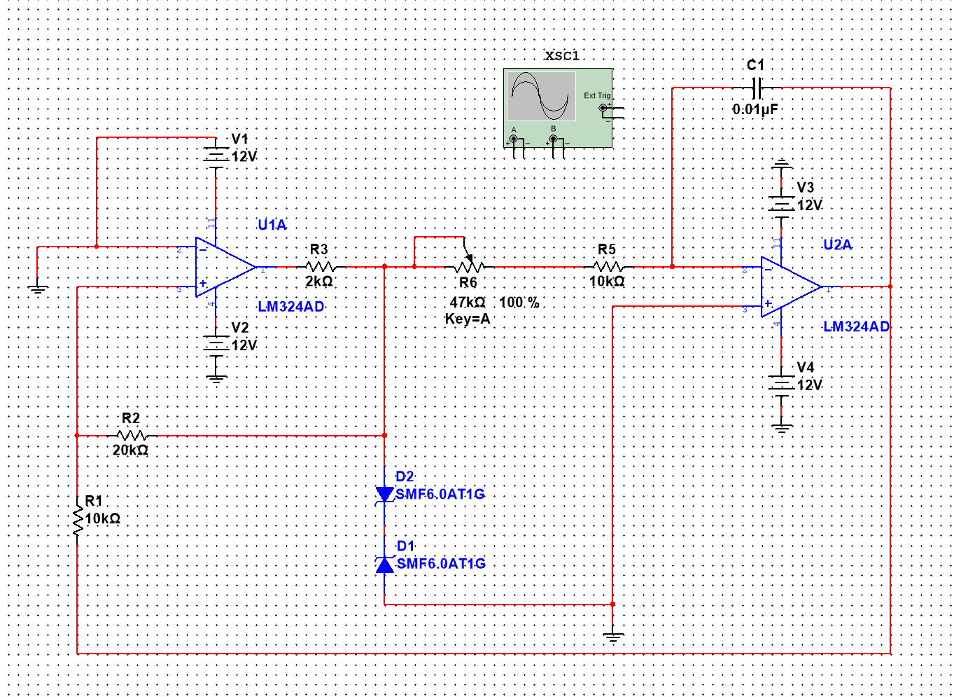
我的multisim仿真电路如下,这是一个方波-三角波信号发生电路

目前该电路只能输出一个微伏级别的电压,几乎没有输出,请各位帮我差错
我的multisim仿真电路如下,这是一个方波-三角波信号发生电路

阿里嘎多学长整理AIGC生成,因移动端显示问题导致当前答案未能完全显示,请使用PC端查看更加详细的解答过程
你提供的Multisim仿真电路图,用于生成方波-三角波信号,但是输出电压很小,几乎没有输出。这可能是由于以下几个原因:
为了解决这个问题,你可以尝试以下几点:
如果你需要更多帮助,可以提供更多的电路图和参数信息,我将尽力帮助你解决这个问题。