

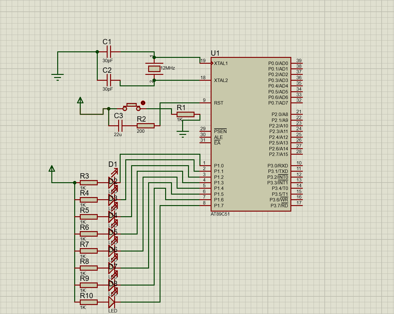
请问八个led灯循坏闪烁太慢了,我这个程序应该怎么改。请问哪里有问题
关注让【宝码香车】来帮你解答,本回答参考DeepSeek编写,并整理提供。
如果还有疑问可以点击头像关注私信或评论。如果答案让您满意,请采纳、点赞、关注,非常感谢!
根据您提供的代码和问题描述,LED循环闪烁太慢的主要原因是延时时间过长。以下是修改建议和优化后的代码:
当前代码中每次LED亮灭的延时为:
time50ms(10) → 500mstime50ms(20) → 1000ms建议修改延时参数,并优化代码结构:
#include <REGX51.H>
#include <INTRINS.h>
void delay_ms(unsigned int ms) {
unsigned int i, j;
for(i=0; i<ms; i++)
for(j=0; j<120; j++);
}
void main() {
unsigned char i;
unsigned char led = 0xFE;
P1 = 0xFF; // 初始关闭所有LED
while(1) {
for(i=0; i<8; i++) {
P1 = led; // 点亮当前LED
delay_ms(200); // 亮200ms
P1 = 0xFF; // 关闭所有LED
delay_ms(100); // 灭100ms
led = _crol_(led, 1); // 循环左移
}
}
}
如果需要更流畅的效果,可以尝试:
// 更快的循环效果
void main() {
unsigned char i;
unsigned char led = 0xFE;
P1 = 0xFF;
while(1) {
for(i=0; i<8; i++) {
P1 = led;
delay_ms(100); // 亮100ms
P1 = 0xFF;
delay_ms(50); // 灭50ms
led = _crol_(led, 1);
}
}
}
您可以根据实际需要调整delay_ms()中的参数值来获得理想的闪烁速度。如果需要精确计时,建议使用定时器中断方式。