注册列表里不存在
windows更新里没有
windows功能里不存在
只有防火墙
这个是被隐藏了还是没有安装之类的
如果没有安装要去哪里下比较安全
不存在win安全中心病毒和威胁防护,只有防火墙
- 写回答
- 好问题 0 提建议
- 关注问题
- 邀请回答
-
6条回答 默认 最新
关注让【宝码香车】来帮你解答,本回答参考DeepSeek编写,并整理提供。
如果还有疑问可以点击头像关注私信或评论。如果答案让您满意,请采纳、点赞、关注,非常感谢!
问题分析
Windows 安全中心缺失“病毒和威胁防护”模块(仅显示防火墙),可能由以下原因导致:
- 第三方杀毒软件接管(如已安装火绒、360等)
- 系统组件损坏或禁用
- 组策略或注册表被修改
- 系统版本不支持(如企业版自定义镜像)
解决方案
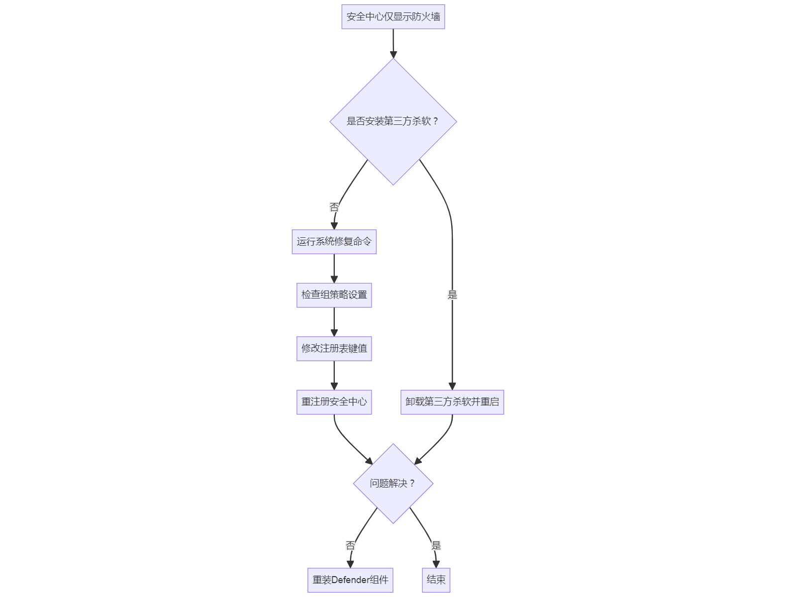
✅ 步骤 1:检查第三方杀软接管
- 卸载所有第三方杀毒软件(如存在)
- 重启电脑,观察是否恢复。
✅ 步骤 2:修复系统组件(管理员运行 PowerShell)
# 重置安全中心组件 Get-AppxPackage Microsoft.SecHealthUI -AllUsers | Reset-AppxPackage # 修复系统文件 sfc /scannow DISM /Online /Cleanup-Image /RestoreHealth✅ 步骤 3:检查组策略设置(仅限专业版/企业版)
- 按
Win+R输入gpedit.msc - 导航路径:
计算机配置 → 管理模板 → Windows 组件 → Microsoft Defender 防病毒 - 确认 关闭 Microsoft Defender 防病毒 设置为 已禁用。
✅ 步骤 4:修改注册表(谨慎操作)
- 按
Win+R输入regedit - 导航路径:
HKEY_LOCAL_MACHINE\SOFTWARE\Policies\Microsoft\Windows Defender - 删除
DisableAntiSpyware和DisableAntiVirus项(若存在)。 - 重启电脑。
✅ 步骤 5:启用隐藏功能(通过命令提示符)
:: 重新注册安全中心 reg add "HKLM\SOFTWARE\Microsoft\Windows\CurrentVersion\Run" /v "SecurityHealth" /t REG_SZ /d "%windir%\system32\SecurityHealthSystray.exe" /f✅ 步骤 6:终极修复(重装 Defender)
# 卸载 Defender(需联网) Uninstall-WindowsFeature -Name Windows-Defender # 重新安装 Install-WindowsFeature -Name Windows-Defender
排查流程图

注意事项
- 安全下载来源:
- Defender 是系统内置组件,无需单独下载,修复后会自动恢复。
- 若需独立安装包,需从 Microsoft 官方目录 搜索
Windows Defender更新(不推荐新手操作)。
- 系统版本要求:
- Windows 10/11 家庭版可直接操作。
- 企业版需联系管理员检查组策略限制。
- 备份建议:
- 修改注册表前,导出备份:
文件 → 导出。
- 修改注册表前,导出备份:
若上述步骤无效,可能是系统镜像损坏,建议使用官方工具 Media Creation Tool 修复安装系统(保留数据)。
本回答被题主选为最佳回答 , 对您是否有帮助呢?解决 无用评论 打赏 举报