python+opencv怎么检测手机包装盒塑封膜有无,就是有些手机包装盒漏塑封膜,求思路和代码
5条回答 默认 最新
关注让【宝码香车】来帮你解答,本回答参考DeepSeek编写,并整理提供。
如果还有疑问可以点击头像关注私信或评论。如果答案让您满意,请采纳、点赞、关注,非常感谢!
若您愿意支持,欢迎直接打赏,将不胜感激!
手机包装盒塑封膜检测方案
使用Python+OpenCV检测手机包装盒塑封膜有无,可以通过以下思路实现:
检测思路
- 图像预处理:增强图像特征
- 边缘检测:寻找包装盒边缘和塑封膜反光边缘
- 特征分析:通过反光特征或纹理差异判断有无塑封膜
- 结果判定:基于特征分析结果给出判断
代码实现
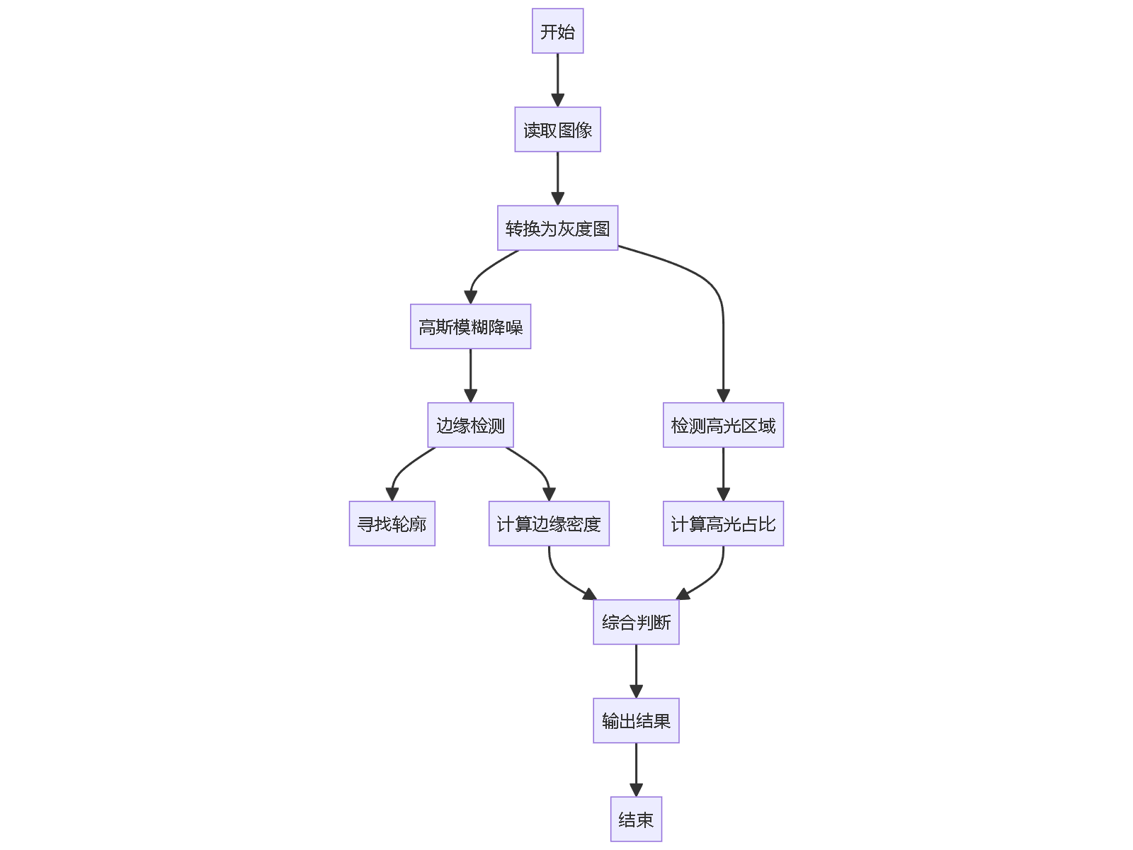
import cv2 import numpy as np def detect_shrink_wrap(image_path): # 读取图像 img = cv2.imread(image_path) if img is None: return False, "无法读取图像" # 转换为灰度图 gray = cv2.cvtColor(img, cv2.COLOR_BGR2GRAY) # 高斯模糊降噪 blurred = cv2.GaussianBlur(gray, (5, 5), 0) # Canny边缘检测 edges = cv2.Canny(blurred, 50, 150) # 寻找轮廓 contours, _ = cv2.findContours(edges, cv2.RETR_EXTERNAL, cv2.CHAIN_APPROX_SIMPLE) # 计算图像中高光区域(塑封膜通常有反光) _, bright_mask = cv2.threshold(gray, 220, 255, cv2.THRESH_BINARY) # 计算高光区域面积占比 bright_pixels = cv2.countNonZero(bright_mask) total_pixels = gray.shape[0] * gray.shape[1] bright_ratio = bright_pixels / total_pixels # 计算边缘密度(塑封膜通常边缘更复杂) edge_density = cv2.countNonZero(edges) / total_pixels # 判断条件(阈值可根据实际情况调整) has_wrap = bright_ratio > 0.05 or edge_density > 0.15 return has_wrap, { 'bright_ratio': bright_ratio, 'edge_density': edge_density, 'contours': len(contours) } # 使用示例 result, details = detect_shrink_wrap("phone_box.jpg") print(f"检测结果: {'有塑封膜' if result else '无塑封膜'}") print(f"详细信息: {details}")检测流程

改进建议
- 使用HSV色彩空间:塑封膜反光在HSV空间的V通道更明显
- 模板匹配:如果有标准包装盒图像,可进行模板匹配
- 机器学习:收集足够样本后,可使用SVM或CNN进行分类
- 多角度检测:从不同角度拍摄提高准确性
增强版代码(加入HSV分析)
def enhanced_detect_shrink_wrap(image_path): img = cv2.imread(image_path) if img is None: return False, "无法读取图像" # 转换为HSV色彩空间 hsv = cv2.cvtColor(img, cv2.COLOR_BGR2HSV) # 提取V通道(亮度) v_channel = hsv[:,:,2] # 检测高光区域 _, bright_mask = cv2.threshold(v_channel, 240, 255, cv2.THRESH_BINARY) # 形态学操作去除噪声 kernel = np.ones((3,3), np.uint8) bright_mask = cv2.morphologyEx(bright_mask, cv2.MORPH_OPEN, kernel) # 计算高光区域特征 bright_pixels = cv2.countNonZero(bright_mask) total_pixels = v_channel.shape[0] * v_channel.shape[1] bright_ratio = bright_pixels / total_pixels # 纹理分析 gray = cv2.cvtColor(img, cv2.COLOR_BGR2GRAY) glcm = cv2.calcHist([gray], [0], None, [256], [0,256]) texture_score = np.std(glcm) # 综合判断 has_wrap = bright_ratio > 0.03 or texture_score > 25 return has_wrap, { 'bright_ratio': bright_ratio, 'texture_score': texture_score }实际应用中可能需要根据具体包装盒设计和拍摄环境调整参数阈值。
本回答被题主选为最佳回答 , 对您是否有帮助呢?解决 无用评论 打赏 举报