2301_80768437 2025-08-15 14:45 采纳率: 0%
浏览 94

STC89C52RC单片机无法下载程序,一直检测不到单片机

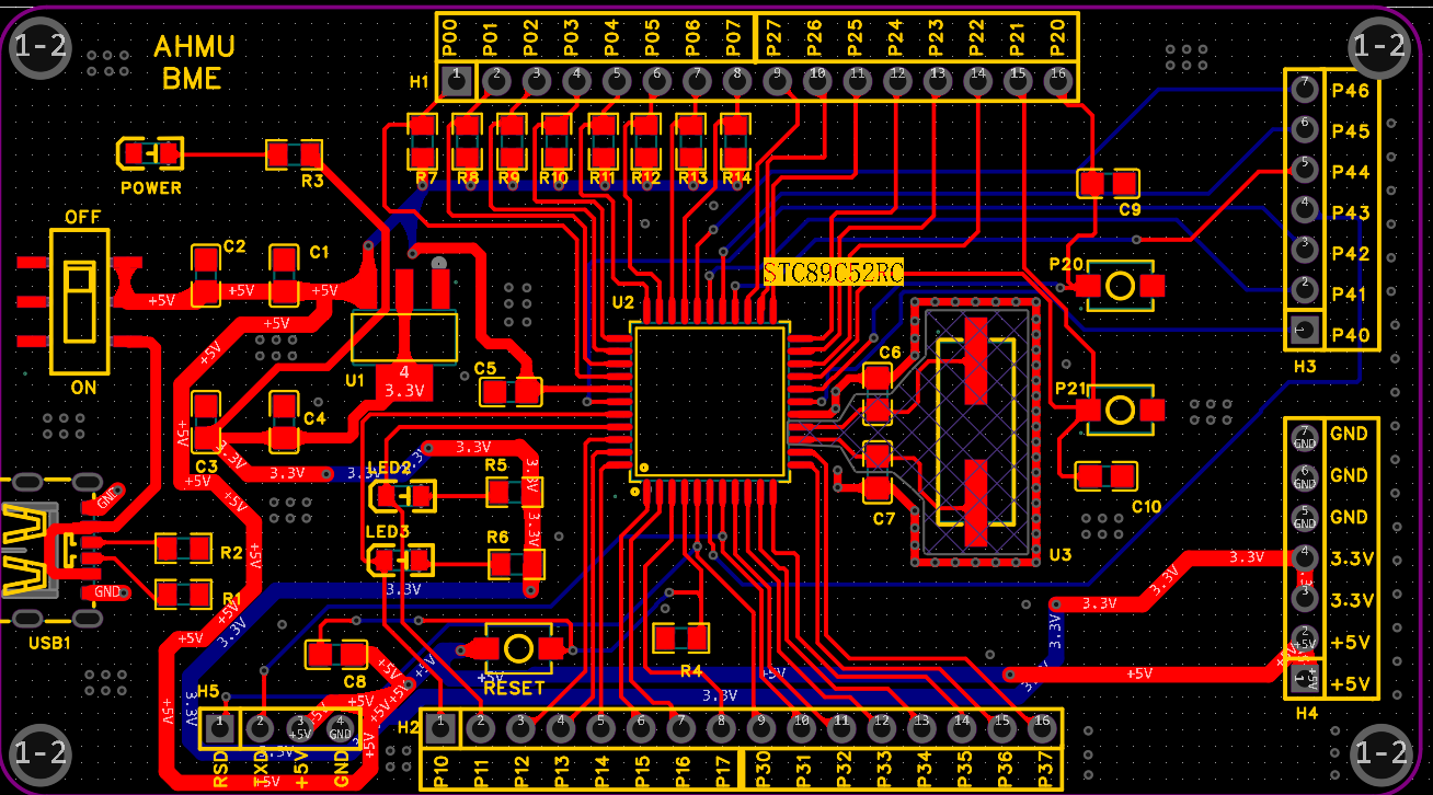
供电5v是通的,测了管脚的电压,只有P20是0v,其他全是5v,焊了两块板子都不行。

img

img

img

img


大家可以提点建议,指出错误,感谢大家。

  • 写回答

5条回答 默认 最新

  • 檀越@新空间 2025-08-15 14:46
    关注

    下午好🌅🌅🌅
    本答案参考通义千问

    你提到的STC89C52RC单片机无法下载程序,一直检测不到单片机的问题,可能是由多种原因引起的。以下是一些可能的原因和解决方案,并用加粗标出重点部分。


    一、可能的原因分析

    1. 串口通信问题

      • STC89C52RC通常通过RS232串口USB转TTL串口模块与电脑连接。
      • 如果使用的是USB转TTL模块,请检查是否选择了正确的COM端口,并确认驱动已正确安装。
    2. 单片机的 ISP下载引脚未接好

      • STC89C52RC支持ISP在线编程,需要连接以下引脚:
        • P3.0(RXD):接收数据
        • P3.1(TXD):发送数据
        • P3.2(INT0):用于启动下载模式
        • P3.3(INT1):可选
      • 如果这些引脚没有正确连接,将导致无法识别单片机。
    3. P20引脚电压异常

      • 你提到P20是0V,其他都是5V,这可能是问题的关键。
      • P20在STC89C52RC中是P2口的第0位,正常情况下应为高电平(5V),但如果它被拉低(0V),可能会导致单片机处于某种特殊状态(如复位或掉电)。
    4. 电源问题

      • 虽然你说供电是5V,但可能存在电源不稳定滤波电容不足的情况。
      • 建议在电源引脚加上10μF电解电容0.1μF陶瓷电容,以稳定电压。
    5. 晶振问题

      • 如果晶振未起振,单片机将无法正常运行。
      • 检查晶振是否焊接牢固,频率是否正确(通常为11.0592MHz或12MHz)。
    6. 单片机损坏

      • 如果你已经尝试了多个板子,且都出现问题,可能是单片机本身损坏

    二、详细解决方案(有序列表)

    1. 检查ISP下载接口连接

      • 确保P3.0(RXD)、P3.1(TXD)、P3.2(INT0)等关键引脚连接正确。
      • 使用万用表测量这些引脚是否为高电平(5V),如果其中某个引脚为低电平,可能影响下载。
    2. 检查P20引脚状态

      • P20应为高电平(5V),如果为0V,可能是:
        • 引脚被外部电路拉低;
        • 单片机内部故障;
        • 或者PCB设计有误。
      • 建议使用示波器或逻辑分析仪进一步分析P20的状态。
    3. 验证电源稳定性

      • 在VCC和GND之间加装10μF电解电容 + 0.1μF陶瓷电容,确保电源稳定。
      • 使用万用表测量VCC是否为5V,是否有波动。
    4. 测试晶振是否起振

      • 使用示波器或频率计检测晶振输出是否正常。
      • 如果晶振不工作,单片机无法运行,自然无法下载程序。
    5. 更换USB转TTL模块

      • 尝试使用不同的USB转TTL模块(如CH340、CP2102等),确保模块工作正常。
      • 检查USB驱动是否安装正确(如CH340驱动)。
    6. 尝试使用其他开发板

      • 如果两块板子都出现问题,可能是单片机本身有问题,建议更换一个STC89C52RC芯片进行测试。
    7. 使用STC-ISP软件调试

      • 打开STC-ISP软件,选择正确的型号(STC89C52RC)和波特率(通常为115200)。
      • 点击“开始检测”,查看是否能检测到单片机。

    三、参考代码(若涉及)

    如果你使用的是STC-ISP下载工具,可以参考以下基本配置:

    // 示例:使用STC-ISP下载程序时,无需编写代码,只需在软件中设置
    // 以下仅为说明性内容,实际无需编写代码
    

    四、总结

    | 问题 | 解决方案 | |------|----------| | ISP接口未接好 | 检查P3.0、P3.1、P3.2等引脚连接 | | P20为0V | 检查该引脚是否被拉低,或单片机损坏 | | 电源不稳定 | 加装滤波电容,确保5V稳定 | | 晶振未起振 | 检测晶振输出,确保正常工作 | | USB转TTL模块问题 | 更换模块,检查驱动 | | 单片机损坏 | 更换新芯片 |


    如果你能提供具体的电路图使用的ISP下载方式(如USB转TTL模块型号),我可以给出更精准的建议。希望以上信息对你有所帮助!

    评论

报告相同问题?

问题事件

  • 创建了问题 8月15日