突触 2025-11-12 00:41 采纳率: 0%
浏览 7

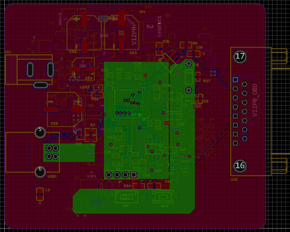
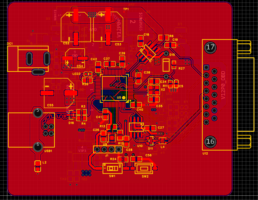
第一次设计PCB,求看看有没有问题。

img

img

img


第一次设计PCB,求帮忙看看有没有问题。
用的高速ubs2.0

  • 写回答

3条回答 默认 最新

  • 紫雾凌寒 新星创作者: 人工智能技术领域 2025-11-12 08:42
    关注

    让 “紫雾凌寒” 来帮你回答,本回答结合 DeepSeek

    如果还有问题,请评论或点击头像私信,如果有帮助到您, 请关注、采纳、点赞

    1. 关键点分析:
      - 仅提到使用高速USB2.0,但未给出具体的PCB设计细节,如布局布线、元件选型、电源处理等方面的信息,难以直接判断是否存在问题。
    2. 解决方案:
      - 布局方面
      • USB接口应尽量靠近连接器位置,减少走线长度以降低信号传输延迟和反射。例如,如果是板对板连接器,USB接口芯片应紧邻连接器引脚。
      • 将高速信号走线与其他低速信号和电源走线分开,避免干扰。比如,用不同的布线层或走线区域来区分。
      • 布线方面
      • USB2.0的数据线(D - 、D + )等高速信号走线要保证足够的线宽,以降低电阻,减少信号衰减。一般对于USB2.0数据线,线宽可以在0.3mm - 0.5mm左右。
      • 数据线要等长布线,确保信号同时到达接收端,减少信号间的时延差。例如,使用蛇形线或长度补偿等方法来保证数据线长度一致。
      • 数据线和电源线之间要保持一定的间距,防止串扰。一般间距应大于0.2mm。
      • 电源处理方面
      • 为USB接口提供稳定的电源,使用合适的去耦电容。在USB电源引脚附近放置0.1uF的陶瓷电容,以滤除高频噪声。
      • 如果有多个USB接口,要考虑电源的分配方式,避免因电源分配不均导致某个接口供电不足。
      • 元件选型方面
      • 选择合适的USB2.0接口芯片,确保其支持高速传输并且符合相关标准。
      • 对于连接器,要选择质量可靠、接触良好的产品,以保证信号传输稳定。
    3. 不同方案优缺点:
      - 方案一:传统布线方案
      • 优点:设计相对简单,易于理解和实现,对于初学者来说比较容易上手。
      • 缺点:在高速信号处理上可能不够优化,信号完整性方面可能存在一定风险,尤其是在应对复杂电磁环境时。
      • 方案二:参考成熟设计方案
      • 优点:可以借鉴已有的成功经验,减少设计风险,快速实现一个较为可靠的设计。
      • 缺点:可能会限制设计的创新性,而且如果参考的设计不完全适合具体需求,可能需要进行较多的修改。
    4. 总结:
      - 要全面评估PCB设计是否有问题,需要详细了解各个方面的设计细节。按照上述布局、布线、电源处理和元件选型等要点进行检查和优化,有助于确保高速USB2.0设计的正确性和稳定性。同时,不同的设计方案各有优缺点,应根据实际情况选择合适的方法来设计PCB。

    由于你没有提供具体的PCB设计内容,以上只是一些通用的指导原则,你可以根据实际的设计情况进一步分析和调整。

    希望以上解答对您有所帮助。如果您有任何疑问,欢迎在评论区提出。

    评论

报告相同问题?

问题事件

  • 创建了问题 11月12日